GM Service Manual Online
For 1990-2009 cars only
Figure 1:

Left Front Seat


Object Number: 564640  Size: FS
Power Seat Systems Components
Heated Seats Circuit Description
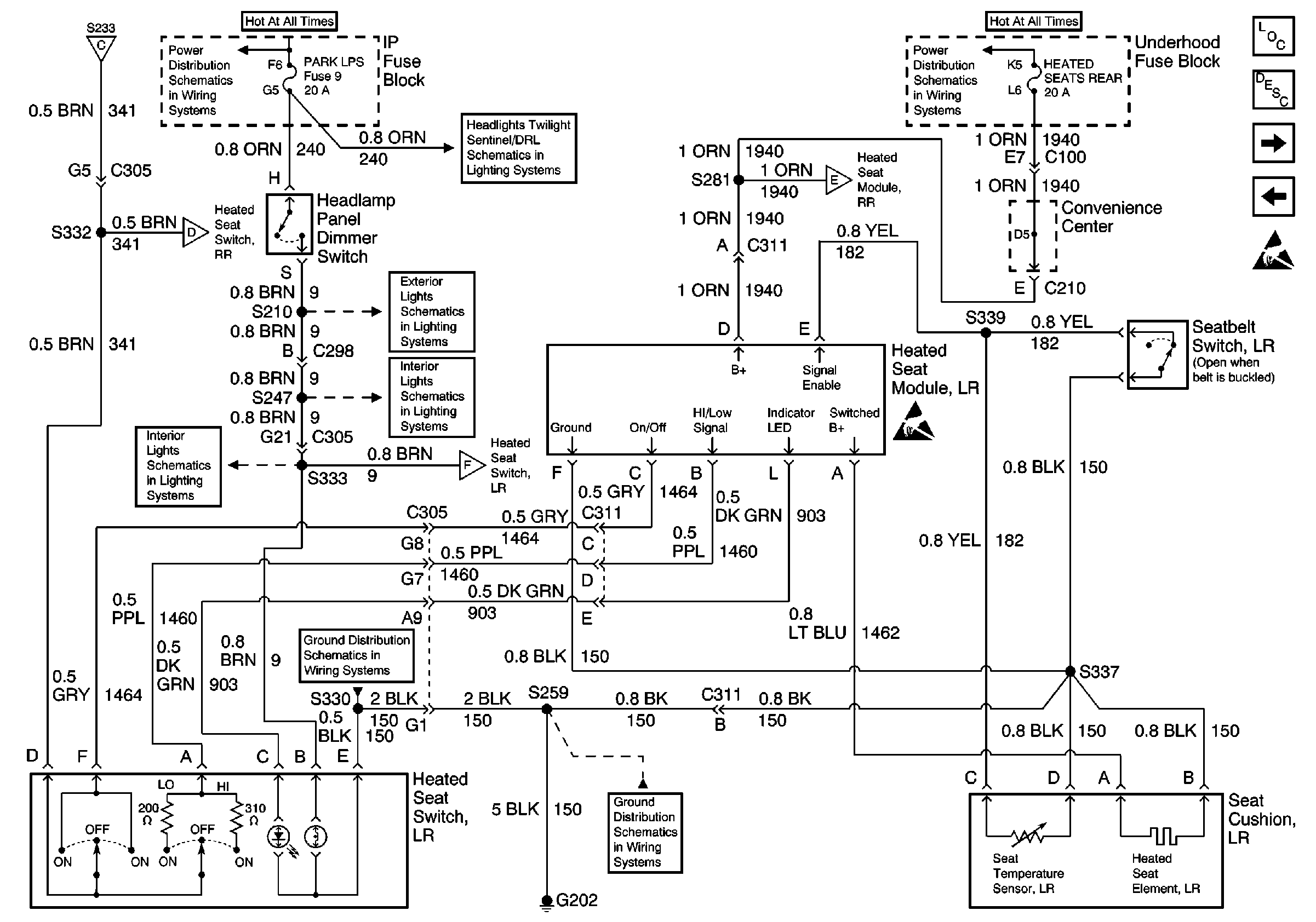
Right Front Seat
Handling ESD Sensitive Parts Notice
Handling ESD Sensitive Parts Notice
RR HVAC Fuse
RR HVAC Fuse
ell 141: PWR-ACCY Circ Brkr, Power Lumbar Seat Sws, Motors, G202 (00C/K)
G202 (2 of 4)
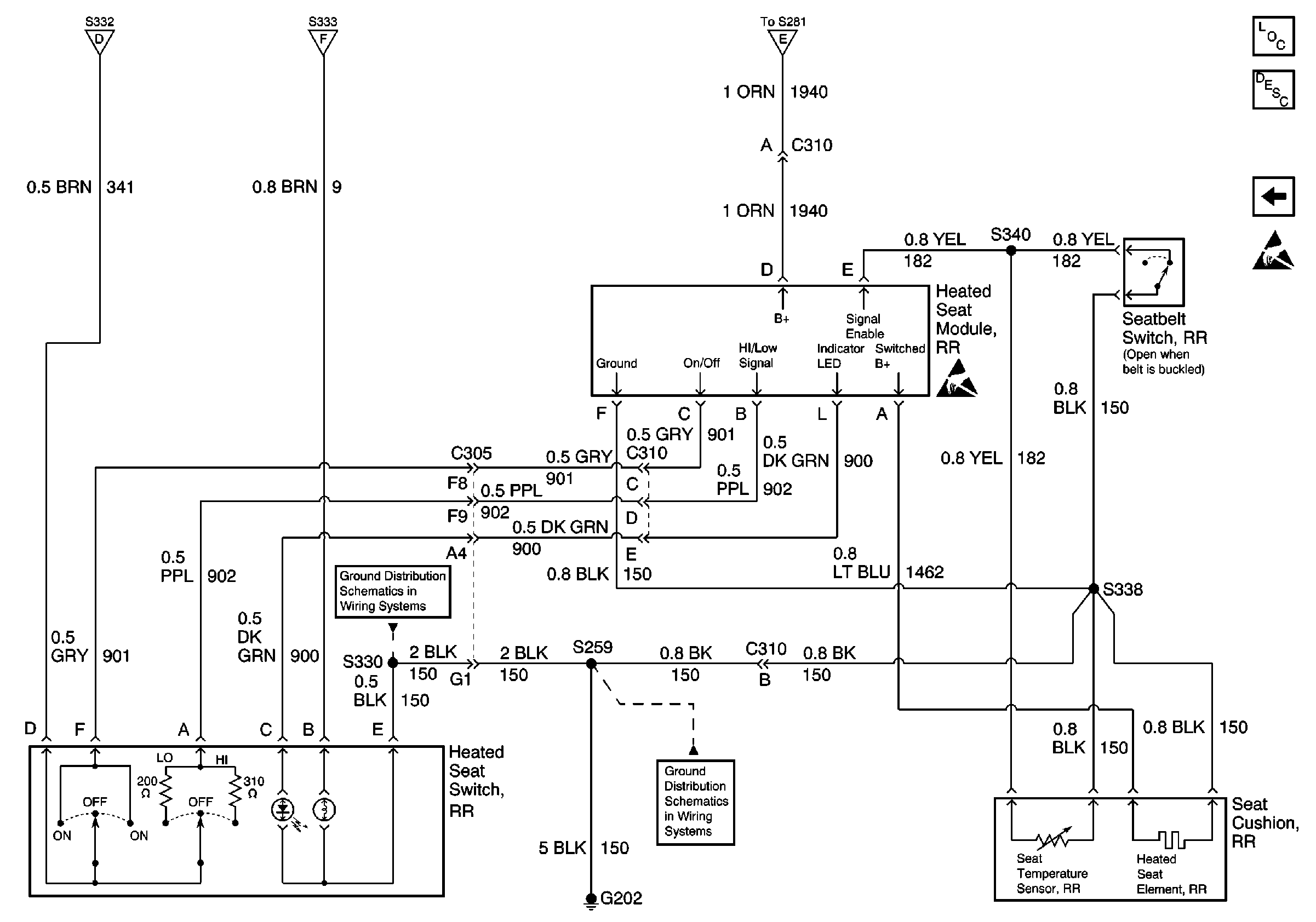
Left Rear Seat (Luxury)
Right Front Seat
Right Front Seat
Figure 2:

Right Front Seat


Object Number: 564914  Size: FS
Power Seat Systems Components
Heated Seats Circuit Description
Left Rear Seat (Luxury)
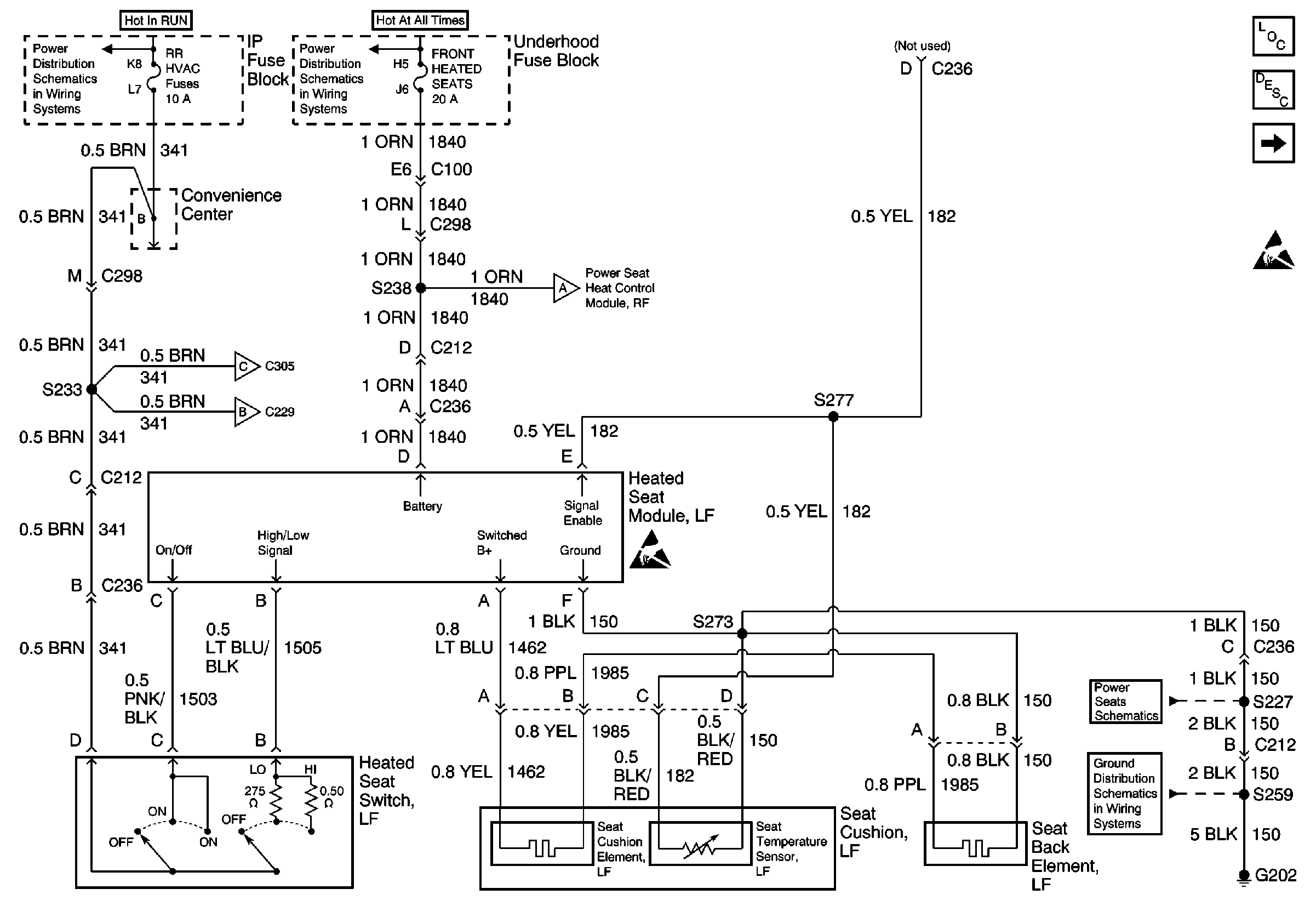
Left Front Seat
Handling ESD Sensitive Parts Notice
Handling ESD Sensitive Parts Notice
Left Front Seat
Left Front Seat
ell 141: PWR-ACCY Circ Brkr, Power Lumbar Seat Sws, Motors, G202 (00C/K)
G202 (2 of 4)
Figure 3:

Left Rear Seat (Luxury)


Object Number: 564920  Size: FS
Power Seat Systems Components
Heated Seats Circuit Description
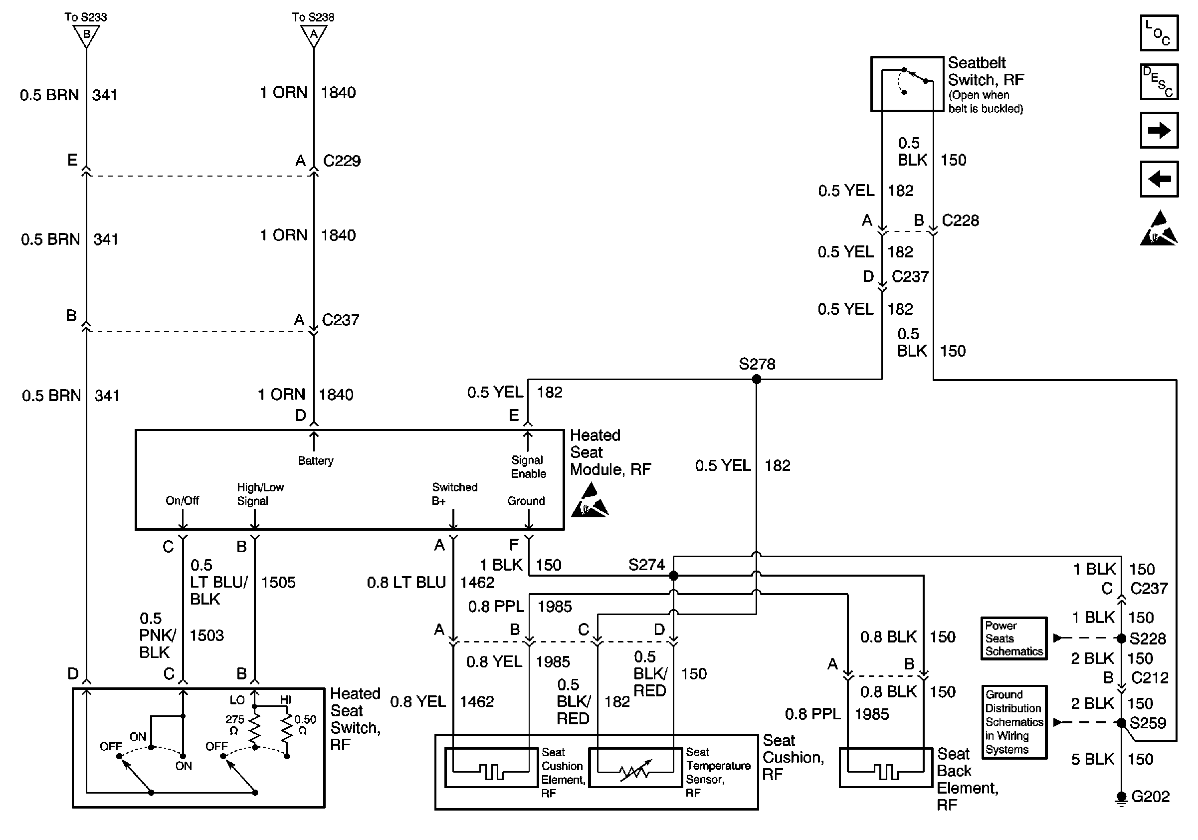
Right Rear Seat (Luxury)
Left Front Seat
Handling ESD Sensitive Parts Notice
Handling ESD Sensitive Parts Notice
Left Front Seat
Right Rear Seat (Luxury)
Right Rear Seat (Luxury)
Right Rear Seat (Luxury)
SECURITY/STRG, PK LPS, and DRL-FOG Fuses
SECURITY/STRG, PK LPS, and DRL-FOG Fuses
Power Window Switch Illumination
Power Window Switch Illumination
Front Park and Turn Lamps, Roof Marker Lamps
Headlamp and Panel Dimmer Switch, Headlamp Control Module
G202 (2 of 4)
G202 (2 of 4)
Figure 4:

Right Rear Seat (Luxury)


Object Number: 564936  Size: FS
Power Seat Systems Components
Heated Seats Circuit Description
Left Rear Seat (Luxury)
Handling ESD Sensitive Parts Notice
Handling ESD Sensitive Parts Notice
Left Rear Seat (Luxury)
Left Rear Seat (Luxury)
Left Rear Seat (Luxury)
G202 (2 of 4)
G202 (2 of 4)