GM Service Manual Online
For 1990-2009 cars only
Figure 1:

Driver Door Module (DDM) Power, Ground, Serial Data and References - 1 of 2


Object Number: 1509988  Size: FS
Master Electrical Component List
Control Module References
Driver Door Module (DDM) References - 2 of 2
AUX PWR, AUX PWR 2, DDM, ECC, LBEC 2, LOCKS, PCM B, and PDM Fuses
BLWR, FLASH, HVAC/ECAS, LBEC 1, RR DEFOG, RR HVAC, TBC 2A, TBC 2B, and TBC 2C Fuses and LT DOOR Circuit Breaker
Power, Ground, DLC and Splice Pack SP 205
Switches and Front Door Activators (YE9)
Left Doors
Interior Lamps - 2 of 2
Door Jamb Switches (YE9/Y91)
Exterior Illumination Lamp
Turn Signals - Chevrolet
Heated Seat Controls (AN3)
Power, Ground, Serial Data, and Seat Controls (AG1 w/AN3)
G115 and G200 - 1 of 2
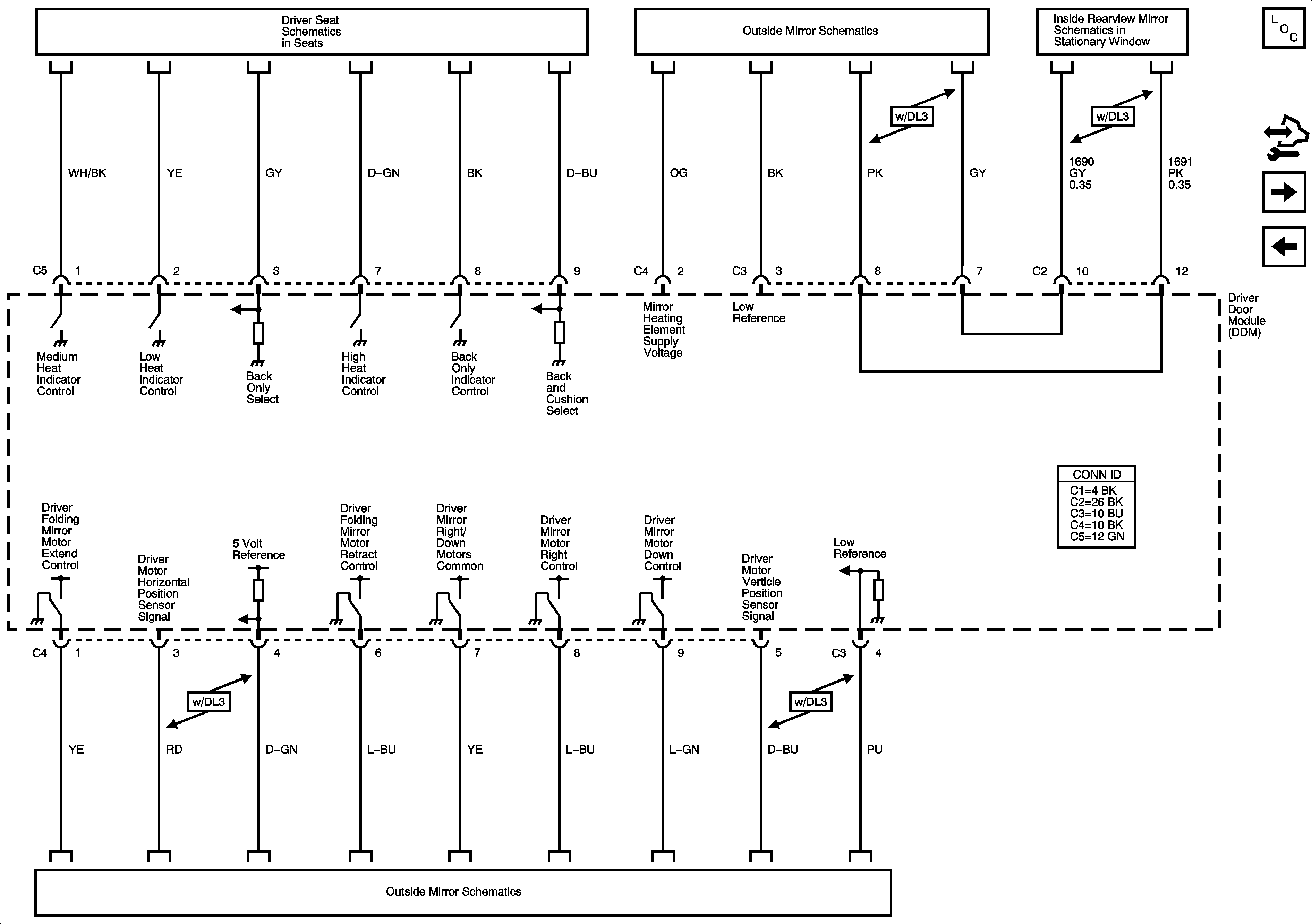
Figure 2:

Driver Door Module (DDM) References - 2 of 2


Object Number: 1509991  Size: FS
Master Electrical Component List
Control Module References
Passenger Door Module (PDM) Power, Ground, Serial Data and References - 1 of 2
Driver Door Module (DDM) Power, Ground, Serial Data and References - 1 of 2
Heated Seat Controls (AN3)
Outside Mirror Schematics
Inside Rearview Mirror Schematics
Outside Mirror Schematics
Figure 3:

Passenger Door Module (PDM) Power, Ground, Serial Data and References - 1 of 2


Object Number: 1509992  Size: FS
Master Electrical Component List
Control Module References
Passenger Door Module (PDM) References - 2 of 2
Driver Door Module (DDM) References - 2 of 2
AUX PWR, AUX PWR 2, DDM, ECC, LBEC 2, LOCKS, PCM B, and PDM Fuses
ABS, AUX HTR PMP, ESCM, HCM-B, MBEC 1, RTD, STUD1, STUD2, TRANS PUMP, VSES/ECAS Fuses and RT DOORS and SEAT Circuit Breakers
ABS, AUX HTR PMP, ESCM, HCM-B, MBEC 1, RTD, STUD1, STUD2, TRANS PUMP, VSES/ECAS Fuses and RT DOORS and SEAT Circuit Breakers
Right Doors
Switches and Front Door Activators (YE9)
Interior Lamps - 2 of 2
Power, Ground, DLC and Splice Pack SP 205
Turn Signals - Chevrolet
Turn Signals - GMC
Turn Signals - Chevrolet
Door Jamb Switches (YE9/Y91)
Exterior Illumination Lamp
Figure 4:

Passenger Door Module (PDM) References - 2 of 2


Object Number: 1509993  Size: FS
Master Electrical Component List
Control Module References
Passenger Door Module (PDM) Power, Ground, Serial Data and References - 1 of 2
Outside Mirror Schematics
Heated Seat Controls
Heated Seat Controls
Outside Mirror Schematics