GM Service Manual Online
For 1990-2009 cars only
Makes
🢒
Chevrolet
🢒
2000
🢒
Express
🢒 Sunshade, Ashtray, And IP Compartment Lamps
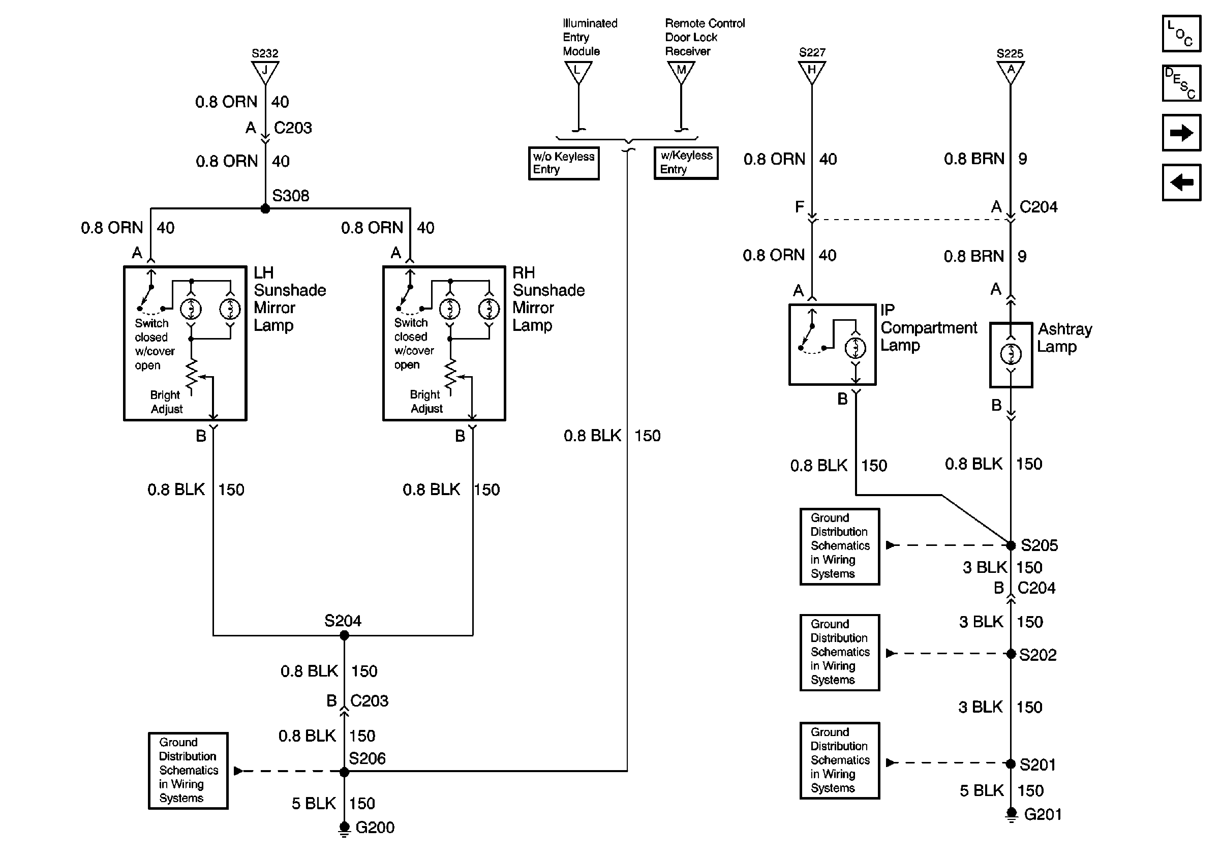
Sunshade, Ashtray, And IP Compartment Lamps
Sunshade, Ashtray, And IP Compartment Lamps
Lighting Systems Components
Interior Lights Circuit Description
Door Jamb Switches
CTSY Fuse
CTSY Fuse
CTSY Fuse
CTSY Fuse
CTSY Fuse
CTSY Fuse
PWR ACCY, GAUGES, And PARK LPS Fuses
G200
Components through S202 and S205 to G201
Components through S202 and S205 to G201
G201