GM Service Manual Online
For 1990-2009 cars only
Makes
🢒
Chevrolet
🢒
2000
🢒
Express
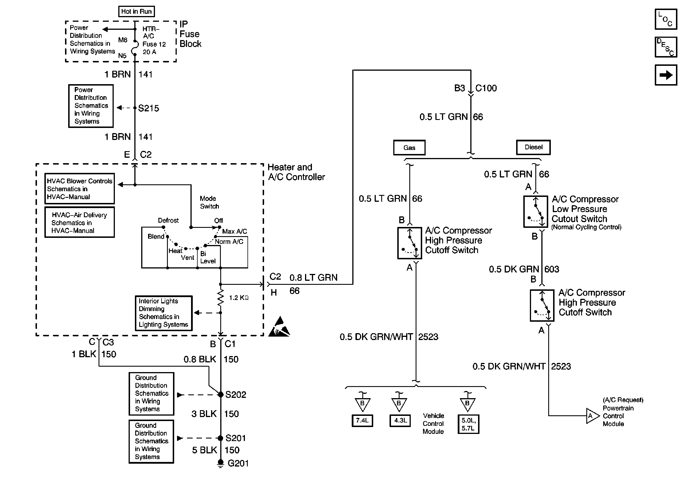
🢒 HTR-A/C Fuse, A/C Compressor High Pressure Cutoff Switch, A/C COMPRESsOr Low Pressure Cutout Switch (Diesel), G201
HTR-A/C Fuse, A/C Compressor High Pressure Cutoff Switch, A/C COMPRESsOr Low Pressure Cutout Switch (Diesel), G201
HTR-A/C Fuse, A/C Compressor High Pressure Cutoff Switch, A/C Compressor Low Pressure Cutout Switch (Diesel), G201
HVAC Components
HVAC Compressor Controls Circuit Description
ECM-B, IGN-E, A/C Fuses; Compressor Clutch, A/C Compressor Low Pressure Cutout Switch, G101, G103 (4.3L)
IGN A, IGN B Fuses, and Ignition Switch
CRUISE, HTR A/C, and BRAKE Fuses
BLOWER and HTR-A/C Fuses, Blower Controls, Blower Motor, G103
HTR-A/C Fuse, Front Heater and A/C Controller, G201
ILLUM and PARK LPS Fuses
Handling ESD Sensitive Parts Notice
Components through S202 and S205 to G201
G201
ECM-B, IGN-E, A/C Fuses; Compressor Clutch, A/C Compressor Low Pressure Cutout Switch, G101, G103 (7.4L)
ECM-B, IGN-E, A/C Fuses; Compressor Clutch, A/C Compressor Low Pressure Cutout Switch, G101, G103 (4.3L)
ECM-B, IGN-E, A/C Fuses; Compressor Clutch, A/C Compressor Low Pressure Cutout Switch, G101, G103 (5.0L, 5.7L)
ECM-B, IGN-E, A/C Fuses; Compressor Clutch, G101, G103 (6.5L)