GM Service Manual Online
For 1990-2009 cars only
Makes
🢒
Chevrolet
🢒
2000
🢒
S10 Pickup - 2WD
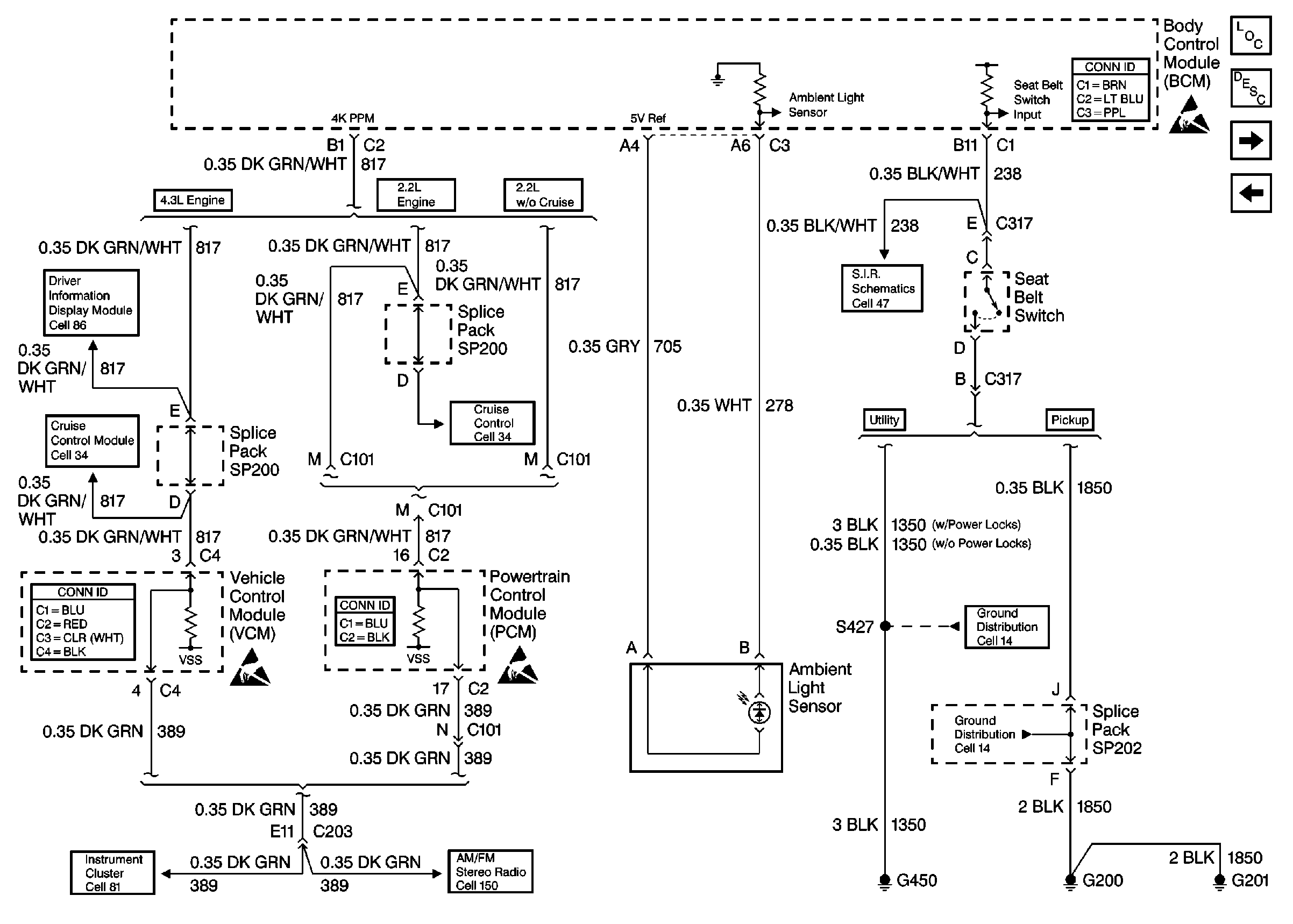
🢒 Cell 51: Ambient Light Sensor
Cell 51: Ambient Light Sensor
Cell 51: Ambient Light Sensor
Cell 86 (w/o Trip Computer)
Cell 34: Cruise Control Module and PCM/VCM
VCM Connector End Views
Handling ESD Sensitive Parts Notice
Powertrain Control Module Connector End Views
Handling ESD Sensitive Parts Notice
Cell 81: G203, G204, Park Switch and PCM/VCM
Cell 150: Power and Ground (Chevy/GMC)
Cell 34: Cruise Control Module and PCM/VCM
Cell 47: Seat Belt Switch, Steering Wheel and IP Module
Cell 14: G420 and G450 (Utility w/ Endgate)
Cell 14: G200, G201 and G207 (Pickup)
Body Control System Connector End Views
Handling ESD Sensitive Parts Notice
Body Control Module Components
Body Control System Circuit Description
Cell 51: Door Lock/Unlock Relays and Remote Control Door Lock Receiver
Cell 51: Passlock Sensor