GM Service Manual Online
For 1990-2009 cars only
Makes
🢒
Chevrolet
🢒
2000
🢒
S10 Pickup - 2WD
🢒 Cell 51: Headlamps (Except Envoy)
Cell 51: Headlamps (Except Envoy)
Cell 51: Headlamps (Except Envoy)
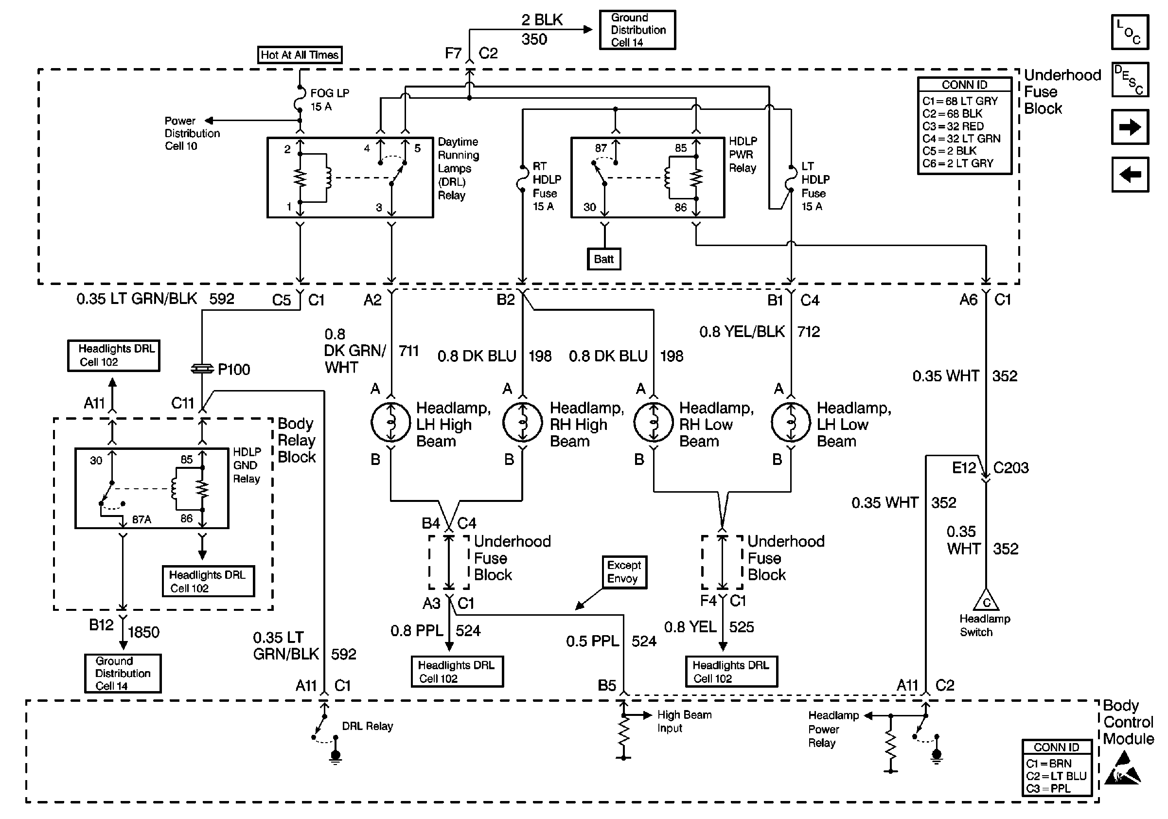
Cell 10: MIR/LKS, FOG LP Fuses and DRL, Headlamp Power Relays
Power and Grounding Connector End Views
Cell 14: G102 (Except Envoy)
Body Control Module Components
Body Control System Circuit Description
Cell 51: HI Beam Relay (Envoy Only)
Cell 51: Turn Signals
Cell 102: Headlamp Grounding Relay, Flash-To-Pass Switch and BCM
Cell 14: G200, G201 and G207 (Pickup)
Cell 102: Headlamp Grounding Relay, Flash-To-Pass Switch and BCM
Cell 102: DRL and Headlamp Power Relays
Cell 102: DRL and Headlamp Power Relays
Cell 51: Headlamp Switch, Inadvertent Power Relay and Courtesy Lamp Relay
Body Control System Connector End Views
Handling ESD Sensitive Parts Notice