GM Service Manual Online
For 1990-2009 cars only
Makes
🢒
Chevrolet
🢒
2000
🢒
S10 Pickup - 2WD
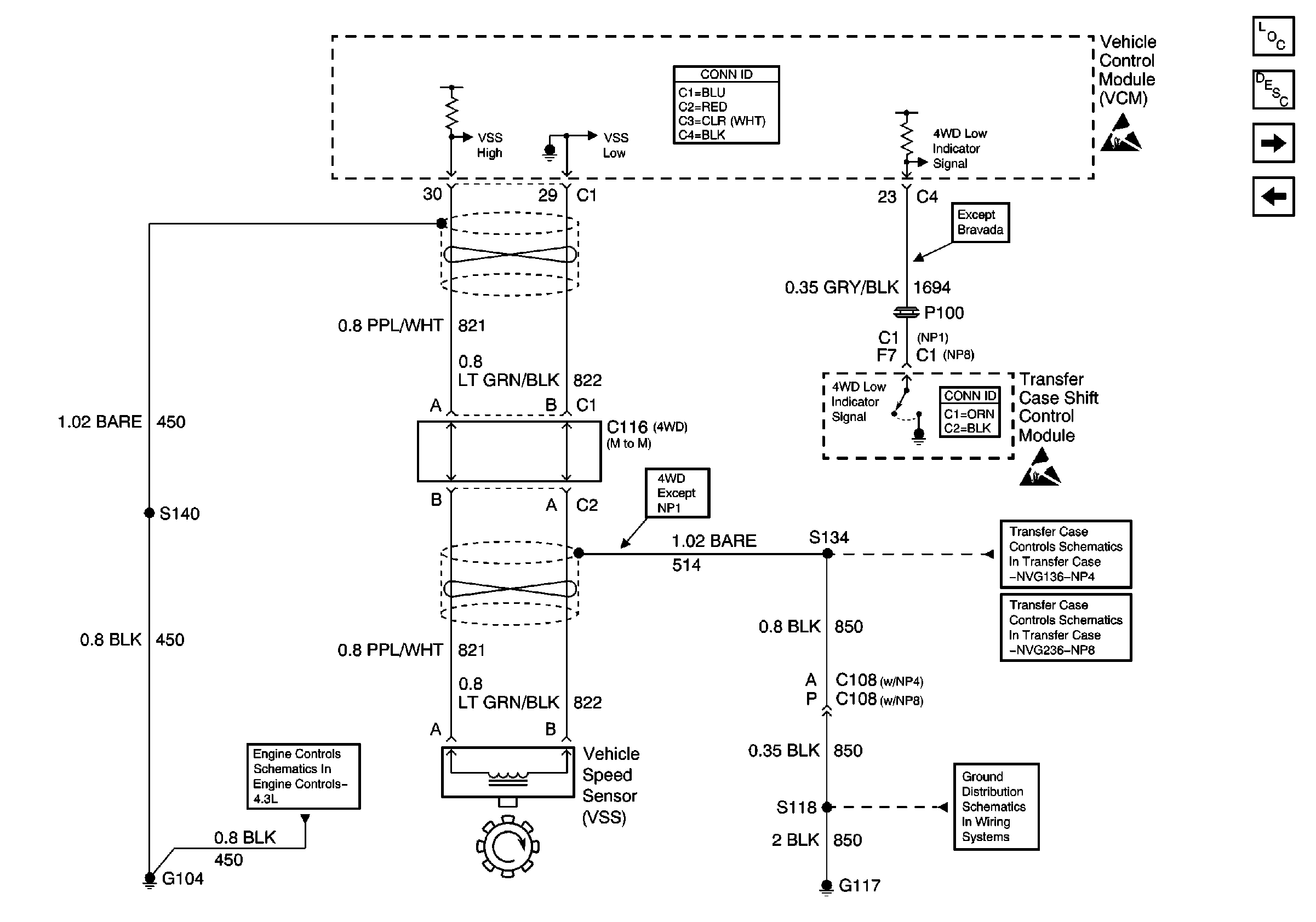
🢒 VSS Inputs, 4WD Low Indicator Signal (4.3L)
VSS Inputs, 4WD Low Indicator Signal (4.3L)
VSS Inputs, 4WD Low Indicator Signal (4.3L)
Automatic Transmission Components
Electronic Component Description
Brake Switch Inputs (4.3L)
Switch Inputs and PNP Switch (4.3L)
VCM Connector End Views
Handling ESD Sensitive Parts Notice
Heated Oxygen Sensors
Transfer Case Control Connector End Views
Handling ESD Sensitive Parts Notice
Speed Sensors
Speed Sensors
G104 and G117