GM Service Manual Online
For 1990-2009 cars only
Makes
🢒
Chevrolet
🢒
2000
🢒
S10 Pickup - 2WD
🢒 RPO C60
RPO C60
RPO C60
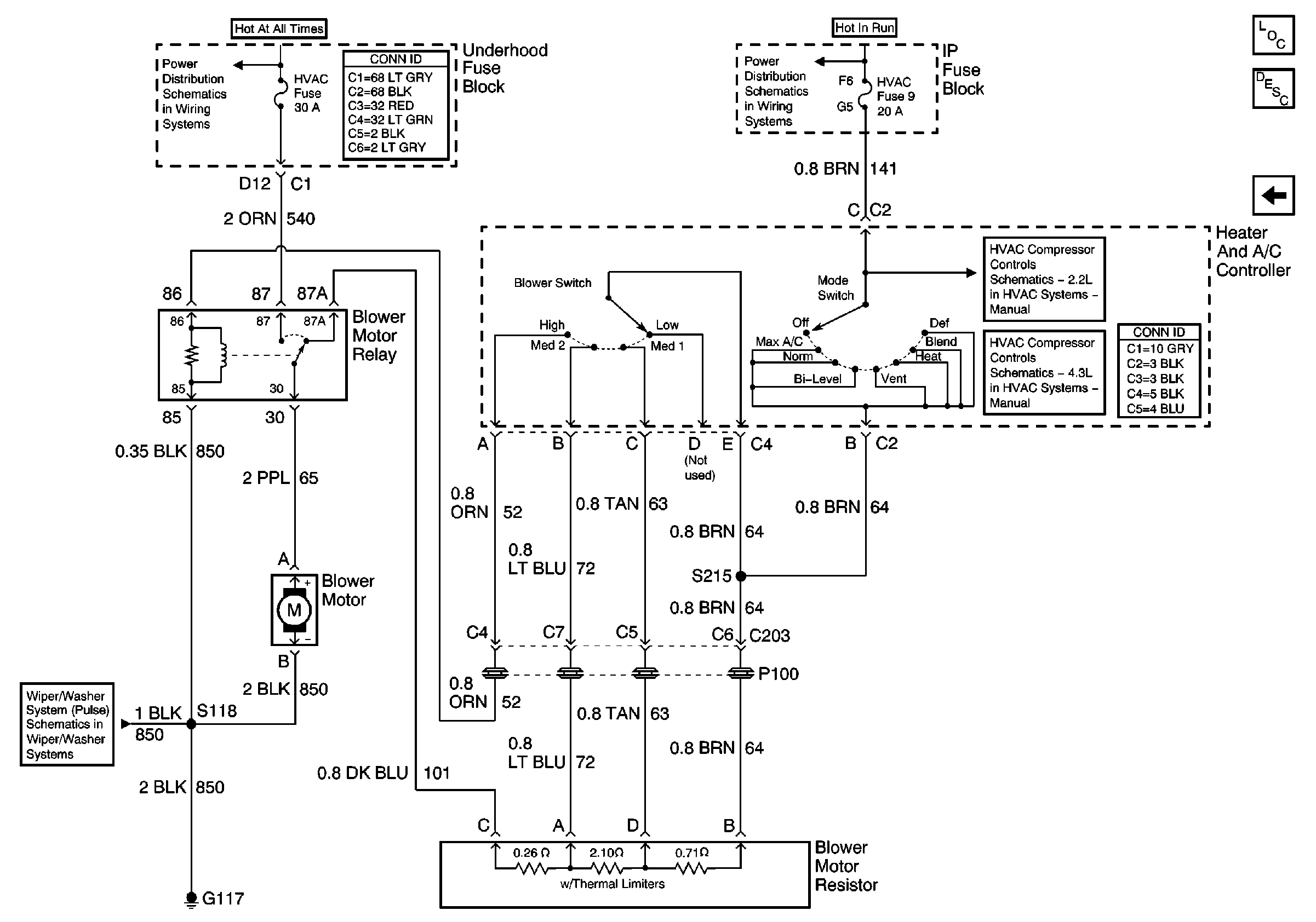
HVAC Components
HVAC Blower Controls Circuit Description
RPO C42
ATC, HVAC and A/C Fuses
Power and Grounding Connector End Views
RAP, IGN B Fuses and Ignition Switch
Wiper/Washer System (Pulse) Schematic
2.2L
4.3L
HVAC Connector End Views