GM Service Manual Online
For 1990-2009 cars only
Makes
🢒
Isuzu
🢒
2003
🢒
Ascender - 4WD
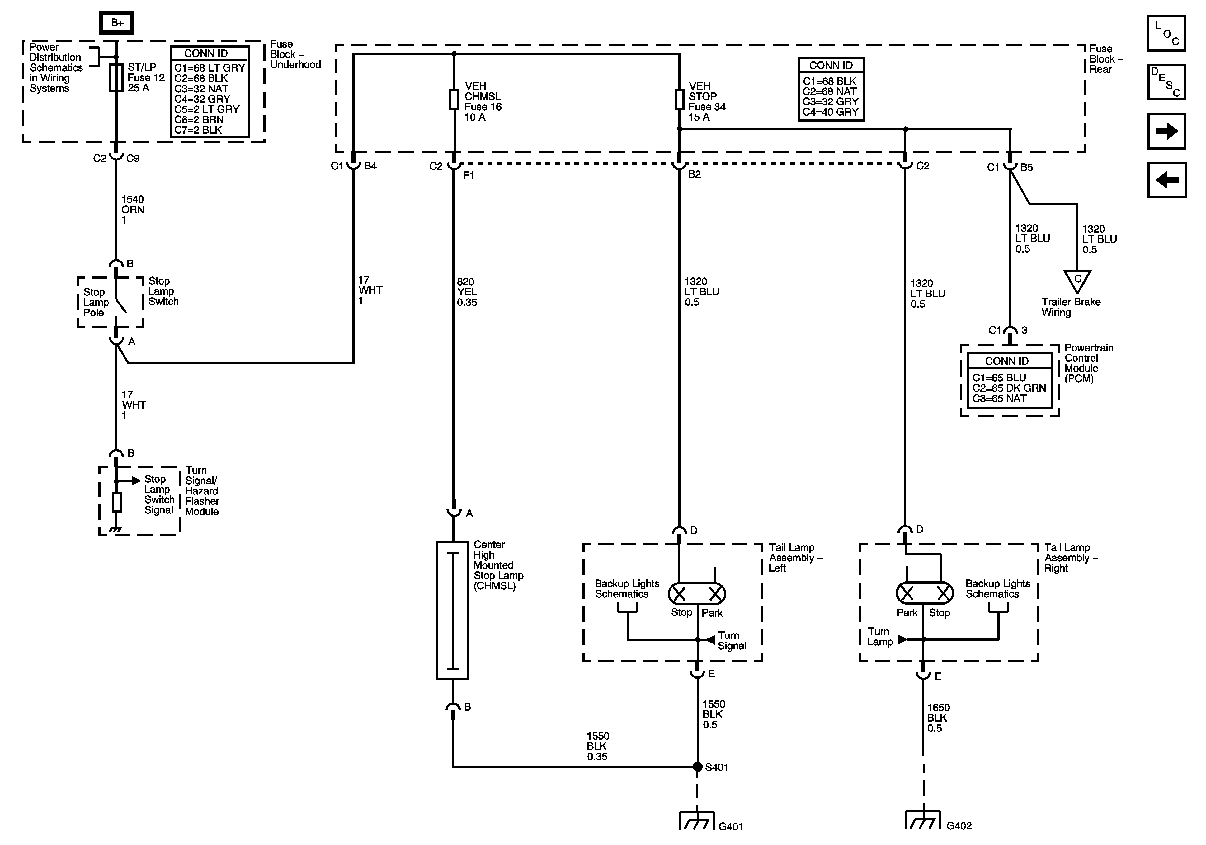
🢒 Stop Lamps
Stop Lamps
Stop Lamps
Master Electrical Component List
Exterior Lighting Systems Description and Operation
Backup Lamps
License and Tail Lamps
Trailer Wiring)
G401, G402, and G403
Right Turn Signals
Left Turn Signals
I/P BATT, TRAILER ABS, HORN IGN A, IGN B, ATC Fuses