GM Service Manual Online
For 1990-2009 cars only
Makes
🢒
Pontiac
🢒
2001
🢒
Grand Am
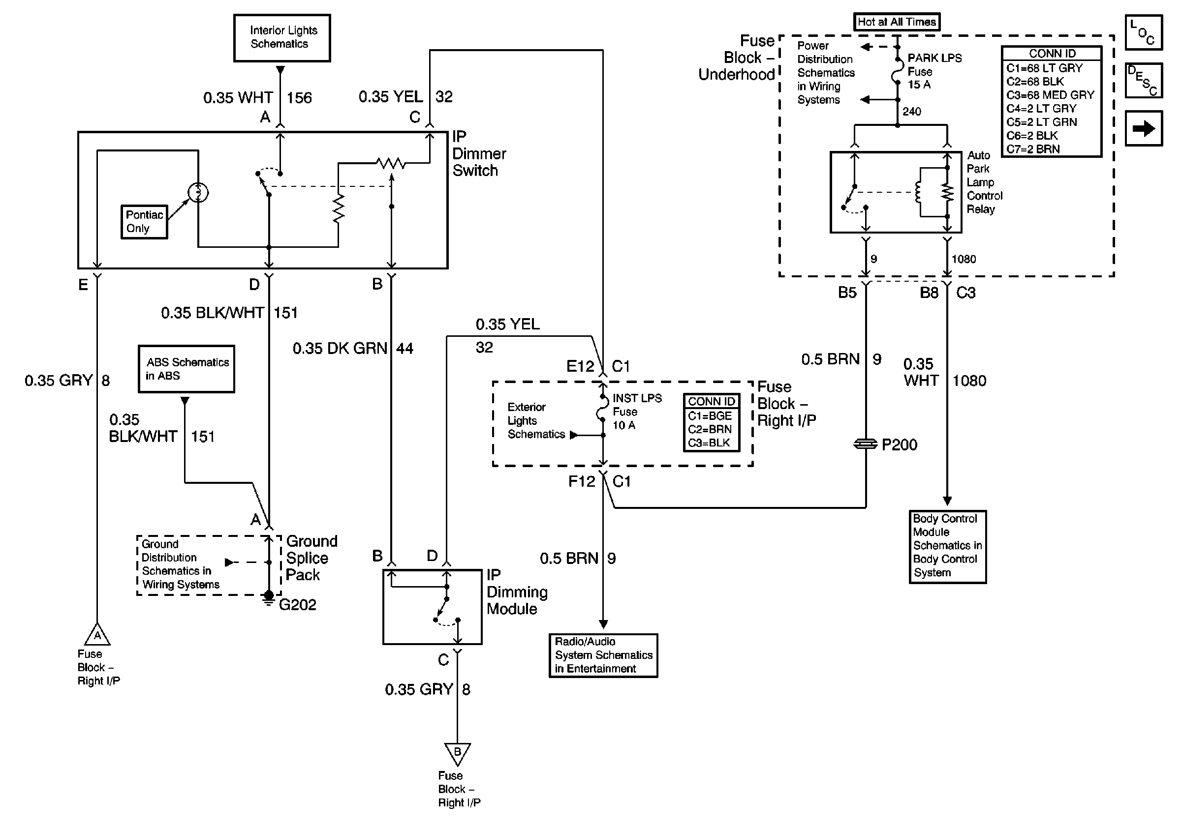
🢒 IP Dimmer Switch
IP Dimmer Switch
IP Dimmer Switch
Master Electrical Component List
Interior Lighting Systems Description and Operation
Instrument Panel Lamps
Power, Ground, and References
B+ Bus Bar and COOL FAN 2 GROUND (V6) Fuse
Power, Ground, and Antenna
License Lamps
Instrument Panel Lamps
Dome Lamps
ETS Off Switch
G202
Instrument Panel Lamps