GM Service Manual Online
For 1990-2009 cars only
Makes
🢒
Pontiac
🢒
2007
🢒
Solstice
🢒 Controlled/Monitored Subsystem References
Controlled/Monitored Subsystem References
Controlled/Monitored Subsystem References
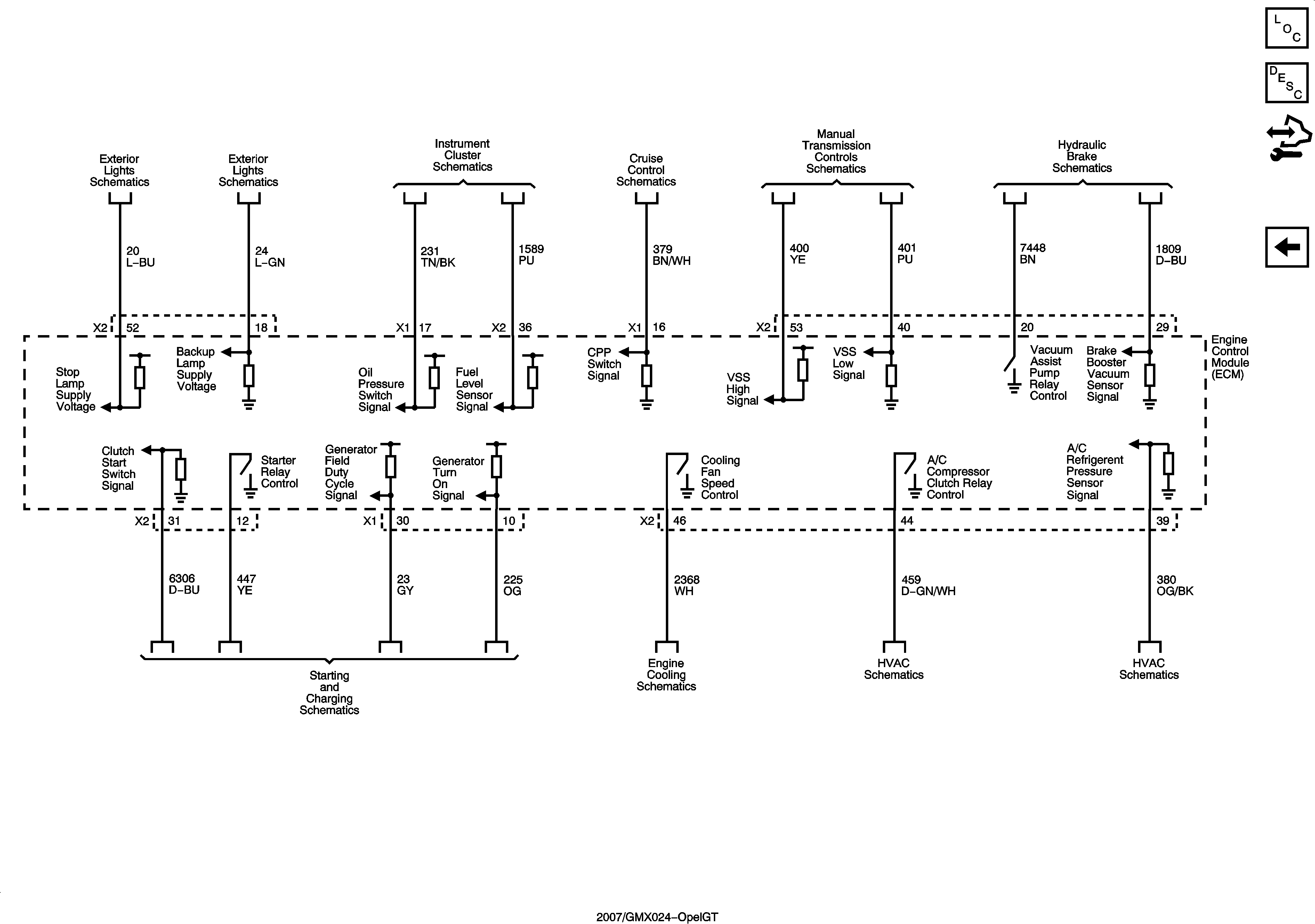
Master Electrical Component List
Engine Control Module Description
Control Module References
Fuel Controls - EVAP Controls
Backup Lamps
Backup Lamps
Sensors and Switches
Cruise Control Schematics
Manual Transmission Schematics
Hydraulic Brakes Schematics
Starting and Charging Schematics
Engine Cooling Schematics
Compressor Controls
Ground, Power, and Blower Controls