GM Service Manual Online
For 1990-2009 cars only
Makes
🢒
Pontiac
🢒
2005
🢒
Wave
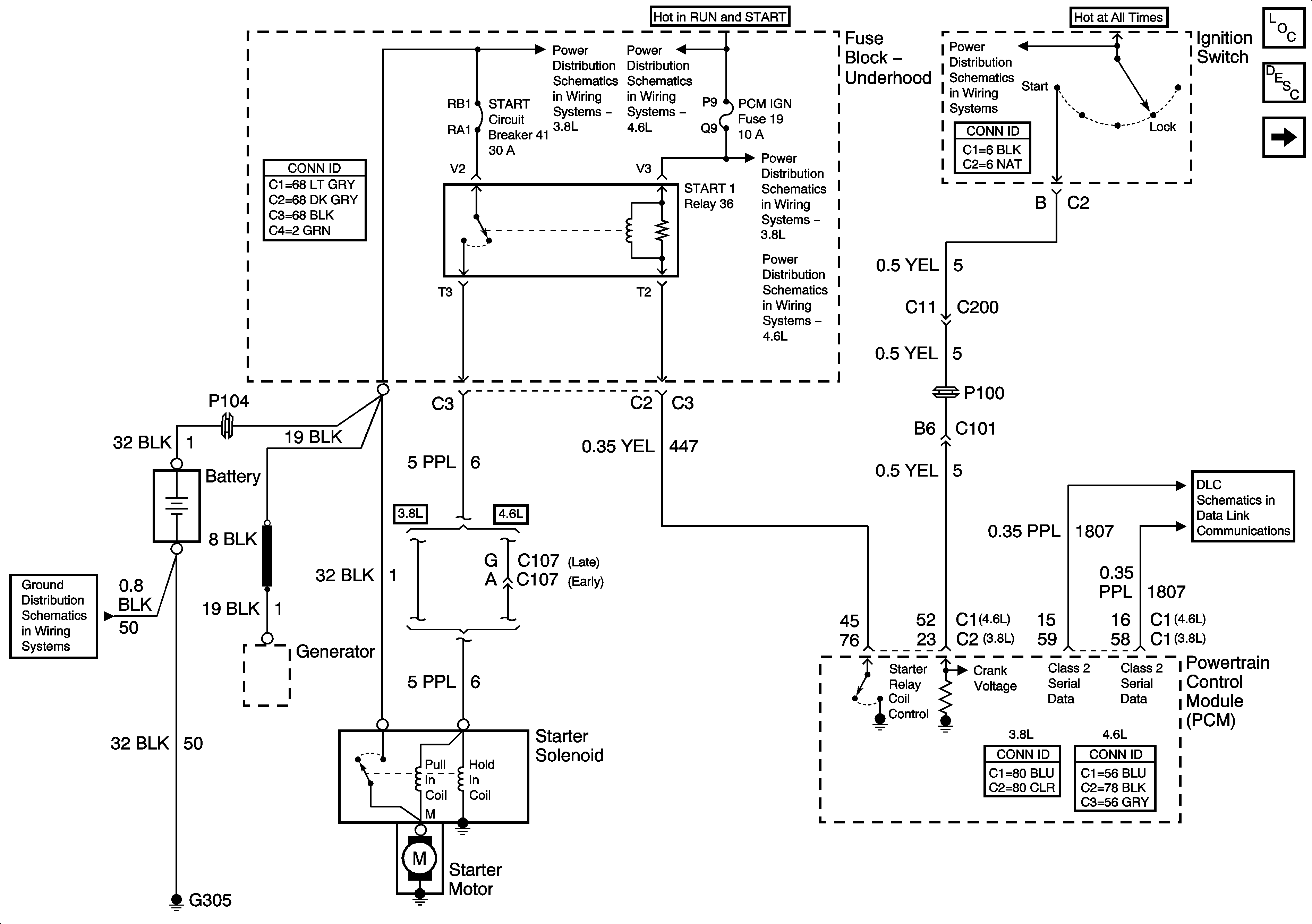
🢒 Starting Control
Starting Control
Starting Control
Master Electrical Component List
Starting System Description and Operation
Generator Control
G303, G305, G310, and G404
START Circuit Breaker, HORN and A/C CLU Fuses - 3.8L
PCM IGN and IGN 1 Fuses - 4.6L
START Circuit Breaker, HORN and A/C CLU Fuses - 3.8L
PCM IGN and IGN 1 Fuses - 4.6L
Ignition Switch Positions
Serial Data Class 2