GM Service Manual Online
For 1990-2009 cars only
Makes
🢒
Saturn
🢒
2007
🢒
RELAY Ext.
🢒
Power and Signal Distribution
🢒
Data Communications
🢒 Body Control System Schematics
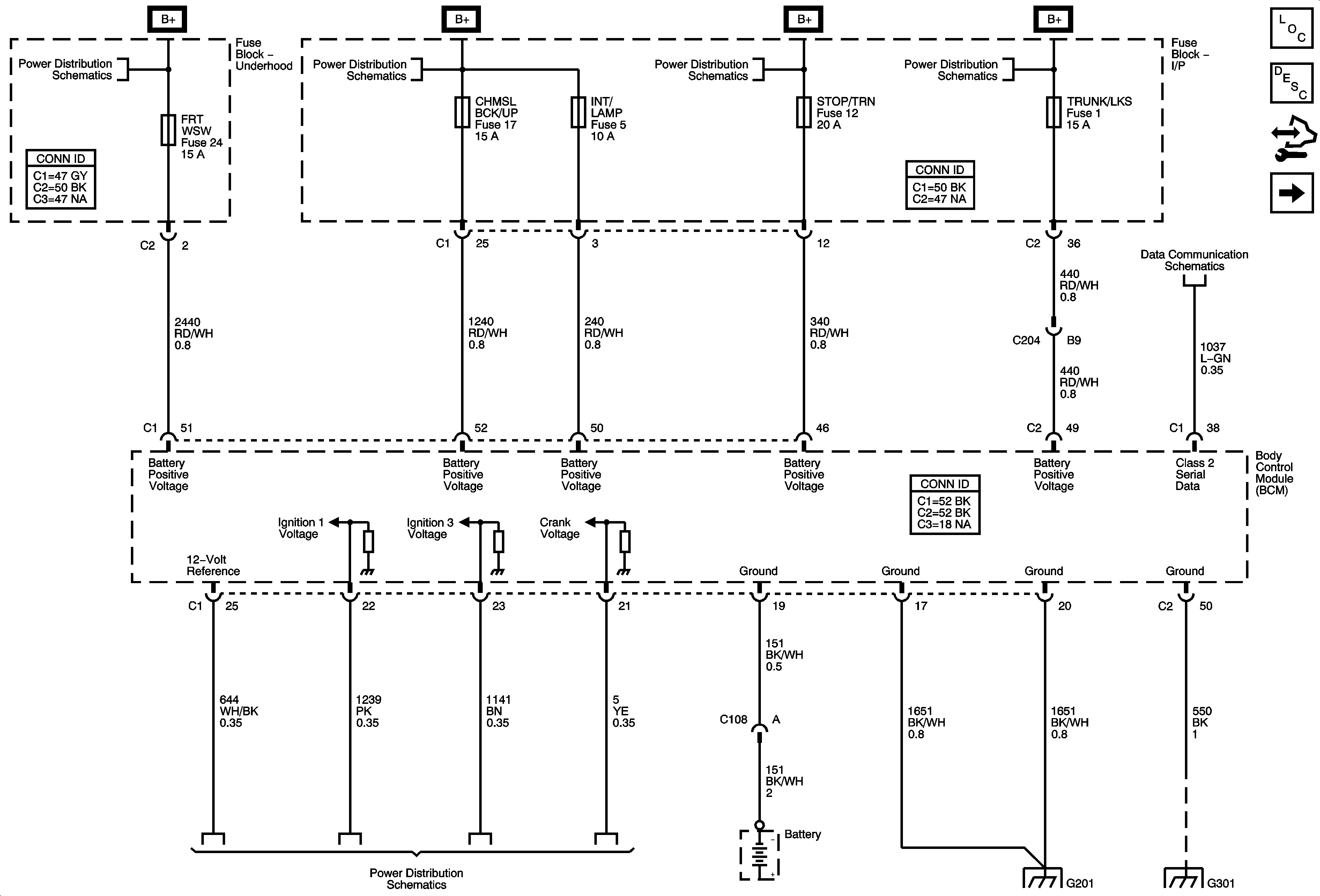
Figure
1:
Ground, Power, and References to Data Communication and Power Distribution
Master Electrical Component List
Body Control System Description and Operation
Control Module References
ABS MOTOR, AC/DC INVRTR, AUX/PWR 12VDC, FRT WSW, and PCM ETC Fuses
CHMSL BCK/UP, PRK LAMP, PWR SLD DR, and RFA MDLS Fuses
BATT MAIN 2, HTD/SEATS, LT PWR SLD DR, PWR/MIR UGDO, RT PWR SLD DR, Sit-N-Lift Seat, and STOP/TRN Fuses, PWR SEATS and Sit-N-Lift Circuit Breaker
BATT MAIN 3, ELC, and TRUNK/LKS Fuses
Data Communication Schematics
Ignition Switch
G201
G301
Figure
2:
References to Brakes, Cruise Control, Defogger, Exterior Lights, Horn, Object Detection, Power Moding, Shift Lock Control, and Wiper/Washer
Master Electrical Component List
Body Control System Description and Operation
Control Module References
References to Antilock Brakes System, Cruise Control, HVAC, and Lighting
Ground, Power, and References to Data Communication and Power Distribution
Cruise Control Schematics
Horn Schematics
Hydraulic Brake Schematics
Cruise Control Schematics
Driver Inputs, Indicators
Shift Lock Control Schematics
Backup Lamps
Defogger Schematics
Shift Lock Control Schematics
Power Moding Schematics
Object Detection Schematics
Figure
3:
References to Antilock Brake System, Cruise Control, HVAC, and Lighting
Master Electrical Component List
Body Control System Description and Operation
Control Module References
References to Door Locks, Lighting, Sliding Door and Theft Deterrent
References to Brakes, Cruise Control, Defogger, Exterior Lights, Horn, Object Detection, Power Moding, Shift Lock Control, and Wiper/Washer
Headlights
Daytime Running Lights
Park, Marker, and License Lamps
Backup Lamps
Park/Turn and Stop/Turn Signal Lamps
Driver Inputs, Indicators
Cruise Control Schematics
Front Blower Control, Ground, and Power
Backup Lamps
Control, I/P, Passenger Door, and Steering Wheel Lamps
Figure
4:
References to Door Locks, Lighting, Sliding Door and Theft Deterrent
Master Electrical Component List
Body Control System Description and Operation
Control Module References
References to Audible Warnings, HVAC, Immobilizer, Remote Function, Seat Heating and Cooling, Starting and Charging, and Theft Deterrent
References to Antilock Brakes System, Cruise Control, HVAC, and Lighting
Switches
Ajar Switches
Lamps
Control, I/P, Passenger Door, and Steering Wheel Lamps
Switches
Actuators
Right Door Controls
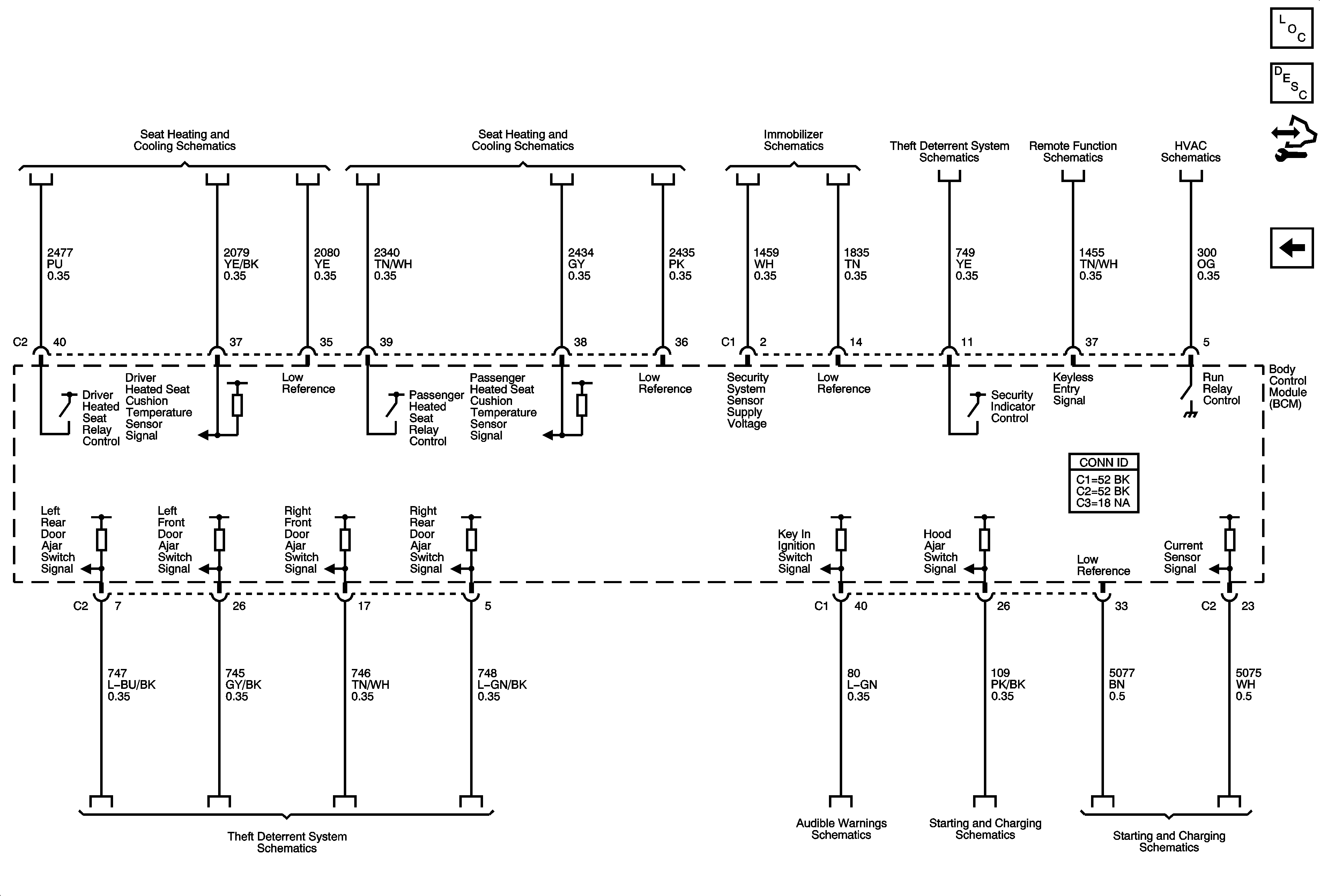
Figure
5:
References to Audible Warnings, HVAC, Immobilizer, Remote Function, Seat Heating and Cooling, Starting and Charging, and Theft Deterrent
Master Electrical Component List
Body Control System Description and Operation
Control Module References
References to Door Locks, Lighting, Sliding Door and Theft Deterrent
Driver Seat
Passenger Seat
Immobilizer Schematics
Arm, Disarm, and Warning
Keyless Entry and Remote Start
Front Blower Control, Ground, and Power
Ajar Switches
Audible Warnings Schematics
Starting
Charging