GM Service Manual Online
For 1990-2009 cars only
Makes
🢒
Saturn
🢒
2007
🢒
RELAY Ext.
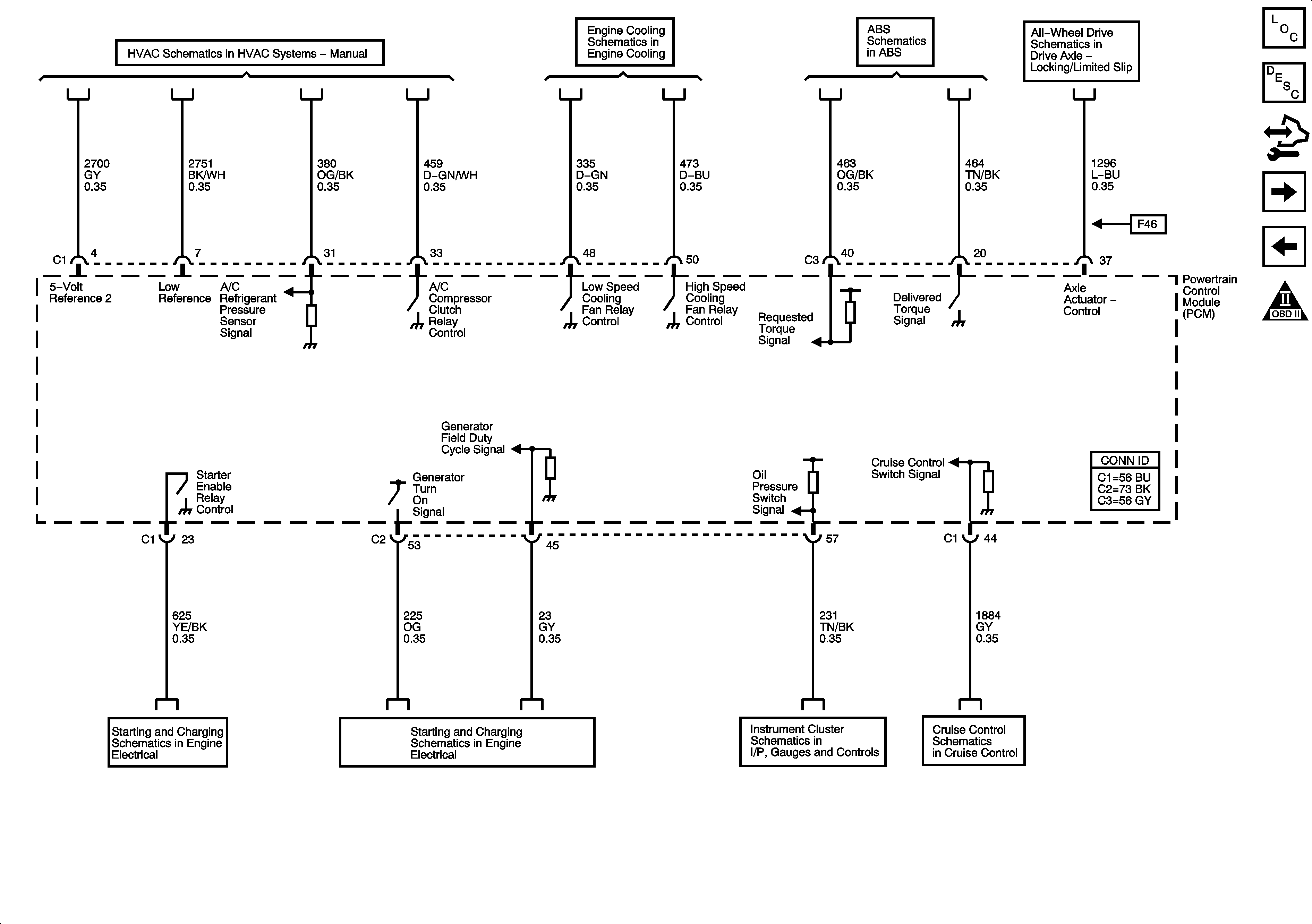
🢒 Controlled/Monitored Subsystem References
Controlled/Monitored Subsystem References
Controlled/Monitored Subsystem References
Master Electrical Component List
Powertrain Control Module Description
Control Module References
Transmission Controlled References
Fuel Controls - EVAP Controls
Engine Controls Schematic Icons
A/C Compressor Controls
Engine Cooling Schematics
Driver Inputs, Indicators
All-Wheel Drive Schematics
Starting
Charging
Indicators and Lighting
Cruise Control Schematics