GM Service Manual Online
For 1990-2009 cars only
Makes
🢒
Cadillac
🢒
2000
🢒
Seville
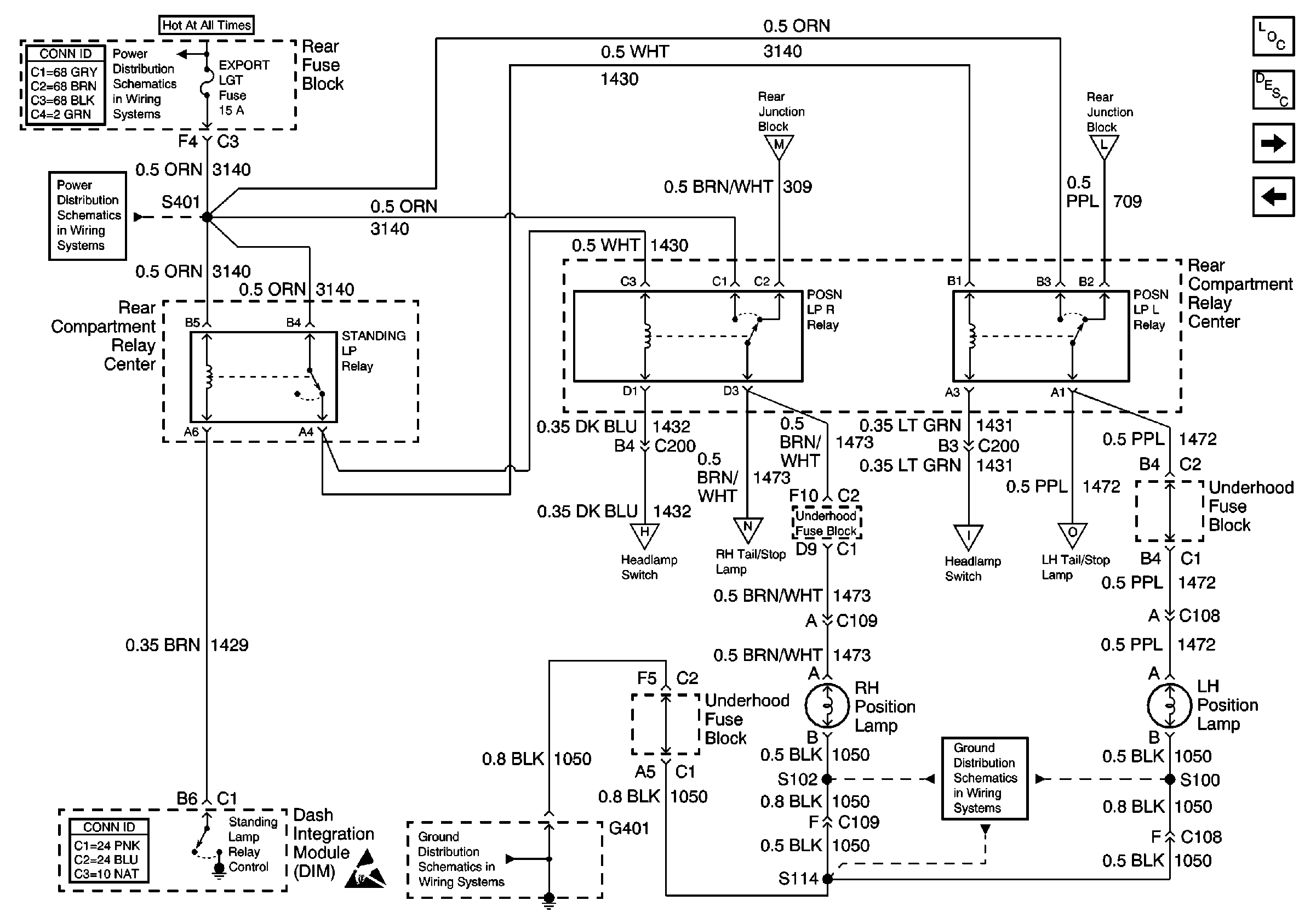
🢒 Position Lamps
Position Lamps
Position Lamps
Lighting Systems Components
Exterior Lights Circuit Description
License, Underhood, and Cornering Lamps
LH Exterior Lamps
Handling ESD Sensitive Parts Notice
G401 3 of 3
G401 3 of 3
Headlamp Switch, PRK LP Relay
Headlamp Switch, PRK LP Relay
RH Exterior Lamps
LH Exterior Lamps
RH Exterior Lamps
LH Exterior Lamps
RAP and Export LGT Fuses
RAP and Export LGT Fuses