GM Service Manual Online
For 1990-2009 cars only
Makes
🢒
Chevrolet
🢒
2001
🢒
Tracker - 2WD
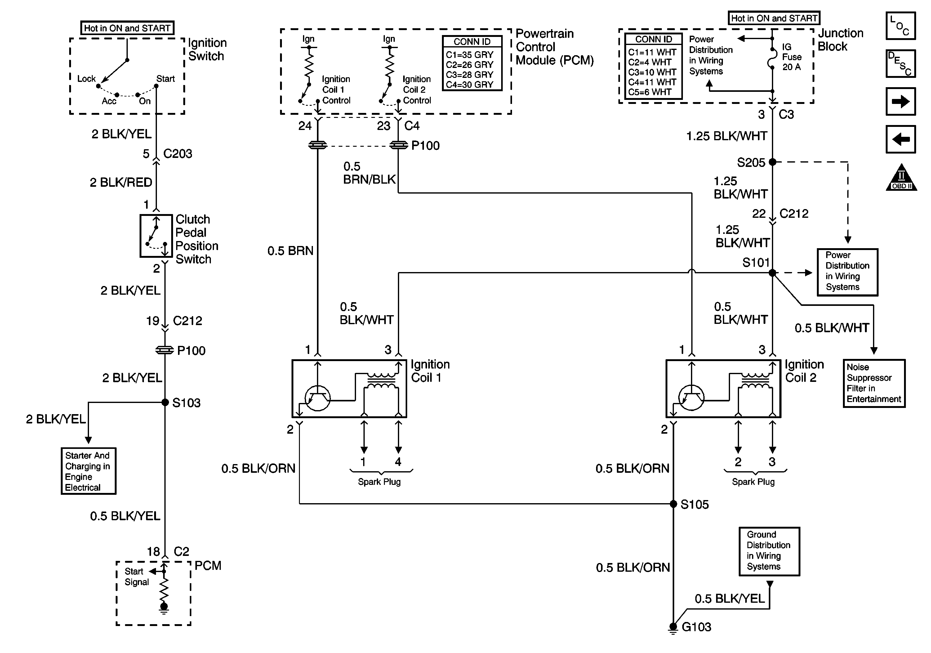
🢒 IGNITION COILS, CPP SWITCH
IGNITION COILS, CPP SWITCH
IGNITION COILS, CPP SWITCH
Master Electrical Component List
CRANKSHAFT POSITION SENSOR, CAMSHAFT POSITION SENSOR (CMP)
Data Link Connector (DLC) and Malfunction Indicator Lamp (MIL)
IG Fuse
NO TITLE ENTERTAINMENT
G103
H/L, HTR, IG, and Lamp Fuses
Starting System