GM Service Manual Online
For 1990-2009 cars only
Makes
🢒
Generic
🢒
2003
🢒
Unit Repair
🢒 Front Wiper/Washer Power, Ground,and Motors
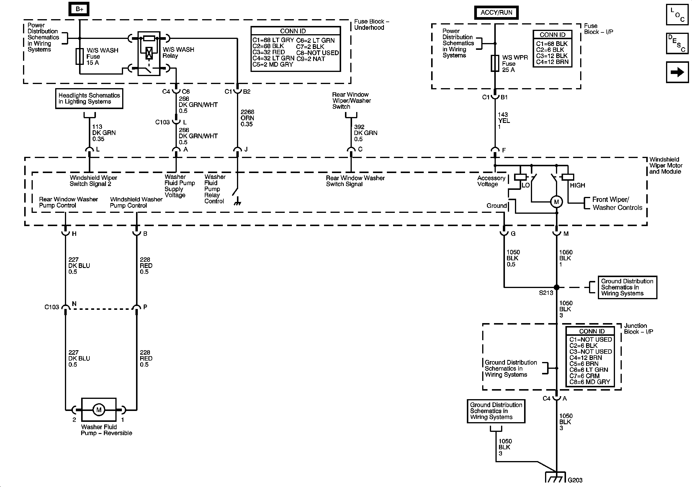
Front Wiper/Washer Power, Ground,and Motors
Front Wiper/Washer Power, Ground, and Motors
Master Electrical Component List
Wiper/Washer System Description and Operation
Front Wiper/Washer Controls
B+ Bus
Headlamp Controls, Switches, Ambient Light Sensor
Rear Wiper Power, Ground, Controls, and Washer Fluid Level Sensor
WS WPR, SEO ACCY, RR WPR, and TBC ACCY Fuses
Front Wiper/Washer Controls
CKT 1050, S213 and S301
CKT 1050, S203, S215, S302, S303, and S351
CKT 1050, S203, S215, S302, S303, and S351