GM Service Manual Online
For 1990-2009 cars only
Makes
🢒
Pontiac
🢒
2007
🢒
Wave
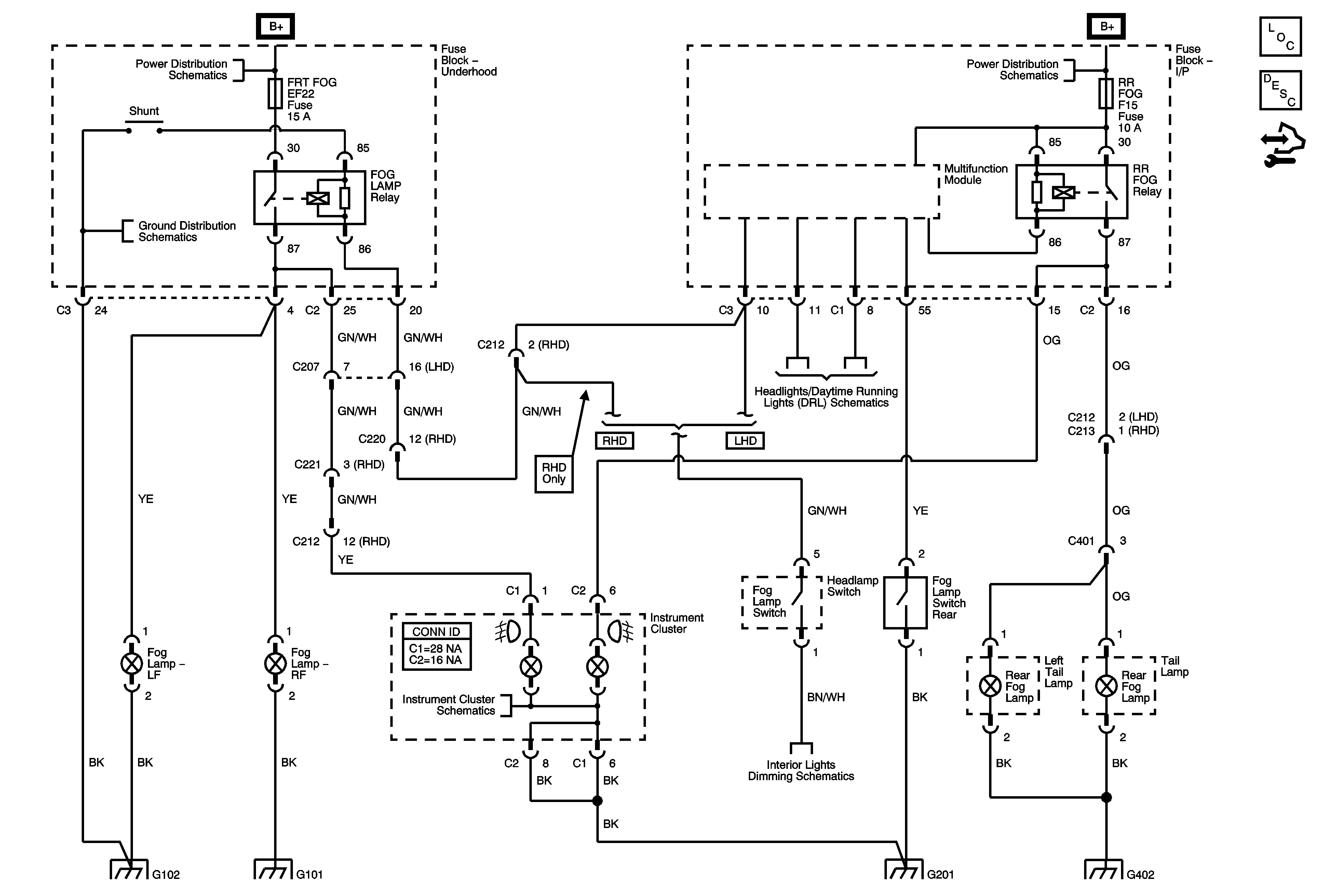
🢒 Fog Lamp Schematics
Fog Lamp Schematics
Master Electrical Component List Notchback
Exterior Lighting Systems Description and Operation
Control Module References
Headlamp, Fog Lamp Relays and Fuses, BATT Fuse
HORN, WIPER, DOOR LOCK, RR FOG Fuses and Relays
G102
Oil Pressure and Headlamp Switch
Turn, High Beam, Fog Indicators, Instrument Cluster Illumination
Interior Lights Dimming Schematics (2 of 2)
G102
G101, G103, G104
G201 - 1 of 3
G401, G402