GM Service Manual Online
For 1990-2009 cars only
Makes
🢒
Chevrolet
🢒
2001
🢒
Astro - 2WD
🢒 Exterior Lighting Systems References
Exterior Lighting Systems References
Exterior Lighting Systems References
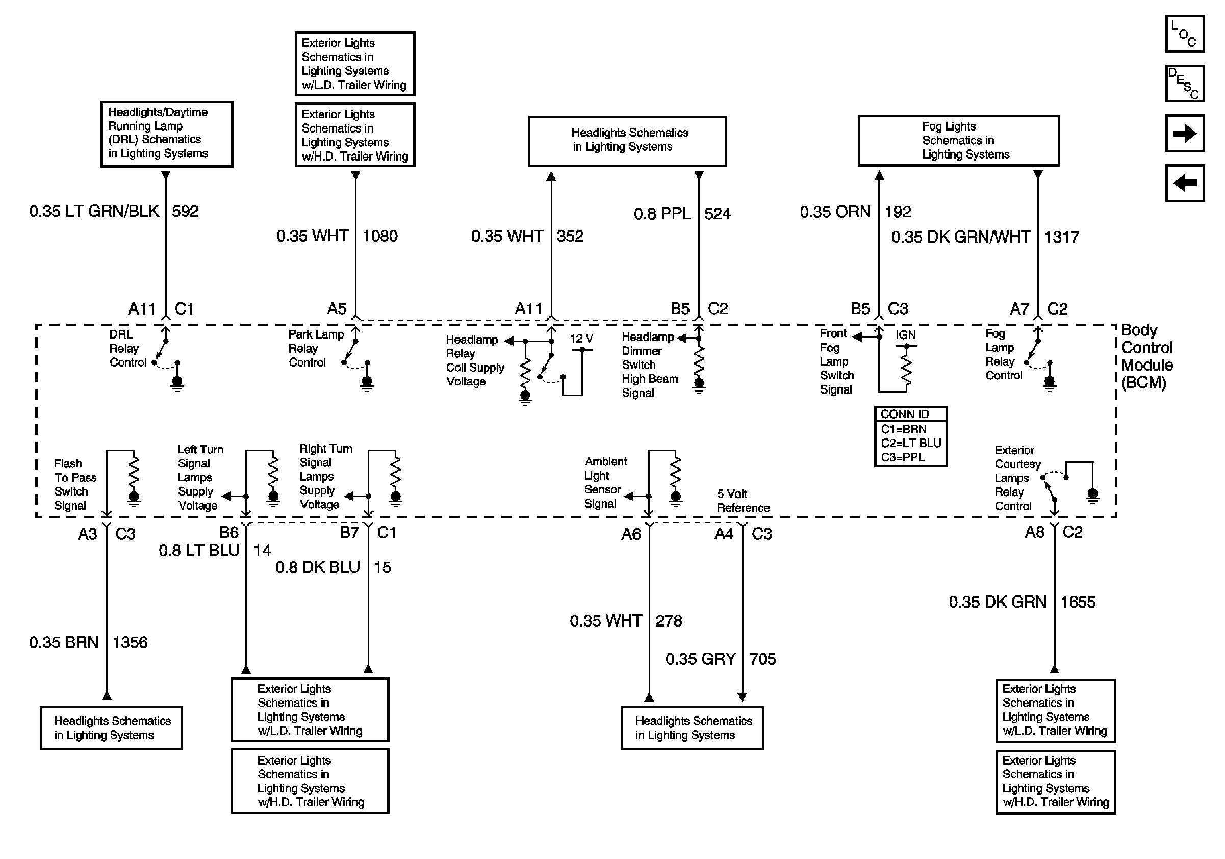
Master Electrical Component List
Body Control System Description and Operation
Interior Lighting Systems References
Power, Ground, and Serial Data
w/o Snowplow Package
Park Lamp Relay, FR PRK, TRL PRK, LR PRK, and RR PRK Fuses
PARK LPS Fuse, Headlamp Switch, FR PRK, TRL PRK, LR PRK and RR PRK Fuses
Headlamps Schematics
Fog Lamps Schematics
Headlamps Schematics
Park/Turn Signal Lamps, RT TURN Fuse and LT TURN Fuse
LT TURN Fuse, RT TURN Fuse, and Turn Signal Lamps
Headlamps Schematics
Exterior Illumination Lamps Relay and Exterior Illumination Lamps
Exterior Illumination Lamps