GM Service Manual Online
For 1990-2009 cars only
Makes
🢒
Chevrolet
🢒
2002
🢒
Astro - 2WD
🢒 Exterior/Interior Lights, Door/Locks, Body Rear End, Audible Warnings
Exterior/Interior Lights, Door/Locks, Body Rear End, Audible Warnings
Exterior/Interior Lights, Door/Locks, Body Rear End, Audible Warnings
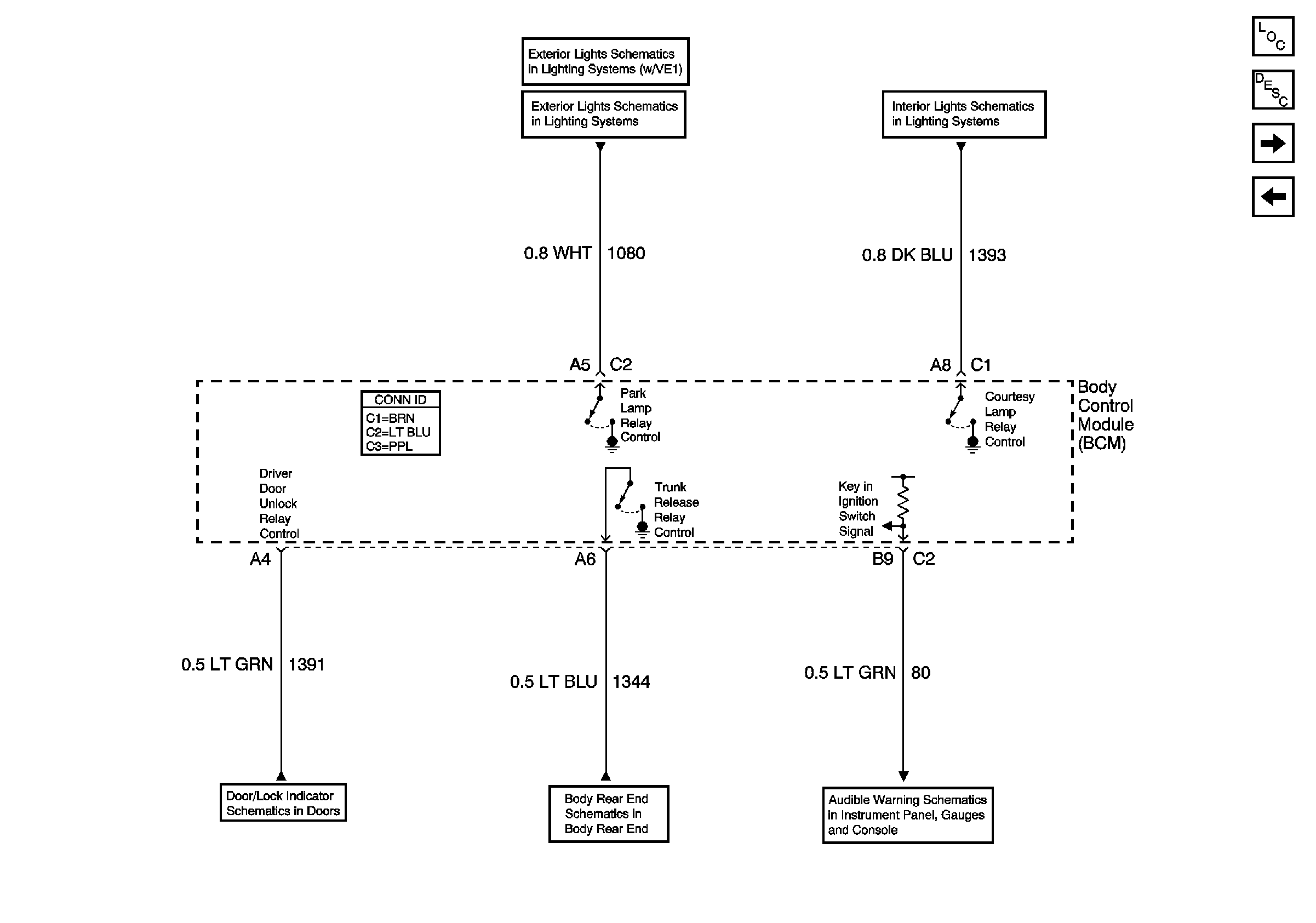
Master Electrical Component List
Body Control System Description and Operation
Headlights/DRL, Headlights (w/VE1), and Interior Lights
Horns, Interior/Exterior Lights, RKE, Instrument Cluster
Park Lamp Relay (VE1)
Park Lamp Relay
Vanity Mirror Lamps, Inadvertent Power Relay
Rear Door Unlock Relay Control
Power, Seat Belt/Ignition Key Alarm/Door Jamb Switches