GM Service Manual Online
For 1990-2009 cars only
Makes
🢒
Chevrolet
🢒
2007
🢒
Optra
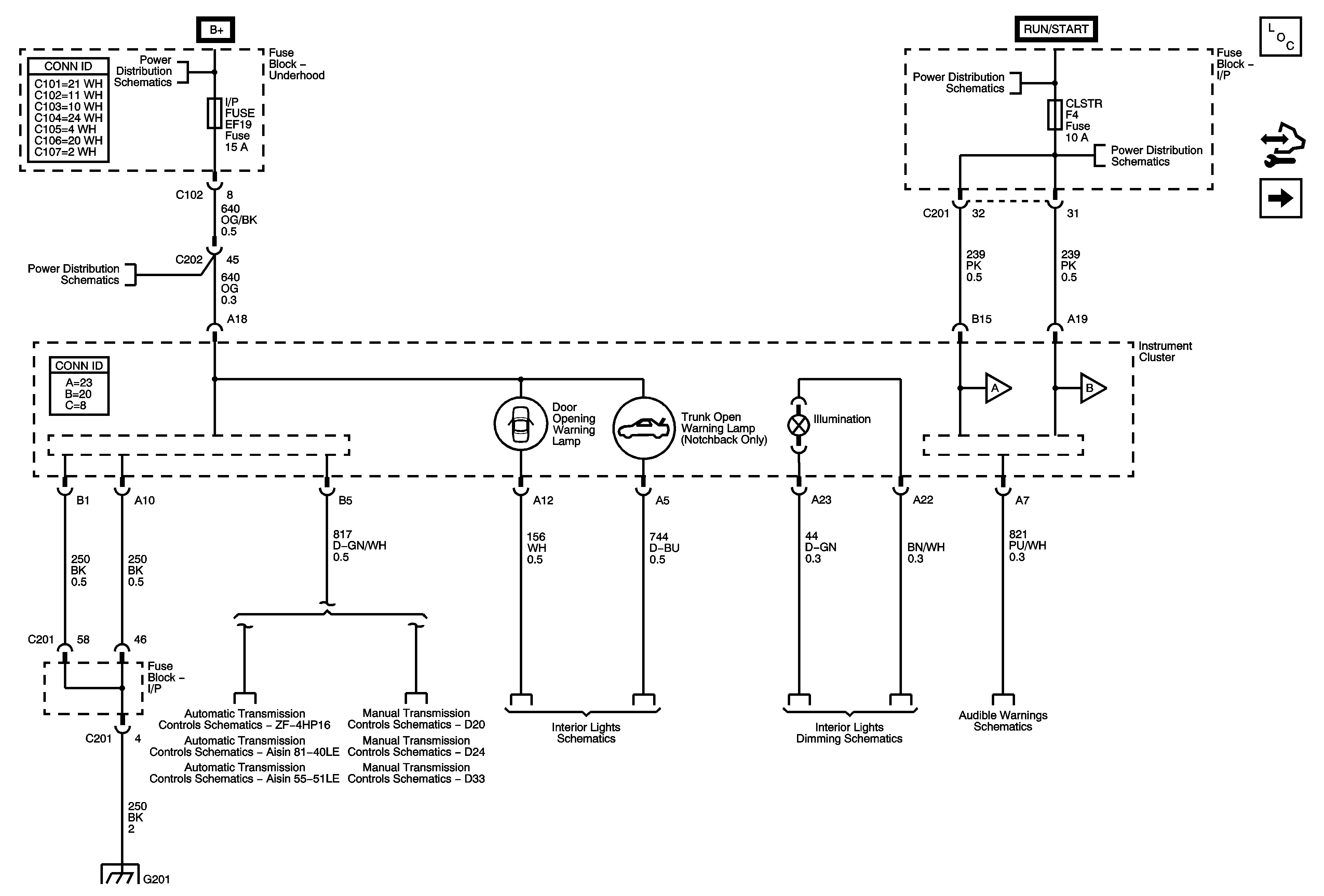
🢒 Power, Ground, I/P Illumination, Door Open Indicators
Power, Ground, I/P Illumination, Door Open Indicators
Power, Ground, I/P Illumination, Door Open Indicators
Master Electrical Component List
Control Module References
Gages
Underhood Fuse Block - Battery Feeds - 1of 2
Underhood Fuse Block - Battery Feeds - 1of 2
Underhood Fuse Block - Battery Feeds - 1of 2
Underhood Fuse Block - Battery Feeds - 1of 2
Gages
Power Steering, Shift Program, Air Bag, TPMS, ABS, TCS, Park Brake, and Charging Warning Lamps
Vehicle Speed Signal
Vehicle Speed and Input Speed Sensors
Input Shaft, Output Shaft, Vehicle Speed Sensors
Manual Transmission Schematics
Manual Transmission Schematics
Manual Transmission Schematics
Interior Lights Schematics
I/P Illumination - w/Dimming
Audible Warnings Schematics
G201 (1 of 2)