GM Service Manual Online
For 1990-2009 cars only
Makes
🢒
Pontiac
🢒
2002
🢒
Firebird
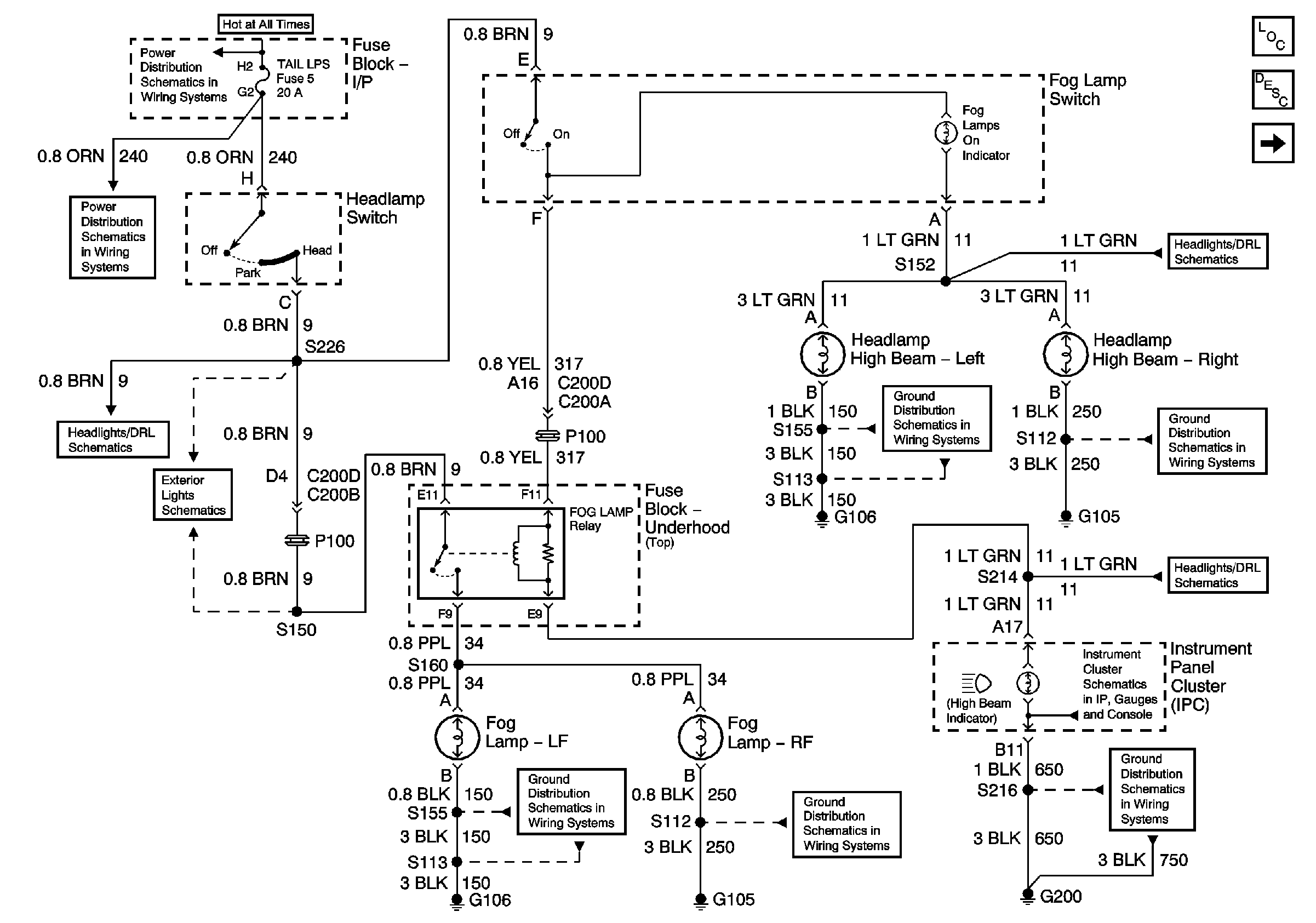
🢒 Foglights Chevrolet Domestic and Gulf
Foglights Chevrolet Domestic and Gulf
Fog Lights - Chevrolet - Domestic and Gulf
Master Electrical Component List
Exterior Lighting Systems Description and Operation
Foglights Pontiac
I/P-2,TAIL LPS, STOP/HAZARD,PWR ACCY and CIG/ACCY Fuses
I/P-2,TAIL LPS, STOP/HAZARD,PWR ACCY and CIG/ACCY Fuses
Power,Ground and Switch Control
Front Parklamps Chevrolet Domestic and Gulf
G106
G105
Headlights Chevrolet Domestic and Gulf
G106
G105
Headlights Chevrolet Domestic and Gulf
Lamp Indicators
G200 Page 1 of 3