GM Service Manual Online
For 1990-2009 cars only
Makes
🢒
Pontiac
🢒
2005
🢒
Grand Prix
🢒 Controlled/Monitored Subsystem References
Controlled/Monitored Subsystem References
Controlled/Monitored Subsystem References
Master Electrical Component List
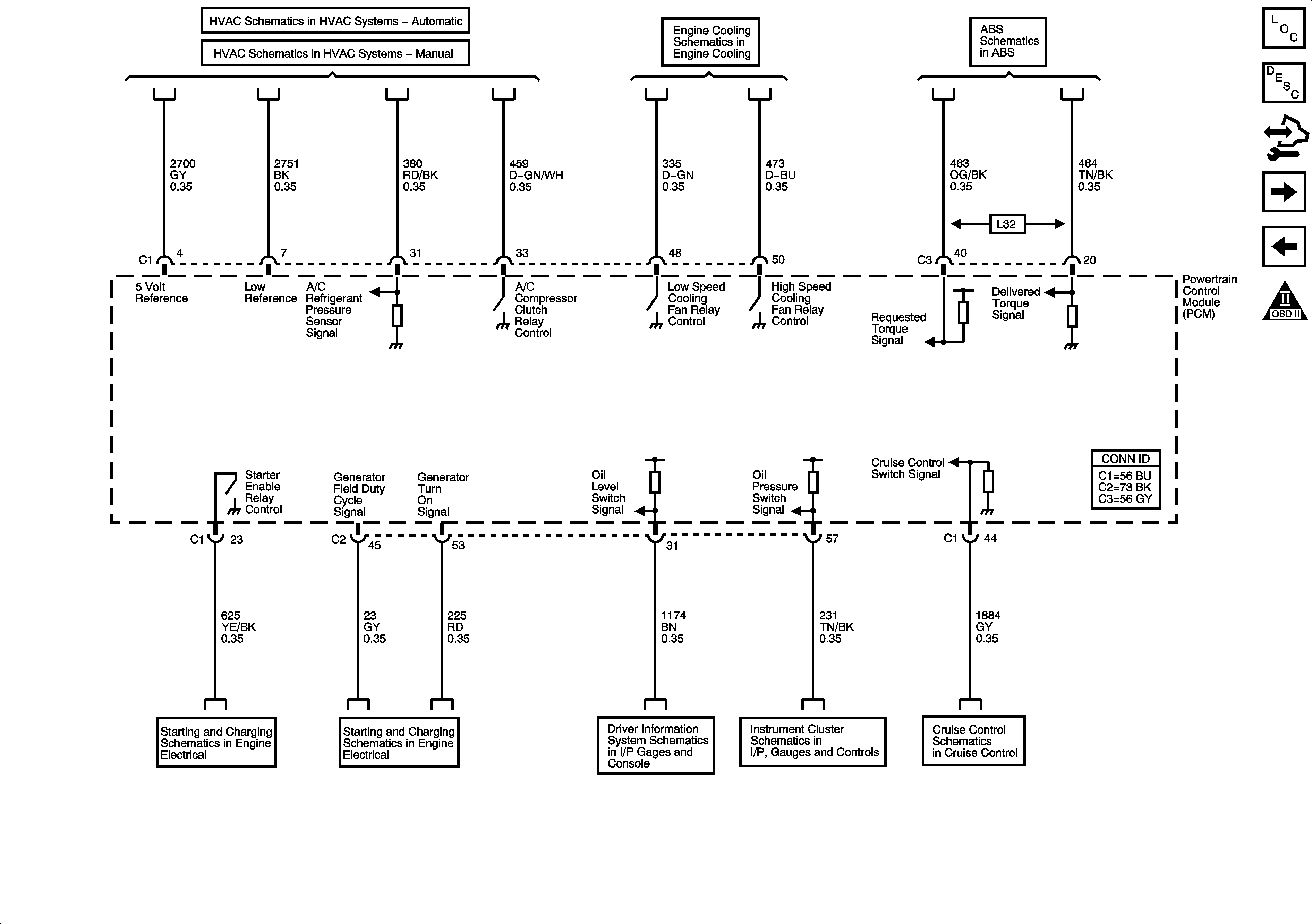
Powertrain Control Module Description
Control Module References
Automatic Transmission Controls References
Secondary Air Injection (AIR) - NU3
Engine Controls Schematic Icons
A/C Compressor Controls
Engine Cooling Schematics
A/C Compressor Controls
Indicator, ABS, Stability, and Traction Controls
Starter
Generator
Driver Information System
Indicators
Cruise Control