GM Service Manual Online
For 1990-2009 cars only
Makes
🢒
Pontiac
🢒
2007
🢒
Wave
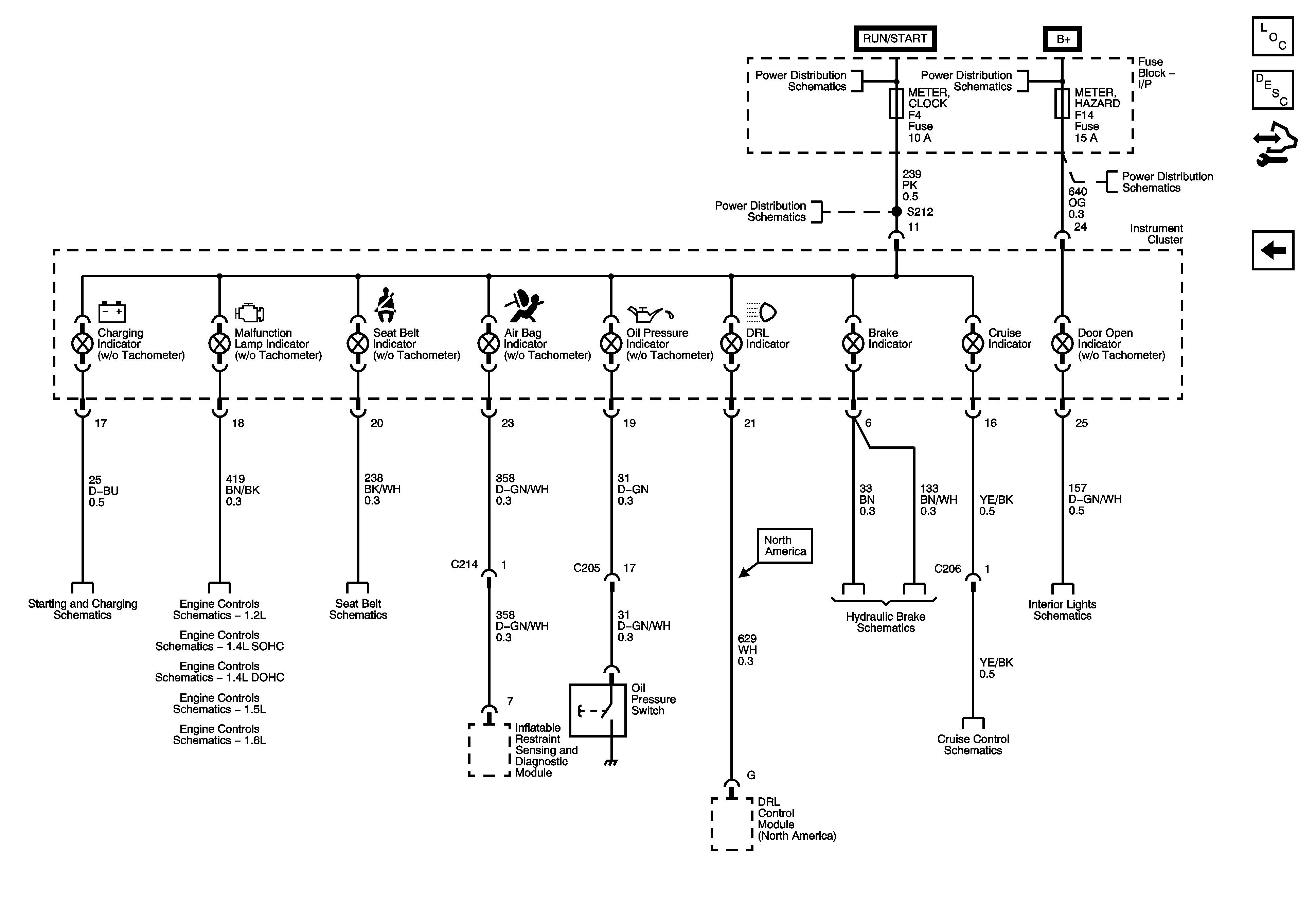
🢒 Indicators 2 of 2
Indicators 2 of 2
Indicators - 2 of 2
Master Electrical Component List Hatchback
Instrument Panel Description
Control Module References
Indicators 1 of 2
Battery Feed
Battery Feed
Battery Feed
Battery Feed
Starting System
Power, Ground and MIL
Power, Ground and MIL 1.4L SOHC
Power, Ground and MIL 1.4L DOHC
Power, Ground and MIL 1.5L
Power, Ground and MIL 1.6L
Seat Belts
Hydraulic Brakes
Lamp Control Module
Stop Lamp Switch and Cruise Indicator