GM Service Manual Online
For 1990-2009 cars only
Figure 1:

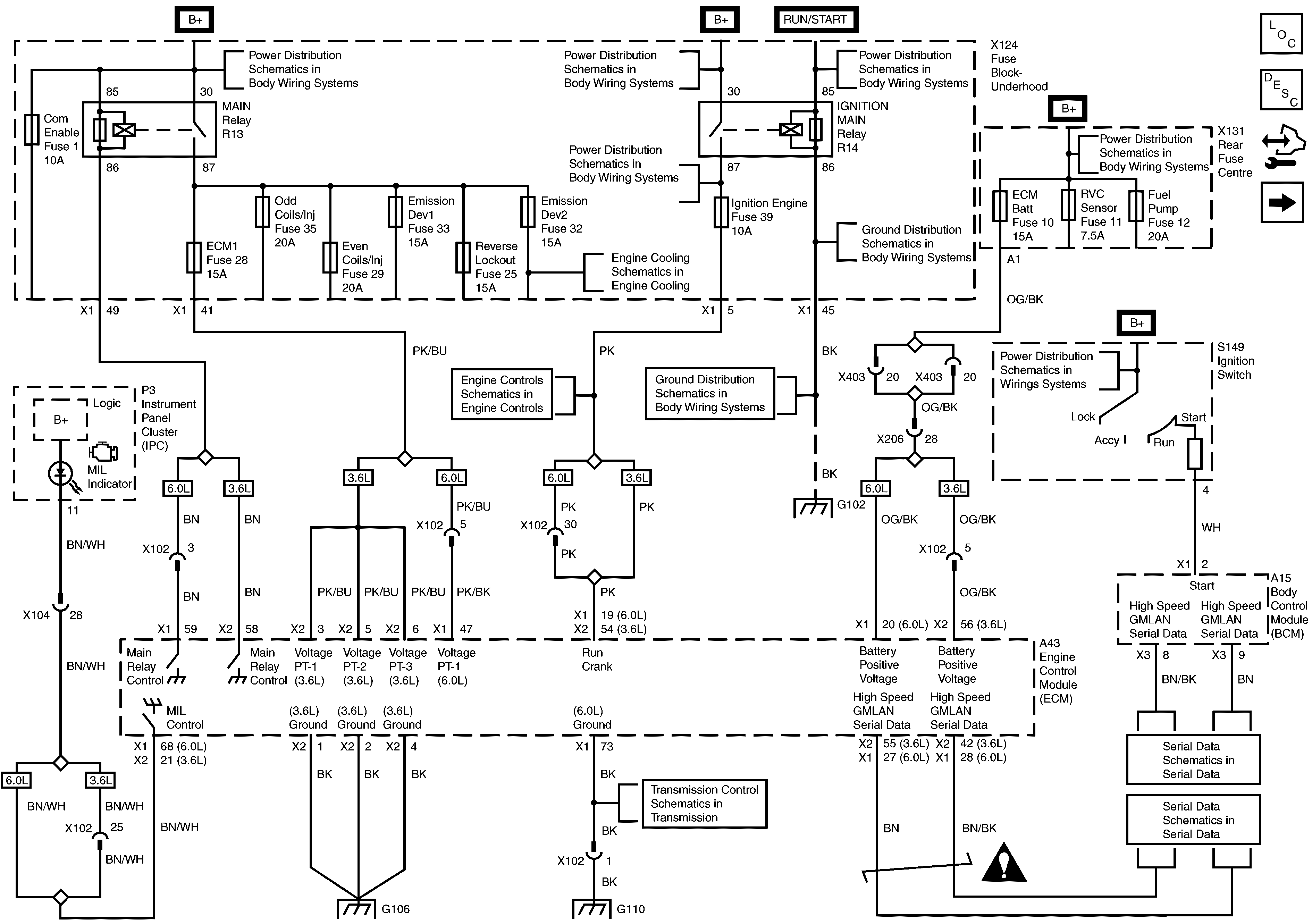
ECM Power, Ground and Serial Data


Object Number: 1962309  Size: FS
Master Electrical Component List
Service Programming System (SPS)
Control Module References
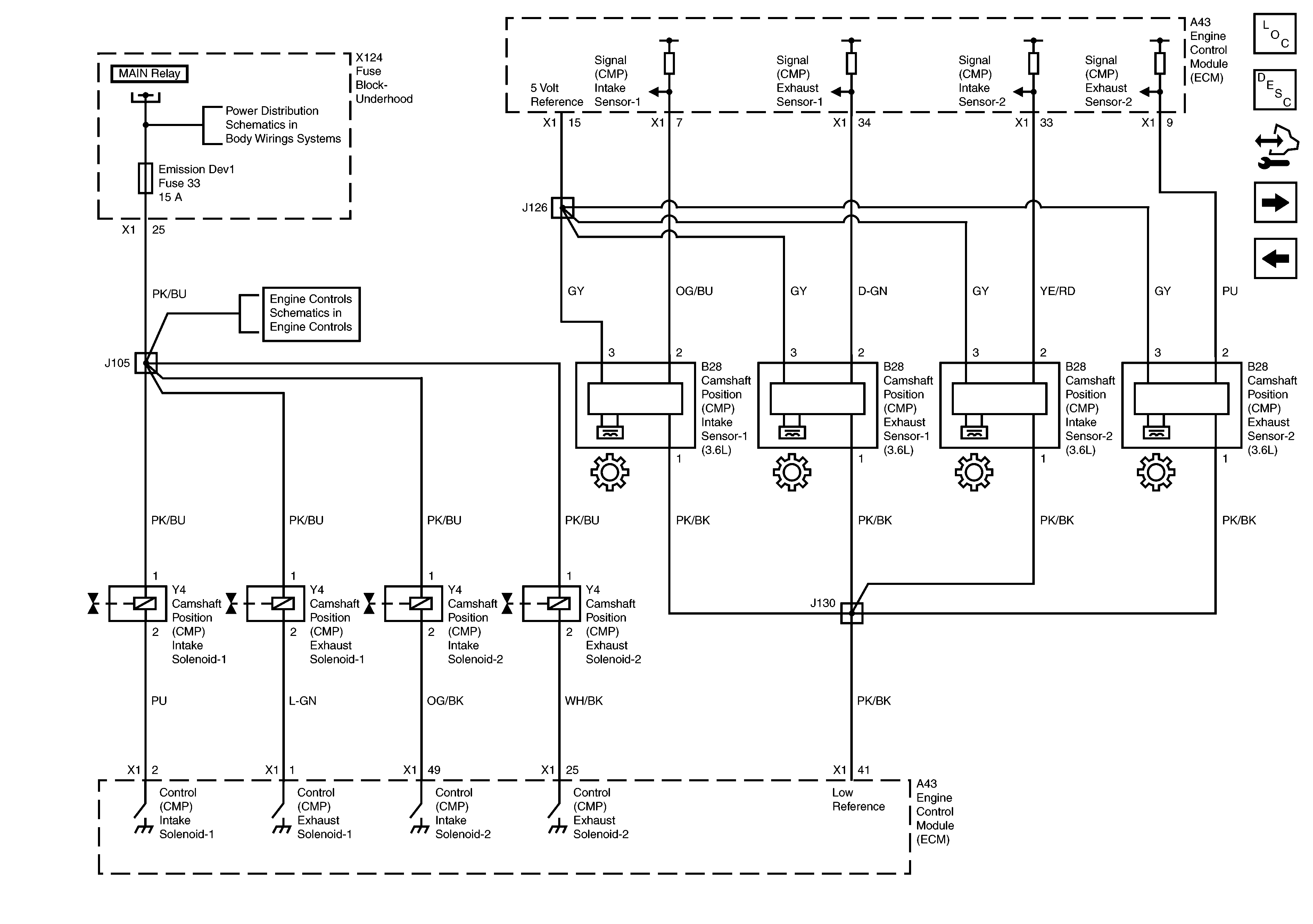
Camshaft Position Sensors and Solenoids
G103, G106, G107, G108 and G109 (3.6L)
G101 and G102
Pin Allocation
Pin Allocation
G101 and G102
G101 and G102
PWR.TRN Bus - ECM1, Emission 1 and REV/LOCK Fuses
PWR.TRN Bus - ECM1, Emission 1 and REV/LOCK Fuses
PWR.TRN Bus - ECM1, Emission 1 and REV/LOCK Fuses
PWR.TRN Bus - ECM1, Emission 1 and REV/LOCK Fuses
Batt Main 4, BCM Logic, Console Lighting, IGNSW/Theft and Stop Lamps/Park Assist Fuses and Ignition Switch
B+ Bus - 1 of 2
Battery, Starter and Ignition Switch, Inputs and Outputs
Cooling Fans and Relays
G103, G110, G111 and G112 (6.0L)
Figure 2:

Camshaft Position Sensors and Solenoids


Object Number: 1962299  Size: FS
Master Electrical Component List
Camshaft Actuator System Description
Control Module References
5 Volt Reference
ECM Power, Ground and Serial Data
B+ Bus - 1 of 2
ECM Power, Ground and Serial Data
Figure 3:

5 Volt Reference


Object Number: 1962301  Size: FS
Master Electrical Component List
Service Programming System (SPS)
Control Module References
Low Reference
Camshaft Position Sensors and Solenoids
Figure 4:

Low Reference


Object Number: 1962302  Size: FS
Master Electrical Component List
Control Module References
Fuel Injectors
5 Volt Reference
Figure 5:

Fuel Injectors


Object Number: 1962303  Size: FS
Master Electrical Component List
Control Module References
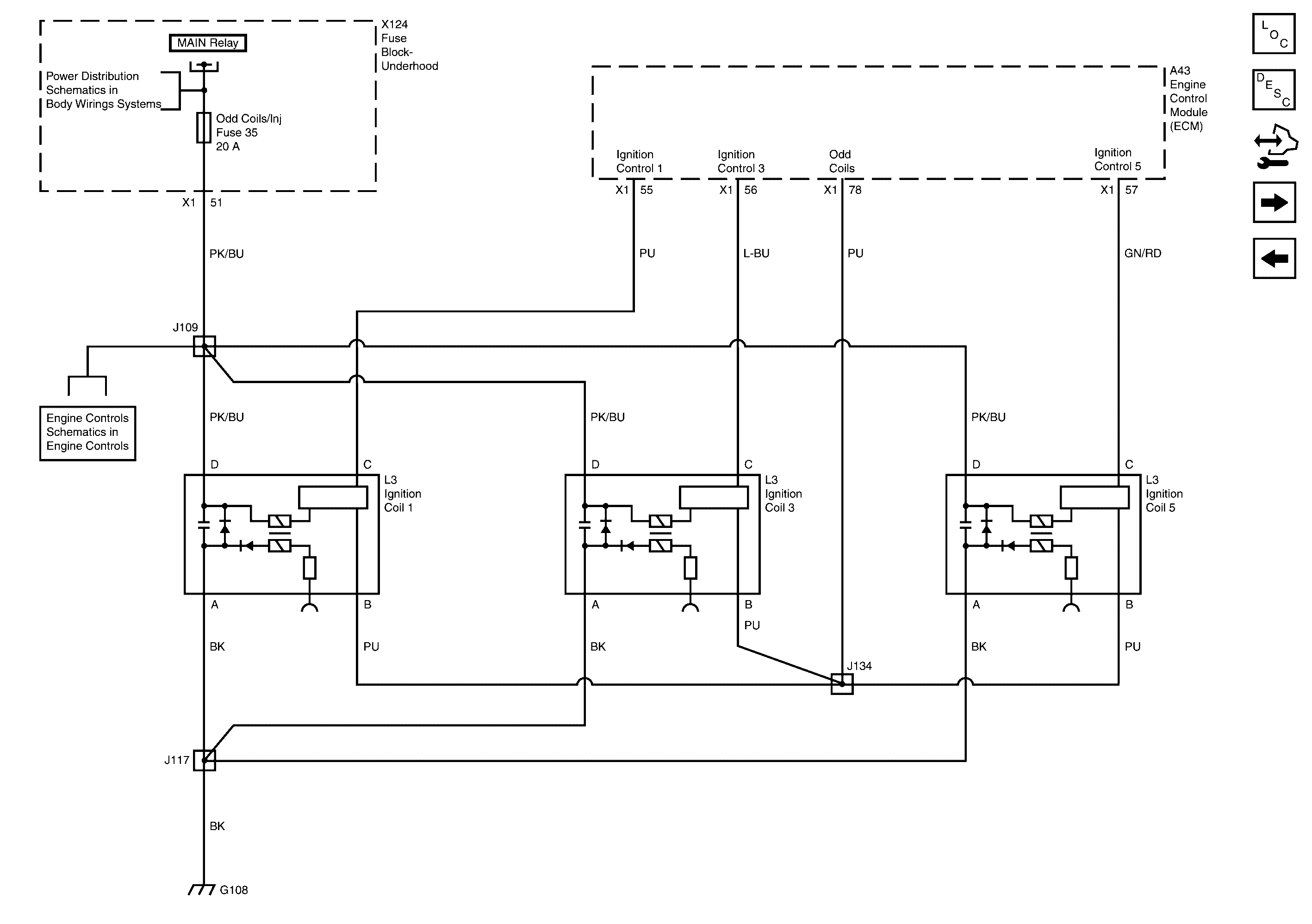
Odd Ignition Coils
Low Reference
B+ Bus - 1 of 2
ECM Power, Ground and Serial Data
Figure 6:

Odd Ignition Coils


Object Number: 1962304  Size: FS
Master Electrical Component List
Engine Control Module Description
Control Module References
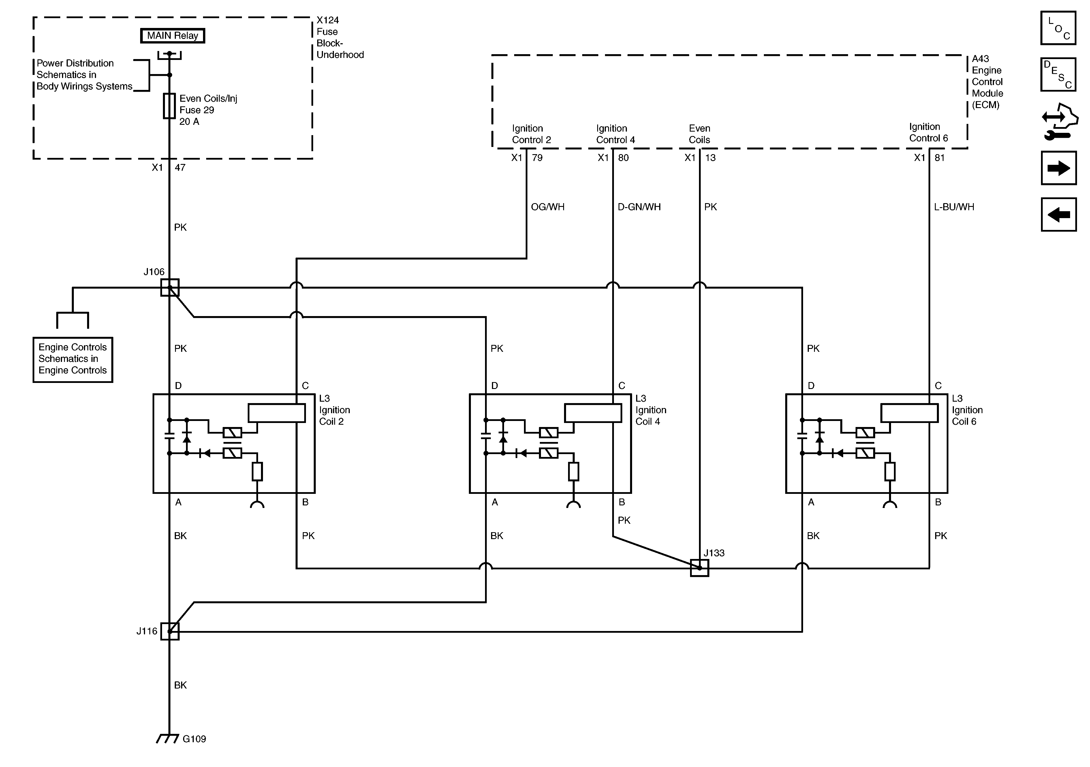
Even Ignition Coils
Fuel Injectors
G103, G106, G107, G108 and G109 (3.6L)
B+ Bus - 1 of 2
ECM Power, Ground and Serial Data
Figure 7:

Even Ignition Coils


Object Number: 1962305  Size: FS
Master Electrical Component List
Control Module References
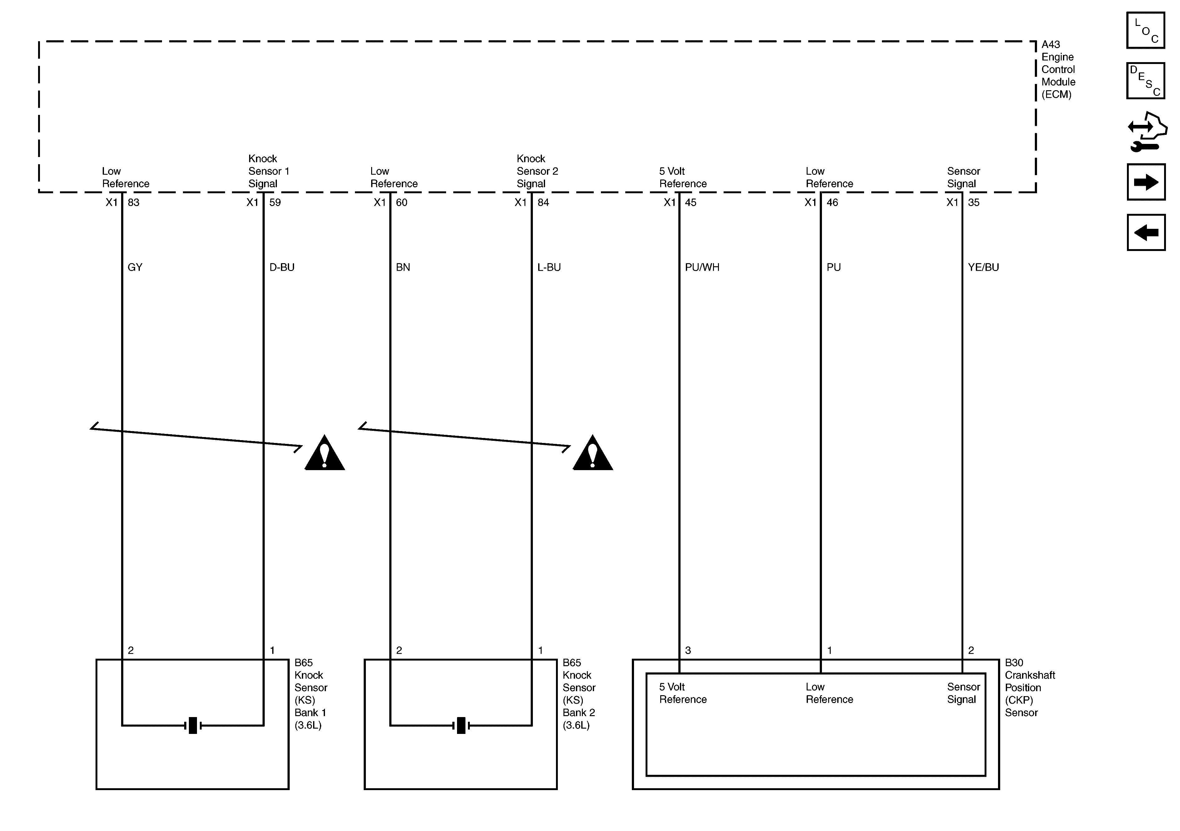
Crankshaft Position and Knock Sensors
Odd Ignition Coils
G103, G106, G107, G108 and G109 (3.6L)
B+ Bus - 1 of 2
ECM Power, Ground and Serial Data
Figure 8:

Crankshaft Position and Knock Sensors


Object Number: 1962306  Size: FS
Master Electrical Component List
Control Module References
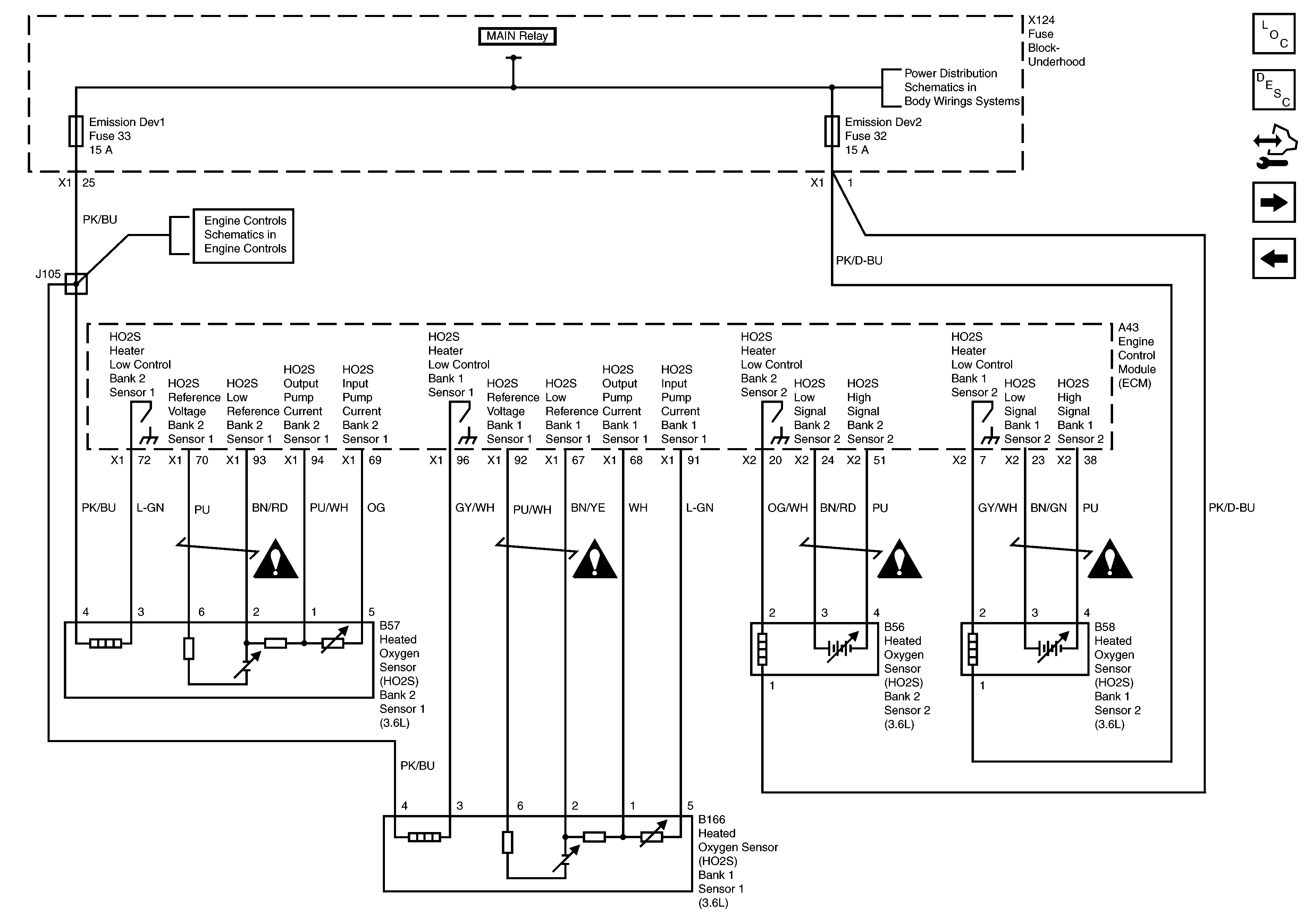
Heated Oxygen Sensors
Even Ignition Coils
Engine Controls Schematic Icons
Engine Controls Schematic Icons
Figure 9:

Heated Oxygen Sensors


Object Number: 1962307  Size: FS
Master Electrical Component List
Control Module References
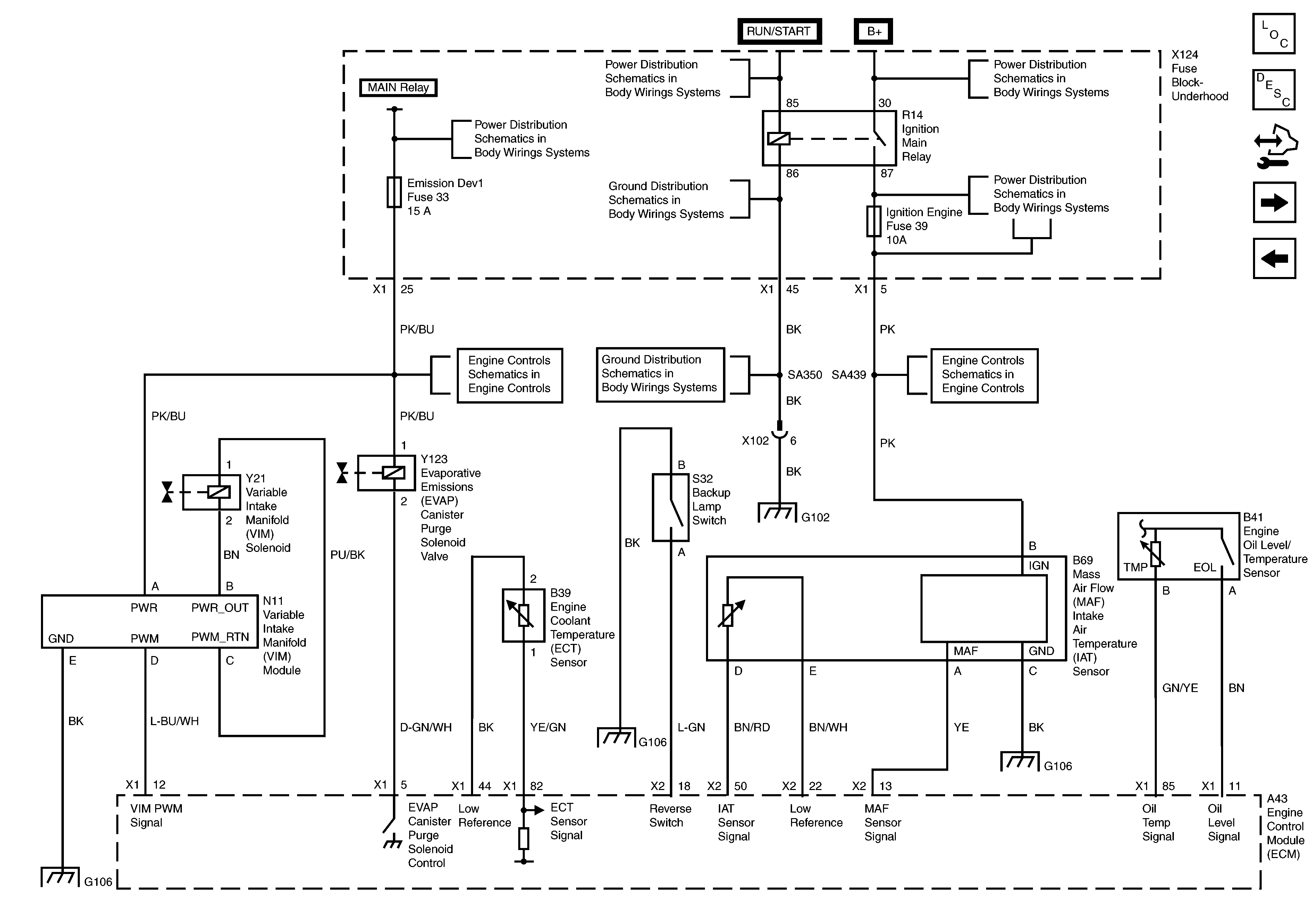
VIM, Evap Canister Purge Solenoid, Coolant Temp Sensor, MAF Sensor, Oil Level and Temp Sensor and Backup Lamp Switch
Crankshaft Position and Knock Sensors
B+ Bus - 1 of 2
ECM Power, Ground and Serial Data
Engine Controls Schematic Icons
Engine Controls Schematic Icons
Engine Controls Schematic Icons
Engine Controls Schematic Icons
Figure 10:

VIM, Evap Canister Purge Solenoid, Coolant Temp Sensor, MAF Sensor, Oil Level and Temp Sensor and Backup Lamp Switch


Object Number: 1962308  Size: FS
Master Electrical Component List
Control Module References
Throttle Body and APP Sensor
Heated Oxygen Sensors
G103, G106, G107, G108 and G109 (3.6L)
G101 and G102
B+ Bus - 1 of 2
B+ Bus - 2 of 2
IGN II/II Bus - Airbag, HVAC Ign, Ign Engine and Phone / Cruise Fuses
IGN II/II Bus - Airbag, HVAC Ign, Ign Engine and Phone / Cruise Fuses
G101 and G102
G101 and G102
ECM Power, Ground and Serial Data
ECM Power, Ground and Serial Data
Figure 11:

Throttle Body and APP Sensor


Object Number: 1962310  Size: FS
Master Electrical Component List
Control Module References
ECM Inputs and Outputs
VIM, Evap Canister Purge Solenoid, Coolant Temp Sensor, MAF Sensor, Oil Level and Temp Sensor and Backup Lamp Switch
Engine Controls Schematic Icons
Figure 12:

ECM Inputs and Outputs


Object Number: 1962300  Size: FS
Master Electrical Component List
Service Programming System (SPS)
Control Module References
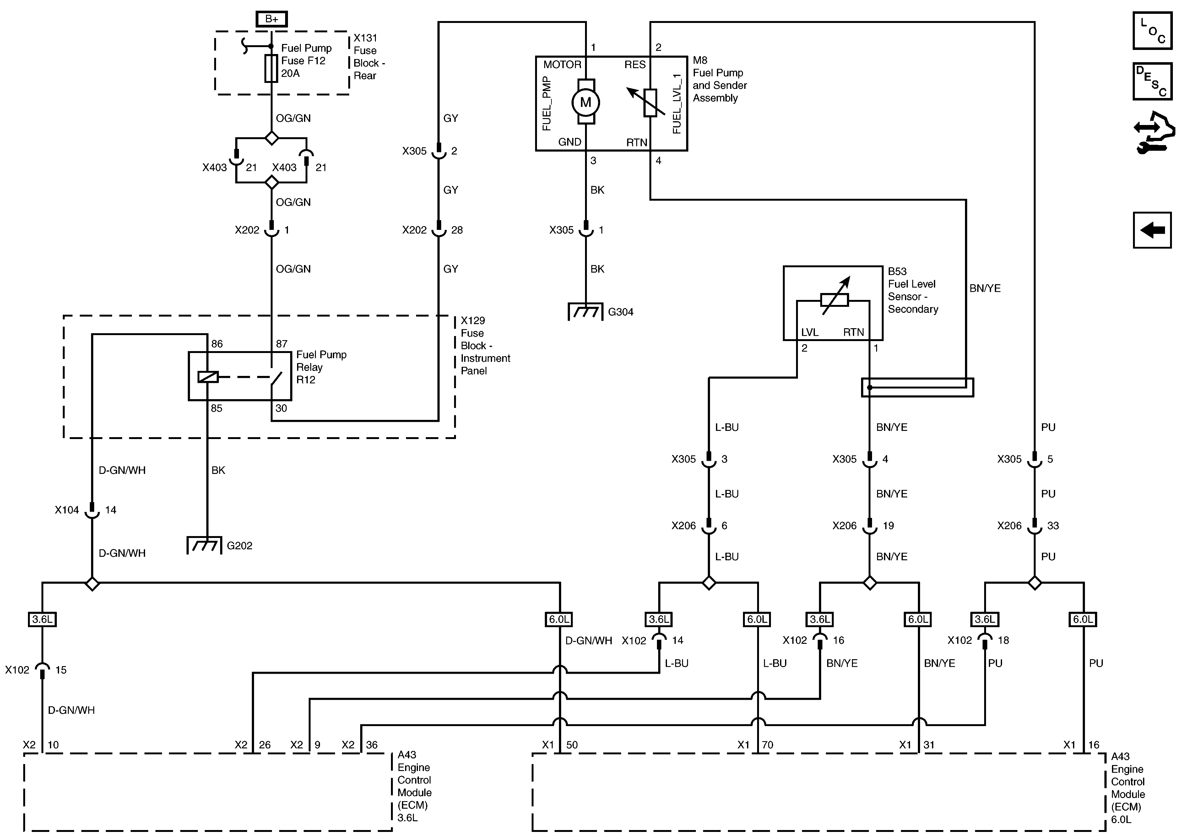
Fuel Pump and Fuel Level Sensor
Throttle Body and APP Sensor
Cruise Control Switch, Automatic Transmission Shift Lever, Multifunction Center Console Switch and Clutch Cruise Switch
Cooling Fans and Relays
Module Power, Ground and Serial Data
Battery, Starter and Ignition Switch, Inputs and Outputs
Battery, Starter and Ignition Switch, Inputs and Outputs
Instrument Cluster Power, Ground, Serial Data, Inputs and Outputs
Batt Main 4, BCM Logic, Console Lighting, IGNSW/Theft and Stop Lamps/Park Assist Fuses and Ignition Switch
HVAC Module, Power, Ground, Serial Data, Inputs and Outputs
Headlamp and Turn Signal Multifunction Switches and Ambient Light Sensors
TCM and Transmission, Power, Ground, Serial Data, Inputs and Outputs
Cruise Control Switch, Automatic Transmission Shift Lever, Multifunction Center Console Switch and Clutch Cruise Switch
Engine Controls Schematic Icons
Figure 13:

Fuel Pump and Fuel Level Sensor


Object Number: 1962298  Size: FS
Master Electrical Component List
Engine Control Module Description
Control Module References
ECM Inputs and Outputs
G303 and G304 - 1 of 2
G202