GM Service Manual Online
For 1990-2009 cars only

Automatic Transmission Controls Schematics 4L80E Gas

Figure 1:

PWR and VSS Controls


Object Number: 649244  Size: FS
Master Electrical Component List
Electronic Component Description
Solenoid and TCC/Stoplamp Controls
OBD II Symbol Description Notice
Automatic Transmission Schematic Icons
ECM B, Horn, and A/C Fuses
Battery, Auxiliary Battery, and Underhood Fuse/Relay Center
Ignition A, Ignition B Fuses, and Ignition Switch
ECM 1 and Ignition E Fuses (5.0L and 5.7L)
ECM 1 and Ignition E Fuses (8.1L)
ECM 1 and Ignition E Fuses (4.3L)
Figure 2:

Solenoid and TCC/Stoplamp Controls


Object Number: 649247  Size: FS
Master Electrical Component List
Electronic Component Description
Park/Neutral Position Switch
PWR and VSS Controls
OBD II Symbol Description Notice
Radio 1, Wiper, Transmission, and Crank Fuses
Power, Ground, DLC and Indicator
4.3L, 5.0L and 5.7L Engines
Cruise, Heater A/C, and Brake Fuses
Ignition A, Ignition B Fuses, and Ignition Switch
Figure 3:

Park/Neutral Position Switch


Object Number: 762879  Size: FS
Master Electrical Component List
Electronic Component Description
Sensor, Solenoid and GND Controls
Solenoid and TCC/Stoplamp Controls
OBD II Symbol Description Notice
Courtesy, Air Bags, and Turn Backup Fuses
Ignition A, Ignition B Fuses, and Ignition Switch
Headlamp Switch, Instrument Cluster, Park/Neutral Position Switch
Starting System: Gasoline Engines
Shift Lock Control
Backup Lamps
Backup Lamps
G101 (Gasoline Engines)
G103 (8.1L Engine)
Figure 4:

Sensor, Solenoid and GND Controls


Object Number: 649249  Size: FS
Master Electrical Component List
Electronic Component Description
Park/Neutral Position Switch
OBD II Symbol Description Notice
Automatic Transmission Schematic Icons

Automatic Transmission Controls Schematics 4L80E Diesel

Figure 1:

PWR, Solenoids, TCC/Stoplamp Controls


Object Number: 649252  Size: FS
Master Electrical Component List
Electronic Component Description
Park/Neutral Position Switch
OBD II Symbol Description Notice
Radio 1, Wiper, Transmission, and Crank Fuses
ECM B, Horn, and A/C Fuses
PARK LPS, TURN B/U, HAZARD, STOP Fuses
Battery, Auxiliary Battery, and Underhood Fuse/Relay Center
Lighting and Battery Fuses
ECM 1 and Ignition E Fuses (6.5L)
Ignition A, Ignition B Fuses, and Ignition Switch
Figure 2:

Park/Neutral Position Switch


Object Number: 749872  Size: FS
Master Electrical Component List
Electronic Component Description
Sensor, Solenoid and GND Controls
PWR, Solenoids, TCC/Stoplamp Controls
OBD II Symbol Description Notice
Courtesy, Air Bags, and Turn Backup Fuses
Ignition A, Ignition B Fuses, and Ignition Switch
Headlamp Switch, Instrument Cluster, Park/Neutral Position Switch
Starting System: Gasoline Engines
Shift Lock Control
Backup Lamps
Backup Lamps
G103 (6.5L Diesel Engine)
Figure 3:

Sensor, Solenoid and GND Controls


Object Number: 649253  Size: FS
Master Electrical Component List
Electronic Component Description
VSS and Sensor Controls
Park/Neutral Position Switch
OBD II Symbol Description Notice
Automatic Transmission Schematic Icons
Automatic Transmission Control References 4L80-E
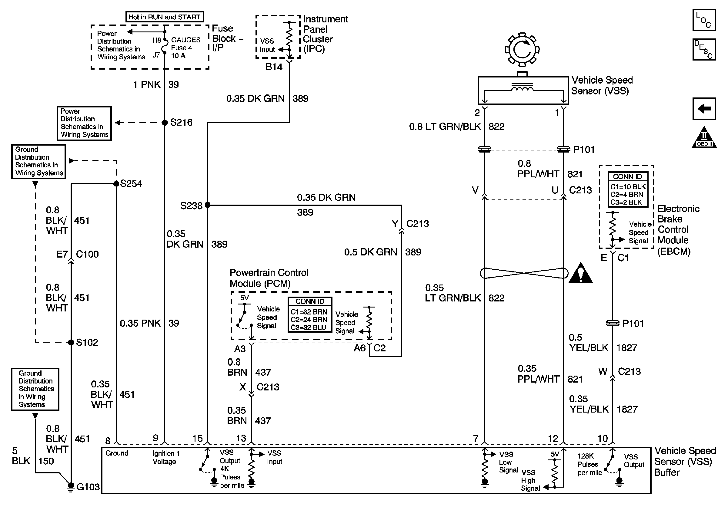
Figure 4:

VSS and Sensor Controls


Object Number: 649255  Size: FS
Master Electrical Component List
Electronic Component Description
Sensor, Solenoid and GND Controls
OBD II Symbol Description Notice
Automatic Transmission Schematic Icons
Ignition A, Ignition B Fuses, and Ignition Switch
Gauges Fuse
G103 (6.5L Diesel Engine)
G103 (6.5L Diesel Engine)