GM Service Manual Online
For 1990-2009 cars only
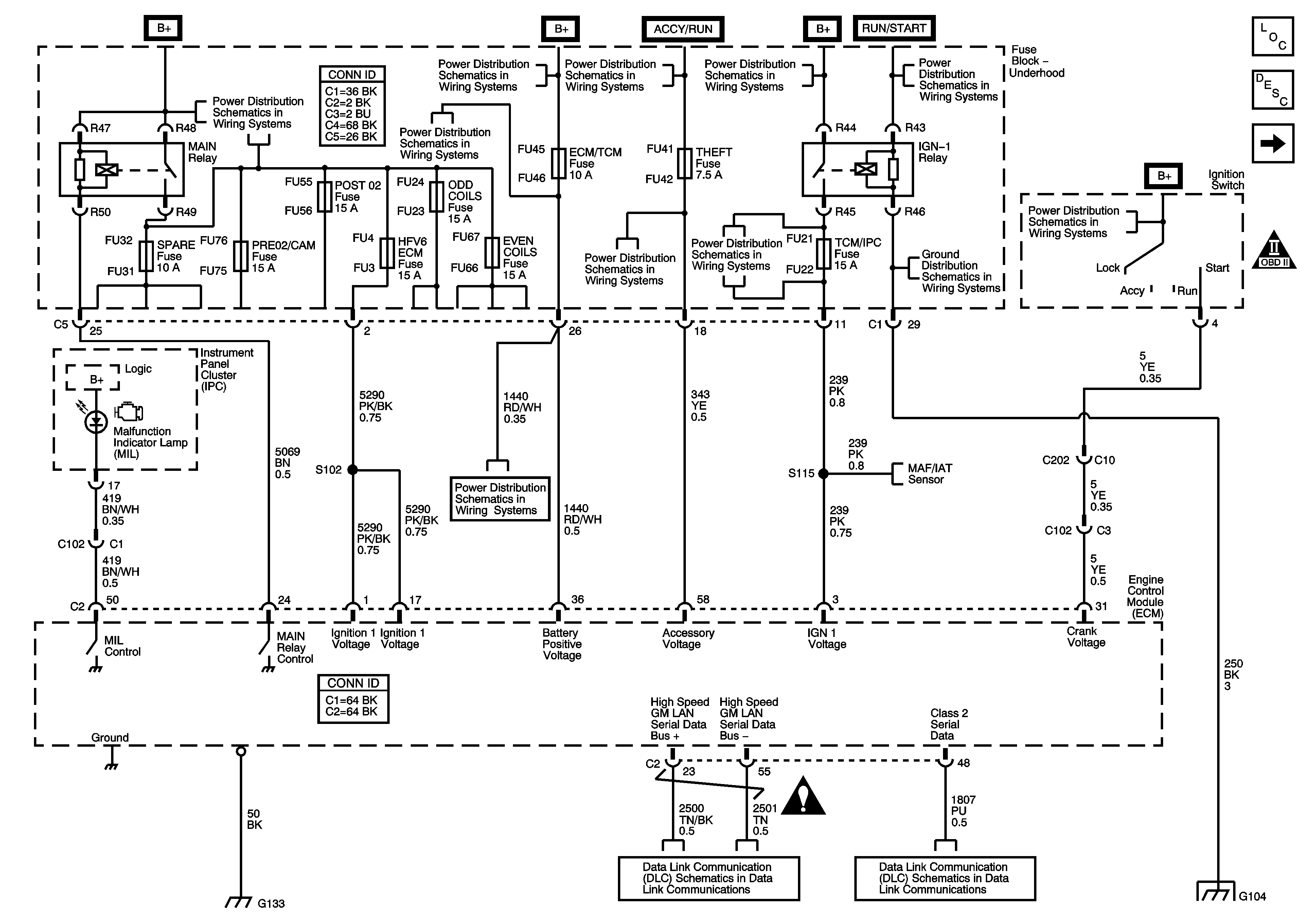
Figure 1:

Power, Ground, Serial Data, and MIL


Object Number: 1197709  Size: FS
Master Electrical Component List
Engine Control Module Description
Engine Data Sensors - 5-Volt Reference Bussing
OBD II Symbol Description Notice
Fuse Block - Underhood B+ Bus Schematic
RIM and THEFT Fuses and Ignition Switch - 2 of 2
Fuse Block - Underhood B+ Bus Schematic
RIM and THEFT Fuses and Ignition Switch - 2 of 2
Fuse Block - Underhood B+ Bus Schematic
CCP (B+), DIM/ALDL, EBCM (B+), ECM/TCM, FLASHER, and VOLT CHECK Fuses
RIM and THEFT Fuses and Ignition Switch - 2 of 2
ABS, STARTER RLY, STRG CTLS, TCM/IPC, and WASH NOZ Fuses
G104
IGN SW Fuse and Ignition Switch - 1 of 2
CCP (B+), DIM/ALDL, EBCM (B+), ECM/TCM, FLASHER, and VOLT CHECK Fuses
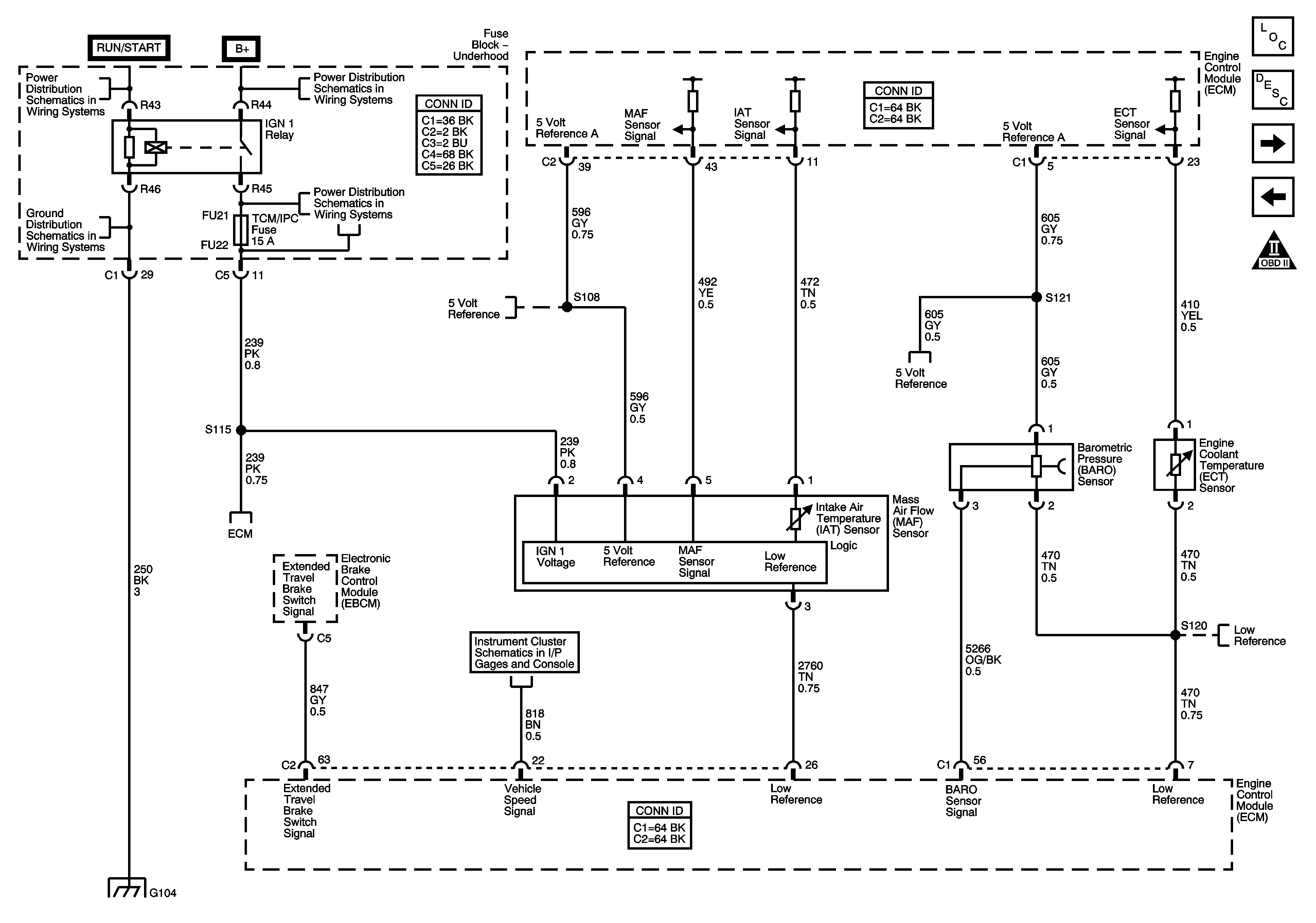
Engine Data Sensors - Pressure, Temperature, MAF, VSS, and Extended Travel Brake Switch
Engine Controls Schematic Icons
Power, Ground, GMLAN, and Key Word 2000 Serial Data
Class 2 Serial Data - 1 of 2
G104
Figure 2:

Engine Data Sensors - 5-Volt Reference Bussing


Object Number: 1197718  Size: FS
Master Electrical Component List
Engine Control Module Description
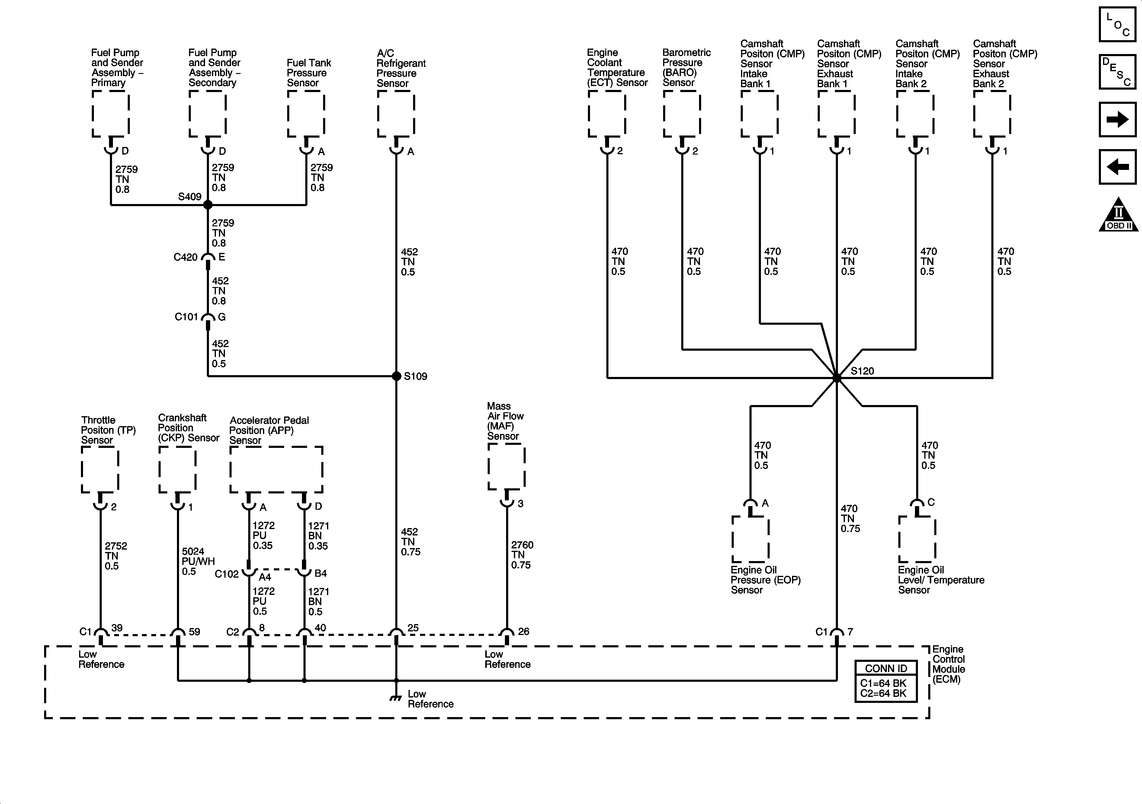
Engine Data Sensors - Low Reference Bussing
Power, Ground, Serial Data, and MIL Schematics
OBD II Symbol Description Notice
Figure 3:

Engine Data Sensors - Low Reference Bussing


Object Number: 1197720  Size: FS
Master Electrical Component List
Engine Control Module Description
Engine Data Sensors - Pressure, Temperature, MAF, VSS, and Extended Travel Brake Switch
Engine Data Sensors - 5-Volt Reference Bussing
OBD II Symbol Description Notice
Figure 4:

Engine Data Sensors - Pressure, Temperature, MAF, VSS, and Extended Brake Travel Switch


Object Number: 1197723  Size: FS
Master Electrical Component List
Air Intake System Description
Engine Data Sensors - Oxygen Sensors
Engine Data Sensors - Low Reference Bussing
OBD II Symbol Description Notice
RIM and THEFT Fuses and Ignition Switch - 2 of 2
Fuse Block - Underhood B+ Bus Schematic
G104
ABS, STARTER RLY, STRG CTLS, TCM/IPC, and WASH NOZ Fuses
Engine Data Sensors - 5-Volt Reference Bussing
Engine Data Sensors - 5-Volt Reference Bussing
Power, Ground, Serial Data, and MIL Schematics
Gages
Engine Data Sensors - Low Reference Bussing
G104
Figure 5:

Engine Data Sensors - Oxygen Sensors


Object Number: 1197725  Size: FS
Master Electrical Component List
Engine Control Module Description
Engine Data Sensors - Electronic Throttle Controls
Engine Data Sensors - Pressure, Temperature, MAF, VSS, and Extended Travel Brake Switch
OBD II Symbol Description Notice
HFVG, PRE02/CAM, and V8 ECM Fuses
HFVG, PRE02/CAM, and V8 ECM Fuses
HFVG, PRE02/CAM, and V8 ECM Fuses
Engine Controls Schematic Icons
Engine Controls Schematic Icons
Engine Controls Schematic Icons
Engine Controls Schematic Icons
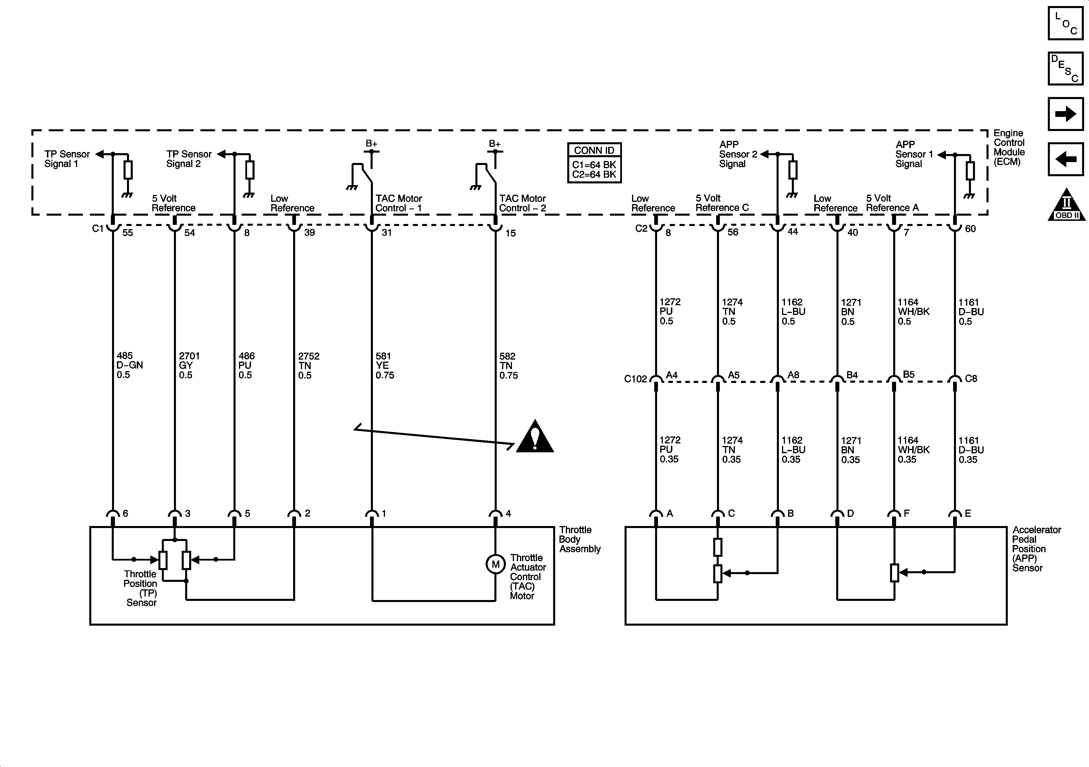
Figure 6:

Engine Data Sensors - Electronic Throttle Controls


Object Number: 1197726  Size: FS
Master Electrical Component List
Throttle Actuator Control (TAC) System Description
Ignition Controls - Bank 1 Ignition Coils
Engine Data Sensors - Oxygen Sensors
OBD II Symbol Description Notice
Engine Controls Schematic Icons
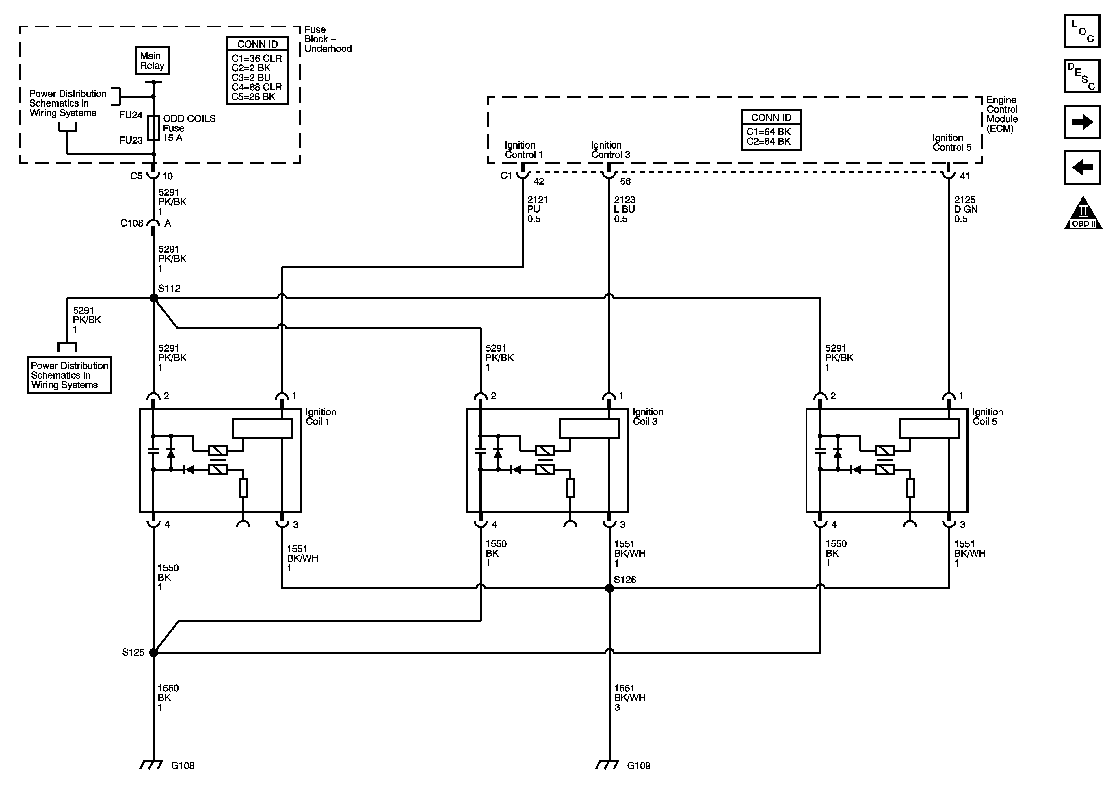
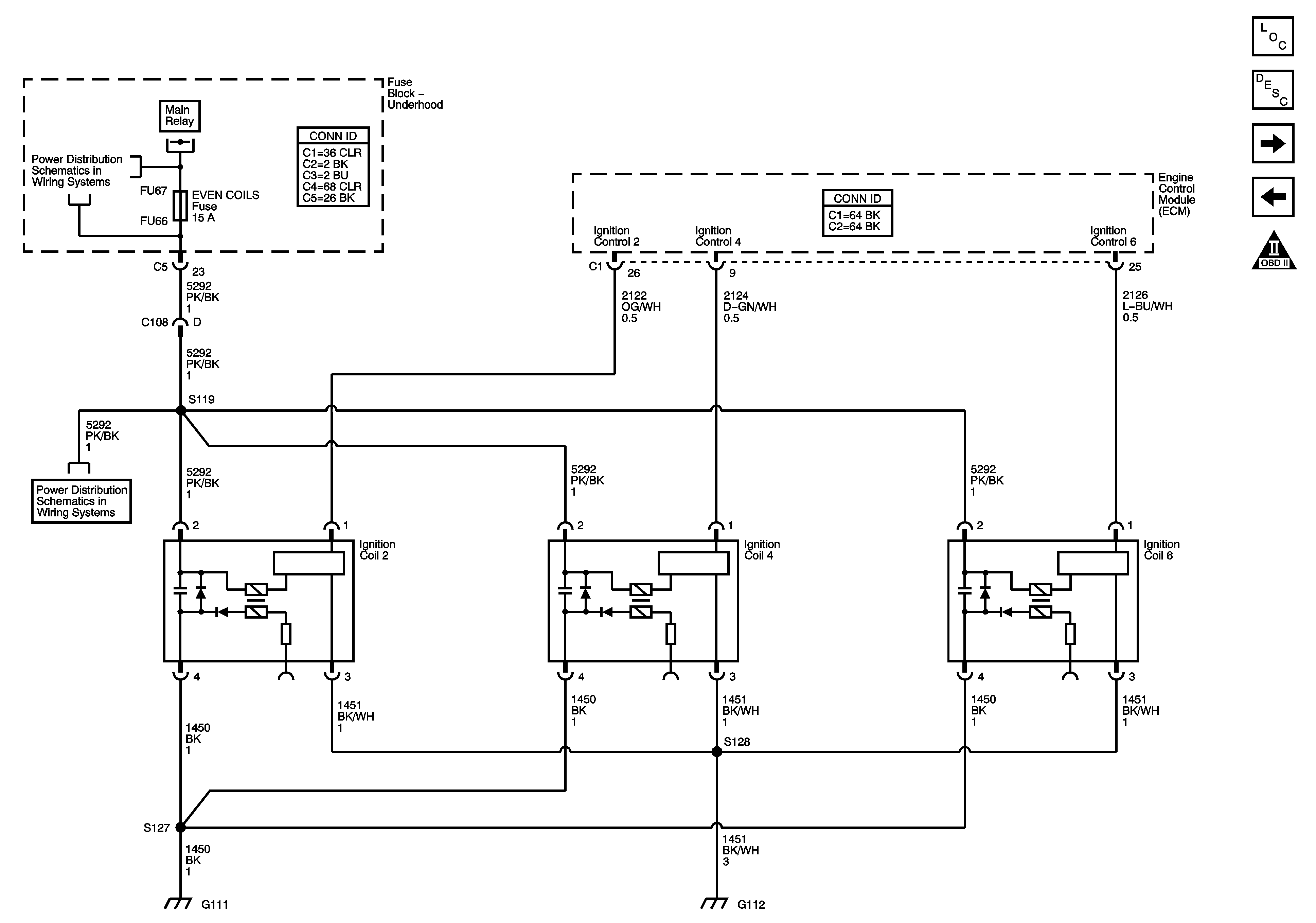
Figure 7:

Ignition Controls - Bank 1 Ignition Coils


Object Number: 1197727  Size: FS
Master Electrical Component List
Electronic Ignition (EI) System Description
Ignition Controls - Bank 2 Ignition Coils
Engine Data Sensors - Electronic Throttle Controls
OBD II Symbol Description Notice
EVEN COILS, ODD COILS Fuse and POST O2 Fuses
Fuse Block - Underhood B+ Bus Schematic
EVEN COILS, ODD COILS Fuse and POST O2 Fuses
Figure 8:

Ignition Controls - Bank 2 Ignition Coils


Object Number: 1197728  Size: FS
Master Electrical Component List
Electronic Ignition (EI) System Description
Ignition Controls - CMP Sensors and Solenoids
Ignition Controls - Bank 1 Ignition Coils
OBD II Symbol Description Notice
EVEN COILS, ODD COILS Fuse and POST O2 Fuses
Fuse Block - Underhood B+ Bus Schematic
EVEN COILS, ODD COILS Fuse and POST O2 Fuses
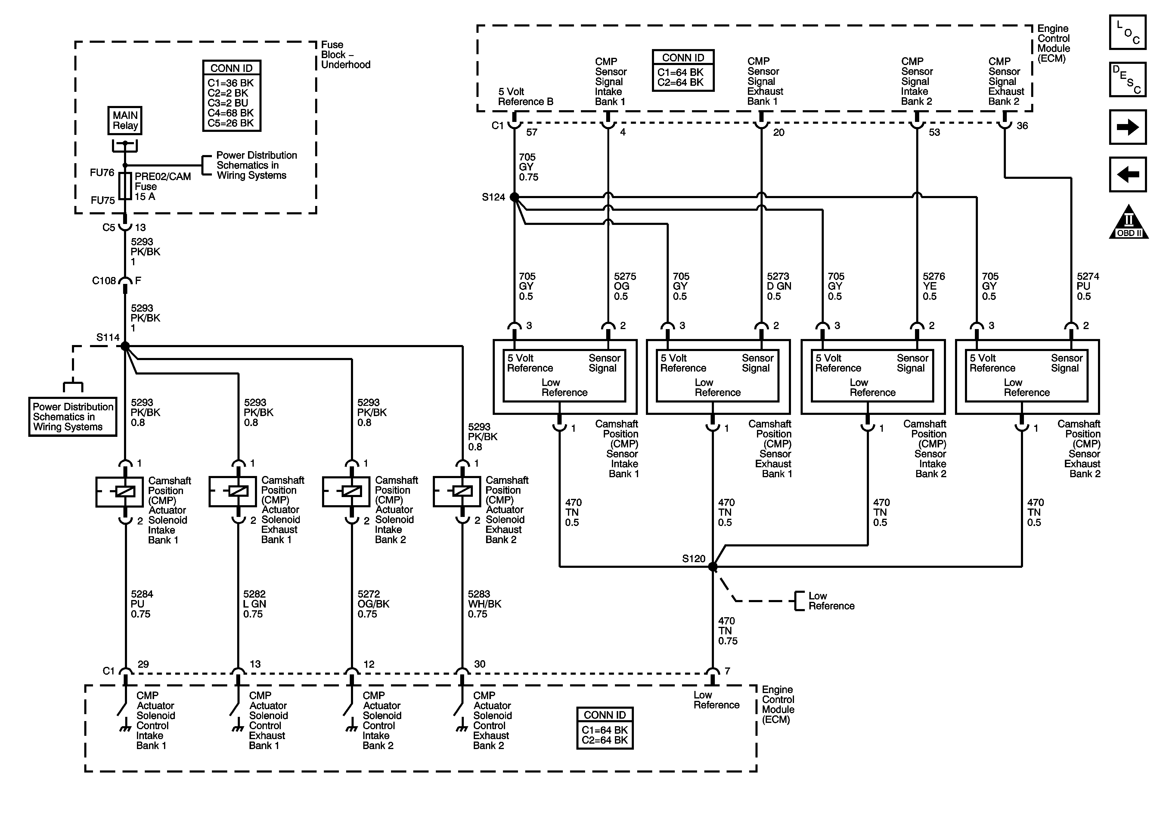
Figure 9:

Ignition Controls - CMP Sensors and Solenoids


Object Number: 1197732  Size: FS
Master Electrical Component List
Camshaft Actuator System Description
Ignition Controls - Engine Speed, CKP and Knock Sensors
Ignition Controls - Bank 2 Ignition Coils
OBD II Symbol Description Notice
Fuse Block - Underhood B+ Bus Schematic
HFVG, PRE02/CAM, and V8 ECM Fuses
HFVG, PRE02/CAM, and V8 ECM Fuses
Figure 10:

Ignition Controls - Engine Speed, CKP, and Knock Sensors


Object Number: 1197735  Size: FS
Master Electrical Component List
Knock Sensor (KS) System Description
Fuel Controls - Fuel Pump and Injectors
Ignition Controls - CMP Sensors and Solenoids
OBD II Symbol Description Notice
Gages
Engine Controls Schematic Icons
Engine Controls Schematic Icons
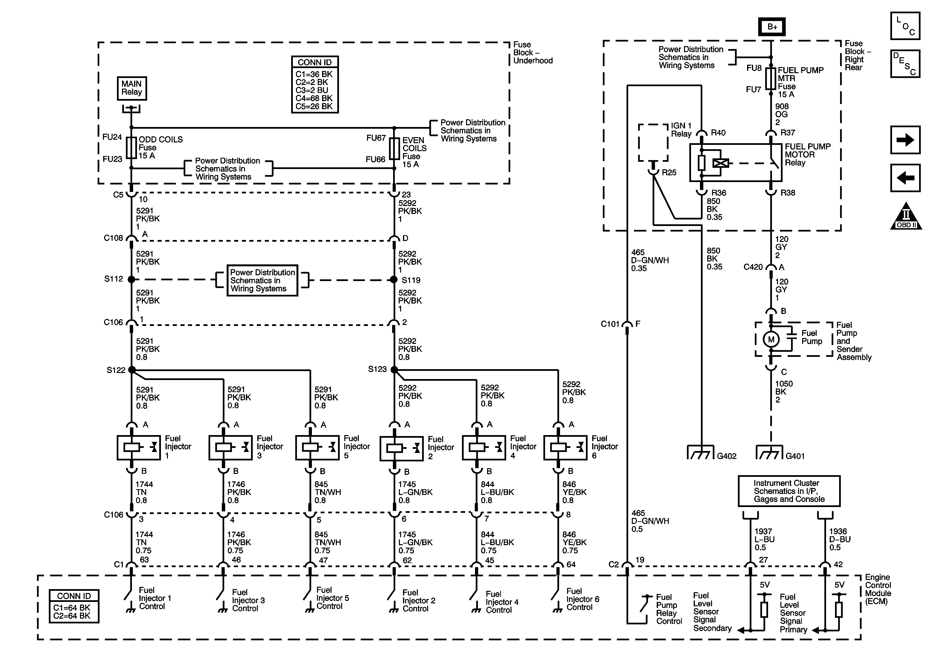
Figure 11:

Fuel Controls - Fuel Pump and Injectors


Object Number: 1197737  Size: FS
Master Electrical Component List
Fuel System Description
Fuel Controls - EVAP Controls
Ignition Controls - Engine Speed, CKP and Knock Sensors
OBD II Symbol Description Notice
Power, Ground, Serial Data, and MIL Schematics
Fuse Block - Right Rear B+ Bus
EVEN COILS, ODD COILS Fuse and POST O2 Fuses
EVEN COILS, ODD COILS Fuse and POST O2 Fuses
EVEN COILS, ODD COILS Fuse and POST O2 Fuses
G402 - 1 of 2
G401 - 1 of 2
Gages
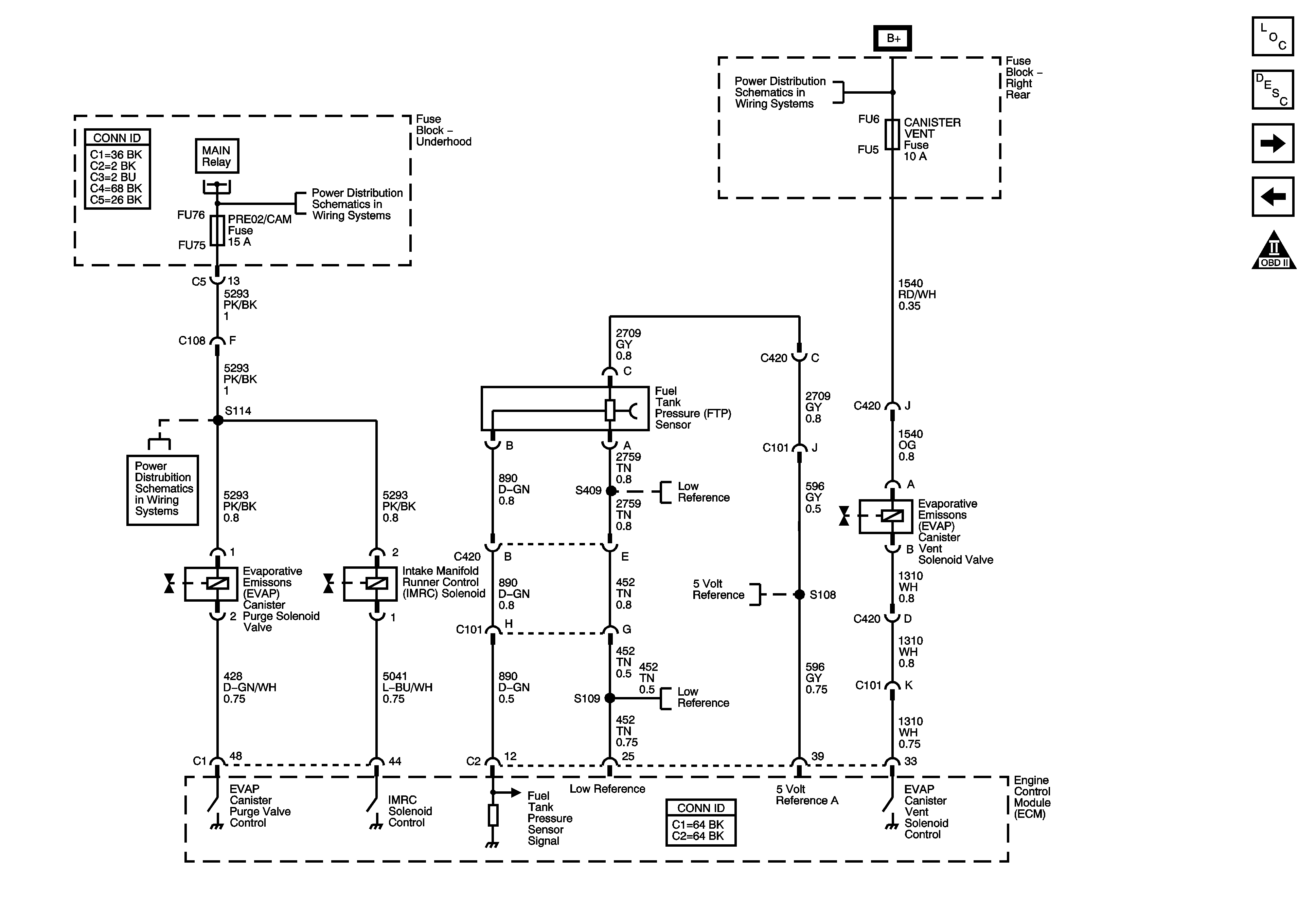
Figure 12:

Fuel Controls - EVAP Controls


Object Number: 1197740  Size: FS
Master Electrical Component List
Evaporative Emission Control System Description
Controlled/Monitored Subsystem References
Fuel Controls - Fuel Pump and Injectors
OBD II Symbol Description Notice
Fuse Block - Underhood B+ Bus Schematic
Fuse Block - Underhood B+ Bus Schematic
Fuse Block - Right Rear B+ Bus
HFVG, PRE02/CAM, and V8 ECM Fuses
Engine Data Sensors - Low Reference Bussing
Engine Data Sensors - 5-Volt Reference Bussing
Engine Data Sensors - Low Reference Bussing
Figure 13:

Controlled/Monitored Subsystem References


Object Number: 1197746  Size: FS
Master Electrical Component List
Engine Control Module Description
Fuel Controls - EVAP Controls
OBD II Symbol Description Notice
Starting System
Charging System
Indicators, Traction Control, and Brake Pedal Position
Indicators, Traction Control, and Brake Pedal Position
Cooling Fans
Cruise Control Schematic
Indicators
Serial Data and A/C Compressor Controls
Tail Lamps (Export) Schematic
Power, Grounds, Serial Data and Switches