GM Service Manual Online
For 1990-2009 cars only
Figure 1:

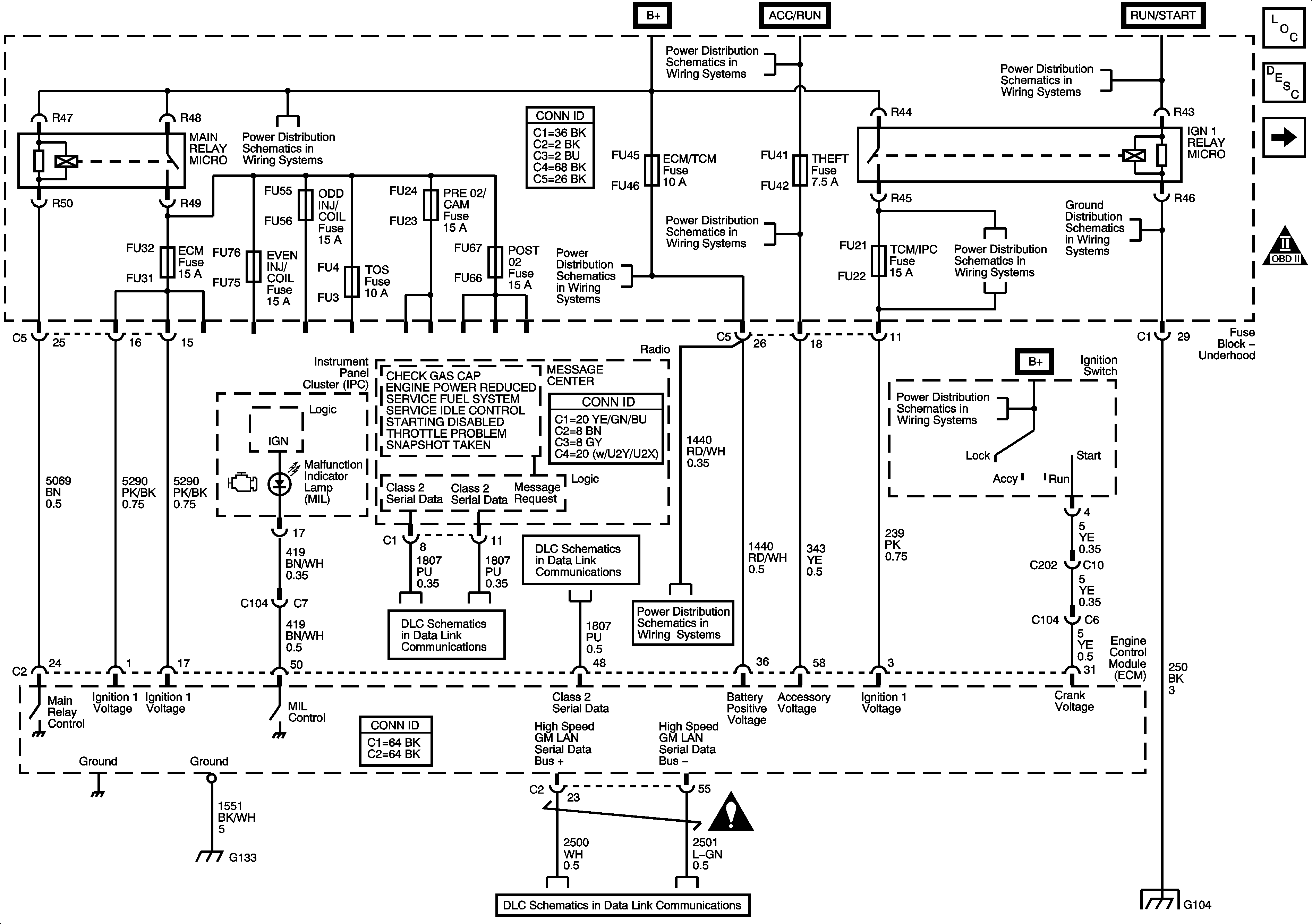
Module Power, Ground, MIL and Serial Data


Object Number: 843471  Size: FS
Master Electrical Component List
Engine Control Module Description
Engine Data Sensors - 5-Volt Reference
OBD II Symbol Description Notice
Underhood Fuse Block B+ Bus - 2 of 2
Ignition Switch - 2 of 2
Ignition Switch - 2 of 2
Ignition Switch - 2 of 2
Ignition Switch - 2 of 2
G104 - 1 of 2
Underhood Fuse Block DIM/ALDL, VOLT CHECK, FLASHER, CCP, ECM/TCM and ABS Fuses
Ignition Switch - 1 of 2
Class 2 Serial Data Bus - LHD - 2 of 2
Class 2 Serial Data Bus - LHD - 1 of 2
Underhood Fuse Block DIM/ALDL, VOLT CHECK, FLASHER, CCP, ECM/TCM and ABS Fuses
Engine Controls Schematic Icons
G130, G131, G132 and G133 - 3.6L (LY7)
Power, Ground, GMLAN Bus and Keyword 2000 Bus
G104 - 1 of 2
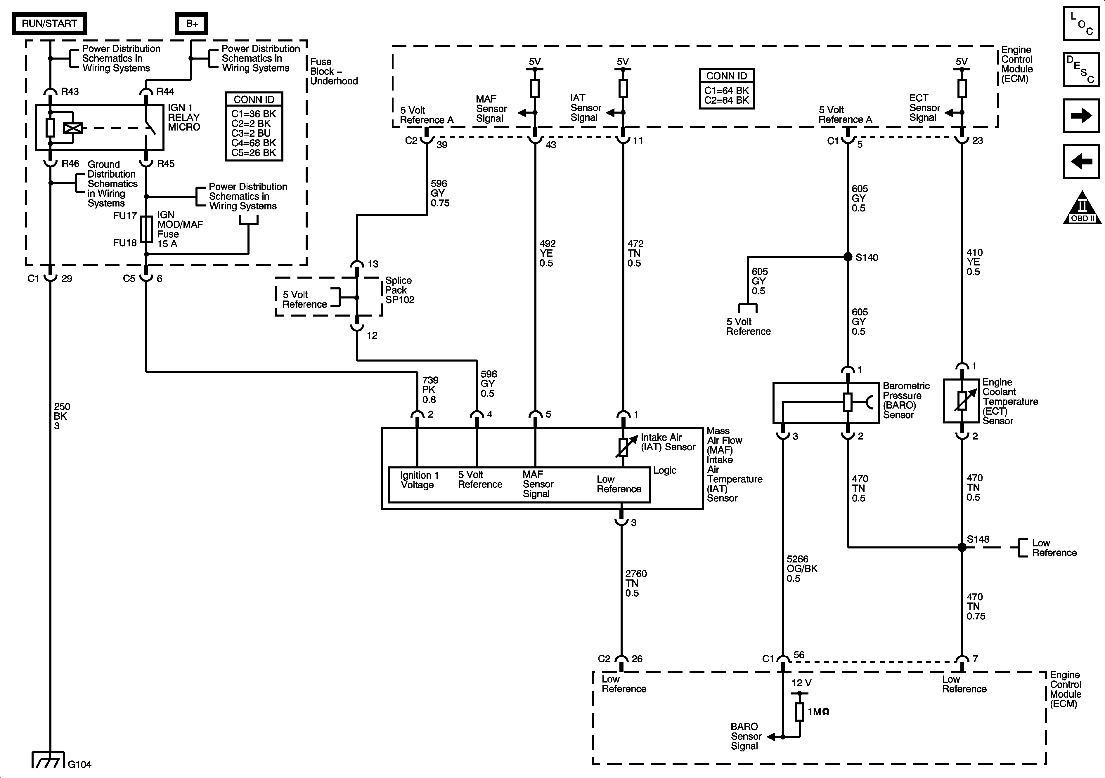
Figure 2:

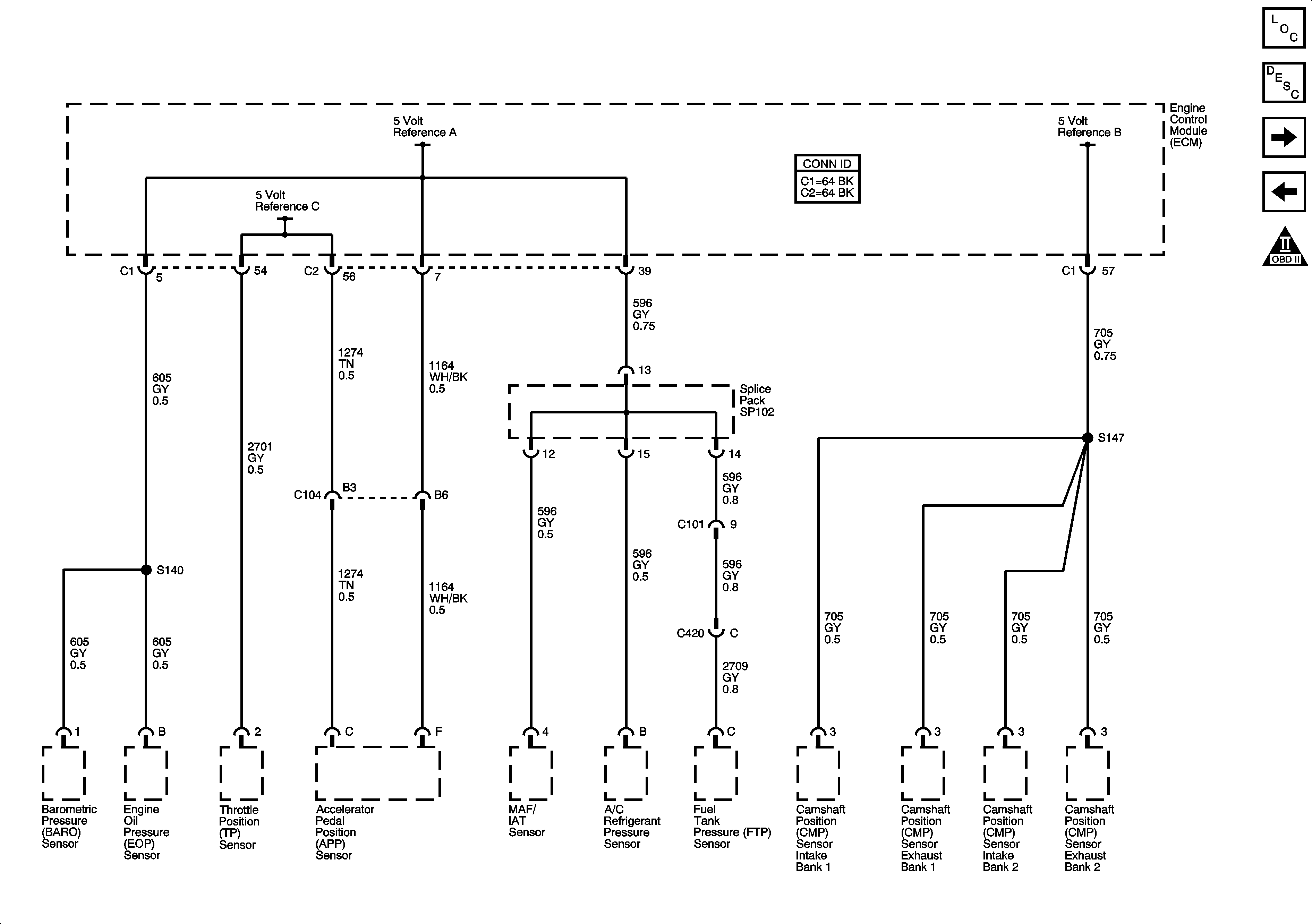
Engine Data Sensors - 5-volt Reference


Object Number: 843476  Size: FS
Master Electrical Component List
Engine Control Module Description
Engine Data Sensors - Low Reference
Module Power, Ground, MIL and Serial Data
OBD II Symbol Description Notice
Figure 3:

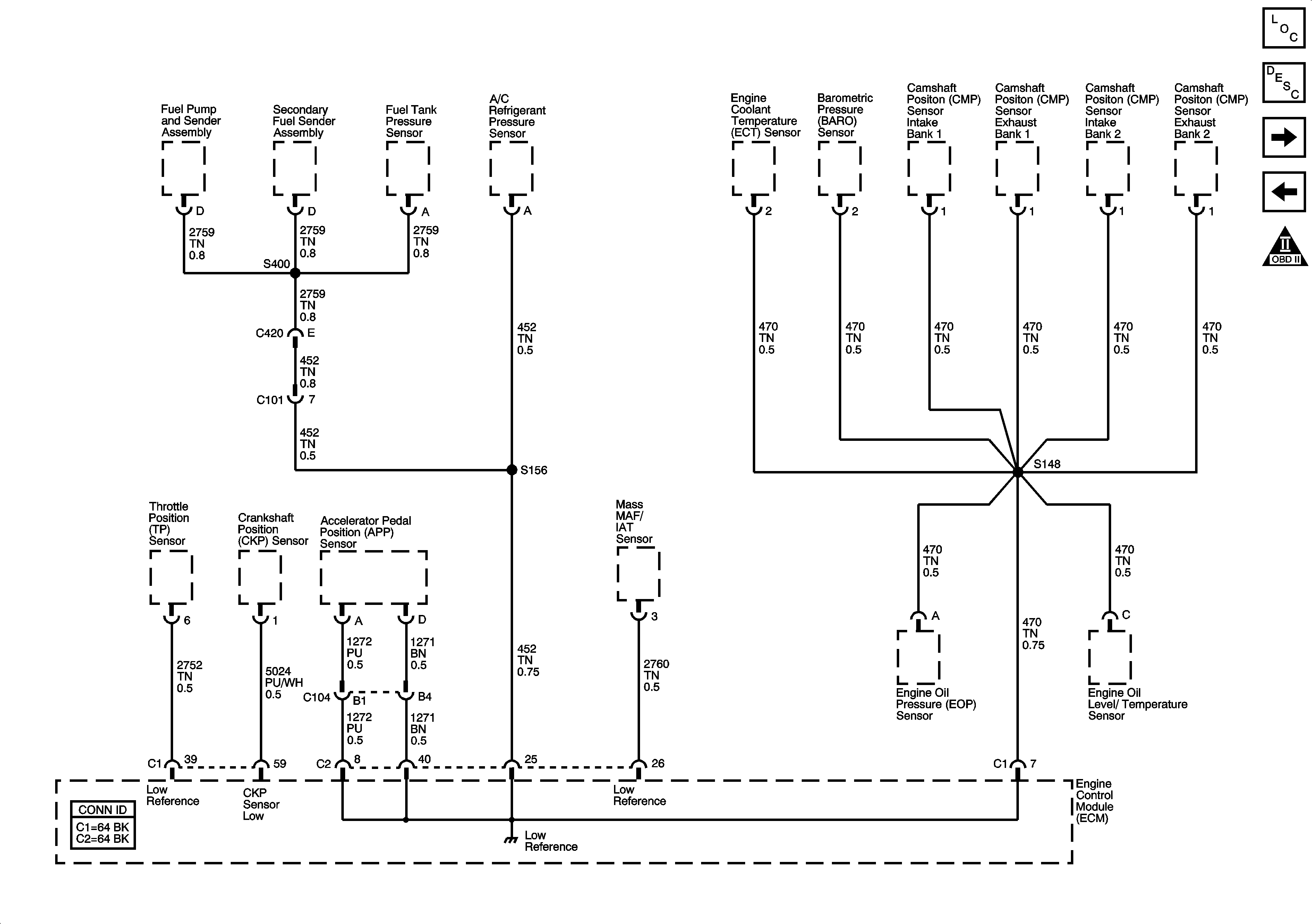
Engine Data Sensors - Low Reference


Object Number: 847479  Size: FS
Master Electrical Component List
Engine Control Module Description
Engine Data Sensors - Pressure, Temperature, and MAF
Engine Data Sensors - 5-Volt Reference
OBD II Symbol Description Notice
Figure 4:

Engine Data Sensors - Pressure, Temperature, and MAF


Object Number: 843478  Size: FS
Master Electrical Component List
Engine Control Module Description
Engine Data Sensors - Heated Oxygen Sensors (HO2S)
Engine Data Sensors - Low Reference
OBD II Symbol Description Notice
Ignition Switch - 2 of 2
Underhood Fuse Block B+ Bus - 2 of 2
G104 - 1 of 2
Underhood Fuse Block WASH NOZ, STRG CTLS and IGN MOD/MAF Fuses
Engine Data Sensors - 5-Volt Reference
Engine Data Sensors - 5-Volt Reference
Engine Data Sensors - Low Reference
G104 - 1 of 2
Figure 5:

Engine Data Sensors - Oxygen Sensors


Object Number: 843482  Size: FS
Master Electrical Component List
Engine Control Module Description
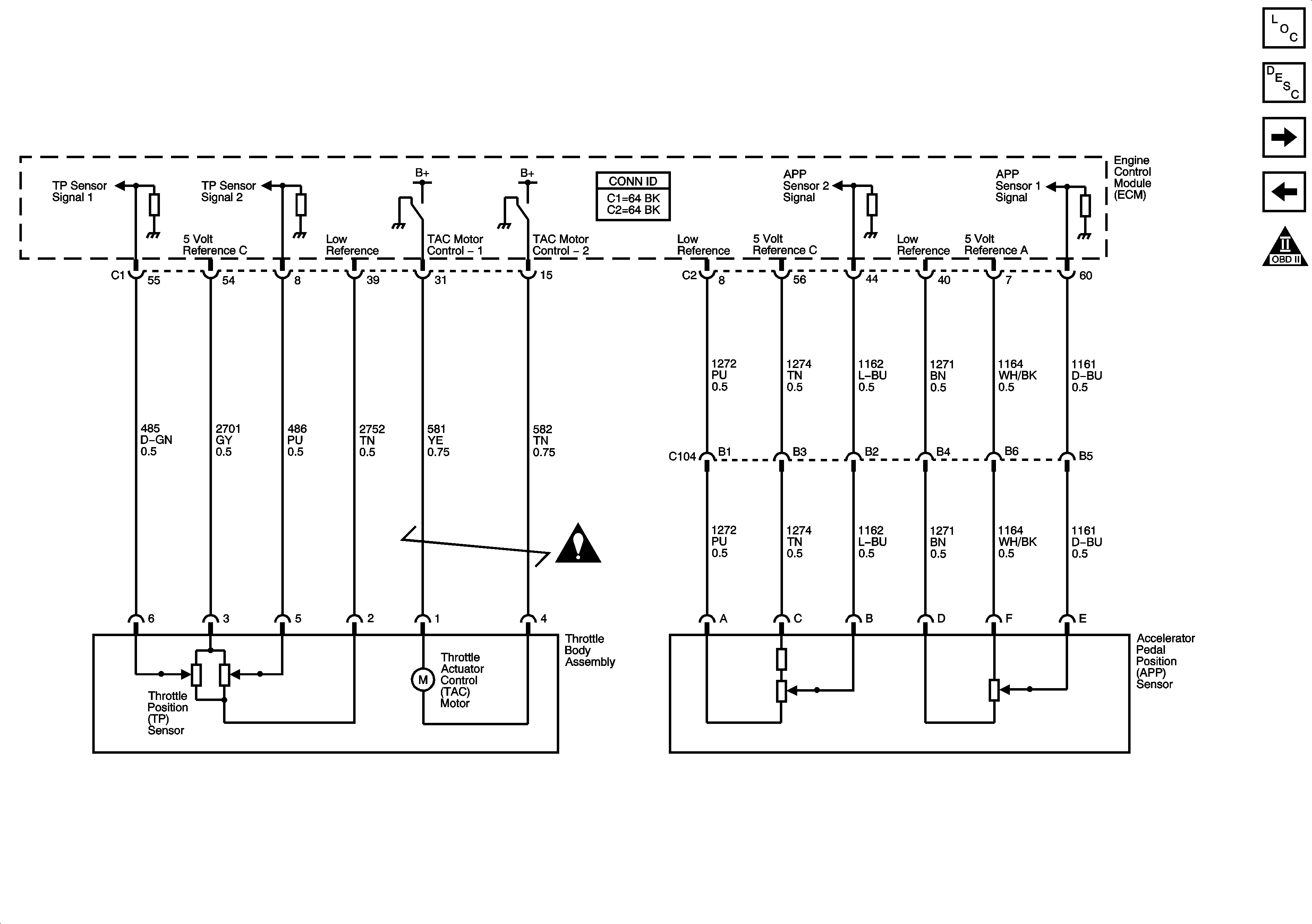
Engine Data Sensors - Throttle Actuator Controls
Engine Data Sensors - Pressure, Temperature, and MAF
OBD II Symbol Description Notice
Module Power, Ground, MIL and Serial Data
Underhood Fuse Block PRE O2/CAM Fuse
Underhood Fuse Block POST O2 Fuse
Underhood Fuse Block PRE O2/CAM Fuse
Engine Controls Schematic Icons
Engine Controls Schematic Icons
Engine Controls Schematic Icons
Engine Controls Schematic Icons
Figure 6:

Engine Data Sensors - Throttle Actuator Controls


Object Number: 1318774  Size: FS
Master Electrical Component List
Throttle Actuator Control (TAC) System Description
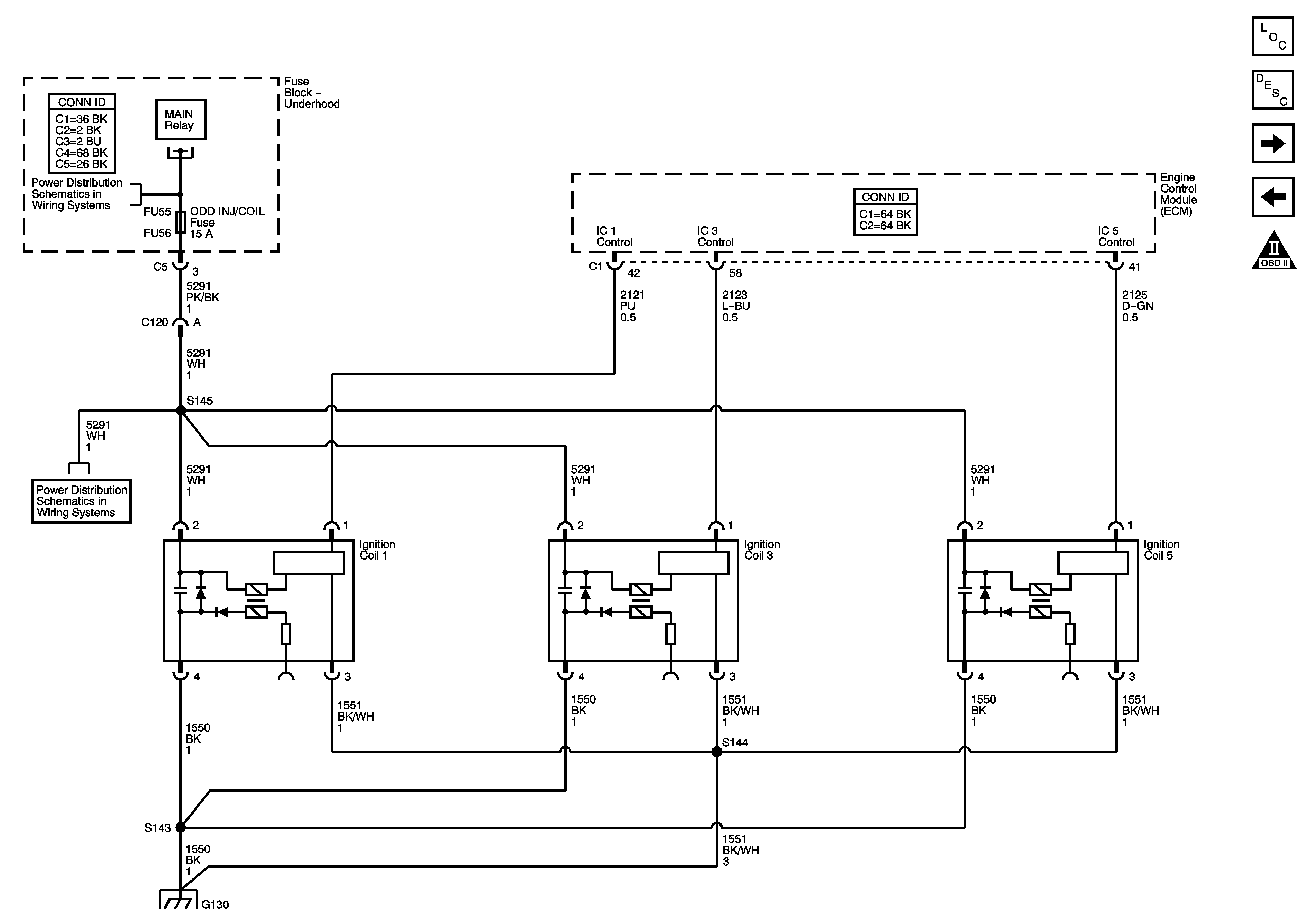
Ignition Controls - Bank 1 Ignition Coils
Engine Data Sensors - Heated Oxygen Sensors (HO2S)
OBD II Symbol Description Notice
Engine Controls Schematic Icons
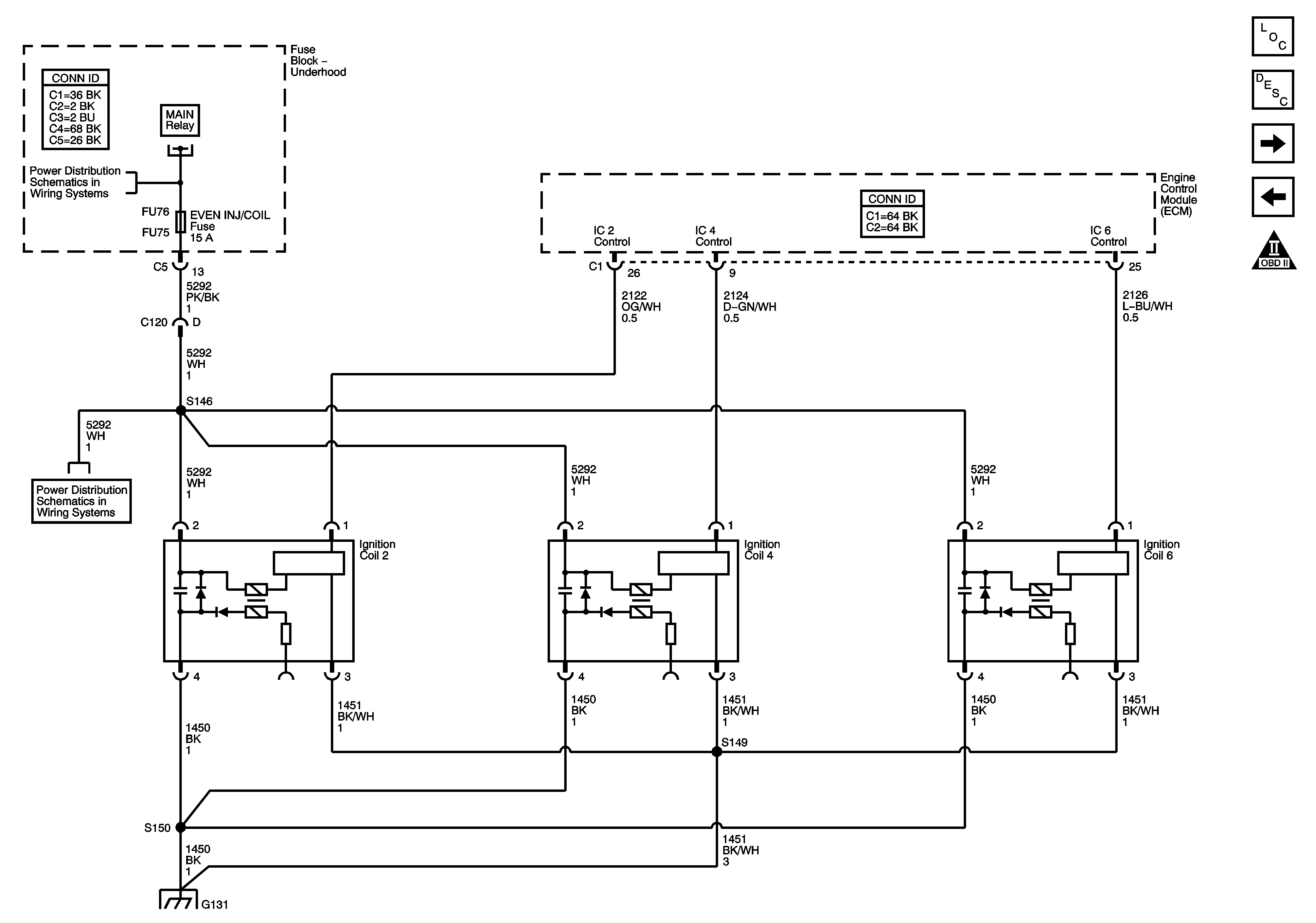
Figure 7:

Ignition Controls - Bank 1 Ignition Coils


Object Number: 843486  Size: FS
Master Electrical Component List
Electronic Ignition (EI) System Description
Ignition Controls - Bank 2 Ignition Coils
Engine Data Sensors - Throttle Actuator Controls
OBD II Symbol Description Notice
Module Power, Ground, MIL and Serial Data
Underhood Fuse Block ODD INJ/COIL Fuse
Underhood Fuse Block ODD INJ/COIL Fuse
G130, G131, G132 and G133 - 3.6L (LY7)
Figure 8:

Ignition Controls - Bank 2 Ignition Coils


Object Number: 848479  Size: FS
Master Electrical Component List
Electronic Ignition (EI) System Description
Ignition Controls - CMP Sensors and Solenoids
Ignition Controls - Bank 1 Ignition Coils
OBD II Symbol Description Notice
Module Power, Ground, MIL and Serial Data
Underhood Fuse BLock EVEN INJ/COIL Fuse
Underhood Fuse BLock EVEN INJ/COIL Fuse
G130, G131, G132 and G133 - 3.6L (LY7)
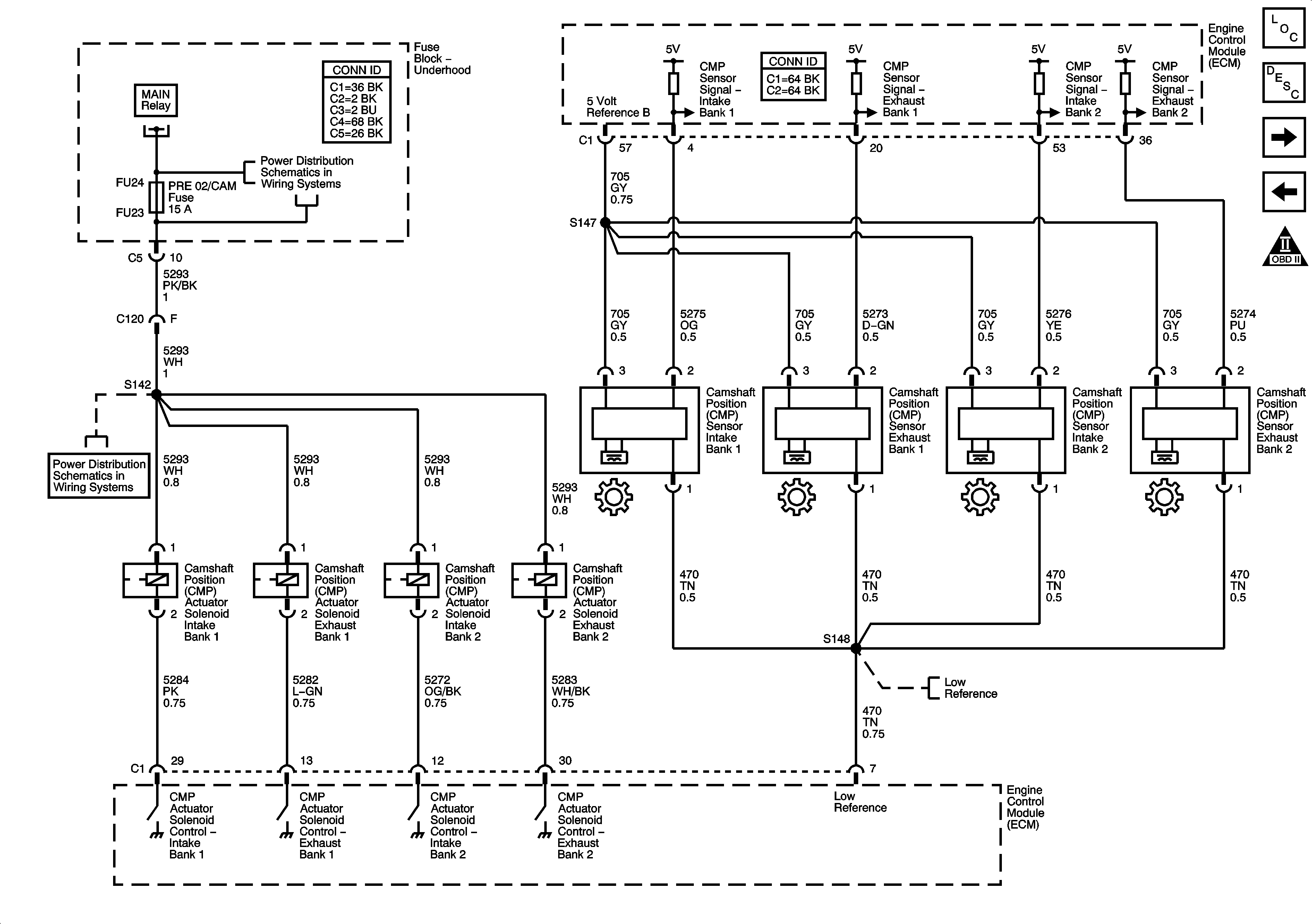
Figure 9:

Ignition Controls - CMP Sensors and Solenoids


Object Number: 843488  Size: FS
Master Electrical Component List
Camshaft Actuator System Description
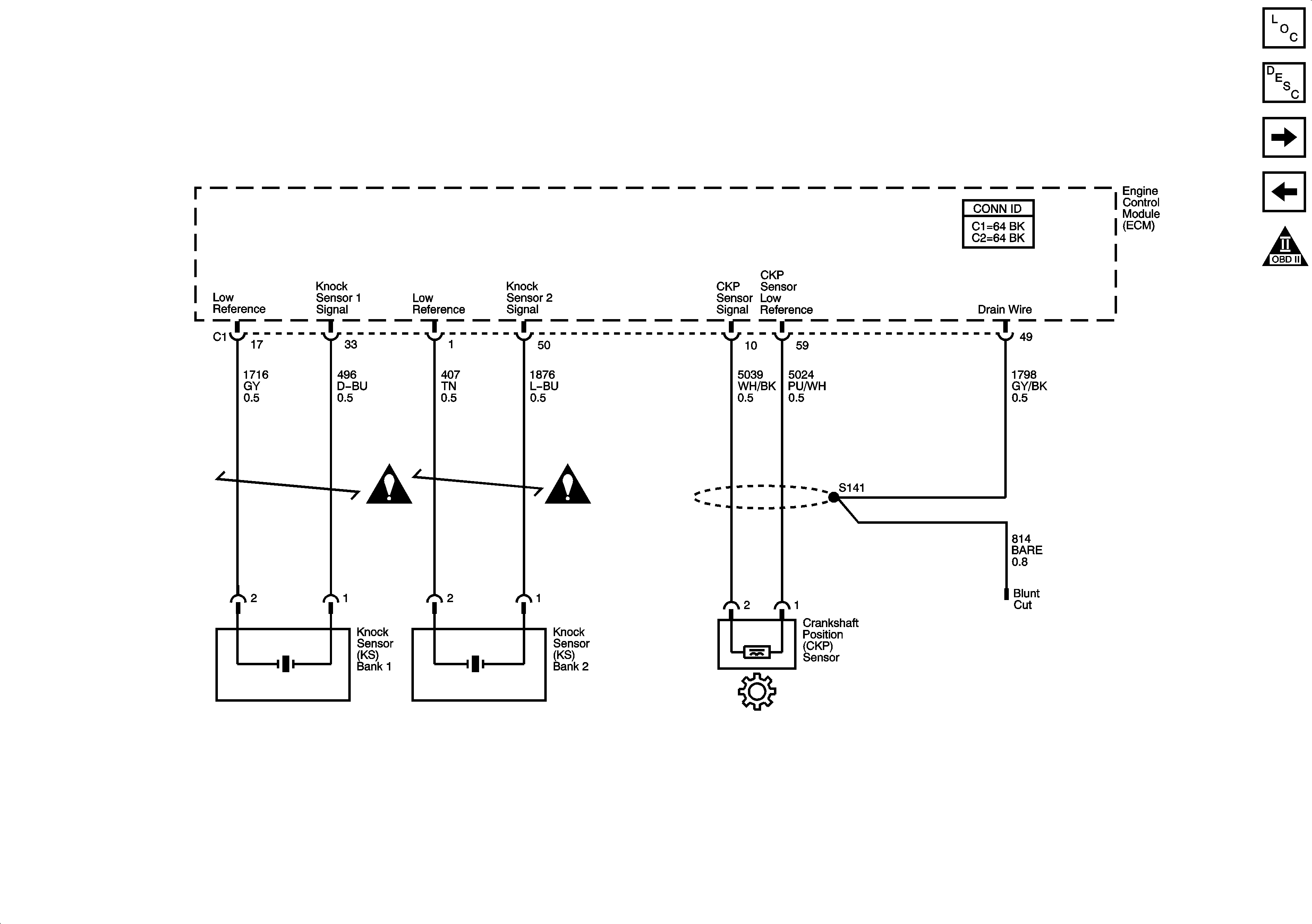
Ignition Controls - CKP and Knock Sensors
Ignition Controls - Bank 2 Ignition Coils
OBD II Symbol Description Notice
Module Power, Ground, MIL and Serial Data
Underhood Fuse Block PRE O2/CAM Fuse
Underhood Fuse Block PRE O2/CAM Fuse
Engine Data Sensors - Low Reference
Figure 10:

Ignition Controls - CKP and Knock Sensors


Object Number: 843490  Size: FS
Master Electrical Component List
Knock Sensor (KS) System Description
Fuel Controls - Fuel Pump and Injectors
Ignition Controls - CMP Sensors and Solenoids
OBD II Symbol Description Notice
Engine Controls Schematic Icons
Engine Controls Schematic Icons
Figure 11:

Fuel Controls - Fuel Injectors and Fuel Pump and Sender Assembly


Object Number: 1300547  Size: FS
Master Electrical Component List
Throttle Actuator Control (TAC) System Description
Ignition Controls - Bank 1 Ignition Coils
Engine Data Sensors - Heated Oxygen Sensors (HO2S)
OBD II Symbol Description Notice
Module Power, Ground, MIL and Serial Data
Underhood Fuse Block ODD INJ/COIL Fuse
Underhood Fuse Block B+ Bus - 2 of 2
Right Rear Fuse Block B+ Bus
G401
Gages - 2.6L/3.2L/3.6L (LY9/LA3/LY7)
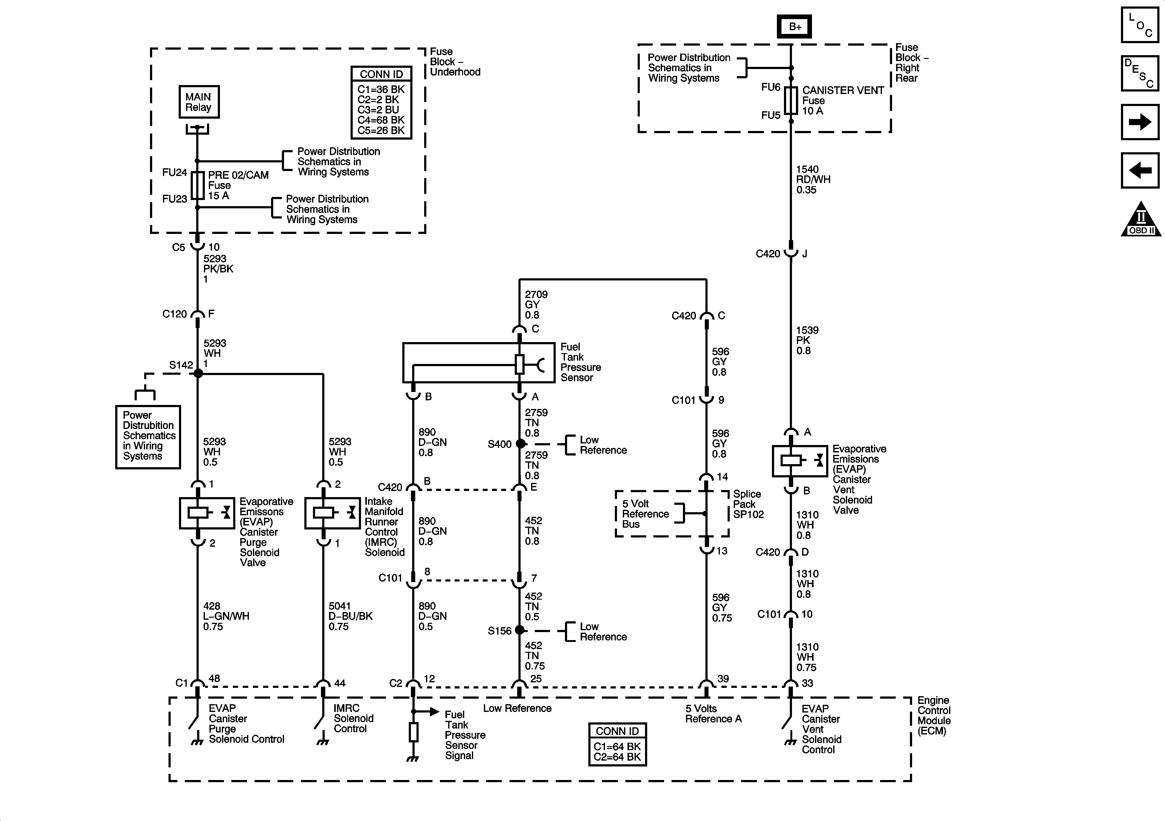
Figure 12:

Fuel Controls - EVAP Controls and IMRC Solenoid


Object Number: 843495  Size: FS
Master Electrical Component List
Evaporative Emission Control System Description
Controlled/Monitored Subsystem References
Fuel Controls - Fuel Pump and Injectors
OBD II Symbol Description Notice
Right Rear Fuse Block DR MOD PWR Circuit Breaker, CANISTER VENT, RIM/IGN SW, R FRT HTD SEAT MOD and POWER SOUNDER Fuses
Module Power, Ground, MIL and Serial Data
Underhood Fuse Block B+ Bus - 2 of 2
Underhood Fuse Block PRE O2/CAM Fuse
Underhood Fuse Block PRE O2/CAM Fuse
Engine Data Sensors - Low Reference
Engine Data Sensors - 5-Volt Reference
Engine Data Sensors - Low Reference
Figure 13:

Controlled/Monitored Subsystem References


Object Number: 843499  Size: FS
Master Electrical Component List
Engine Control Module Description
Fuel Controls - EVAP Controls and IMRC Solenoid
OBD II Symbol Description Notice
Starting System - 2.6L/3.2L/3.6L (LY9/LA3/LY7)
BPP Sensor, Switches and Indicators - 2.6L/3.2L/3.6L (LY9/LA3/LY7)
Cooling Fans - 3.6L (LY7)
Cruise Control System - 2.6L/3.2L/3.6L (LY9/LA3/LY7)
EOP Sensors, Engine Oil Level/Temperature Sensors, DIC and Indicator
A/C Compressor Controls - 3.6L (LY7)
BPP Sensor, Switches and Indicators - 2.6L/3.2L/3.6L (LY9/LA3/LY7)
Power, Ground, Serial Data, TCM and Internal Mode Switch (IMS)