GM Service Manual Online
For 1990-2009 cars only
Makes
🢒
Saturn
🢒
2007
🢒
VUE - FWD
🢒
Power and Signal Distribution
🢒
Data Communications
🢒 Body Control System Schematics
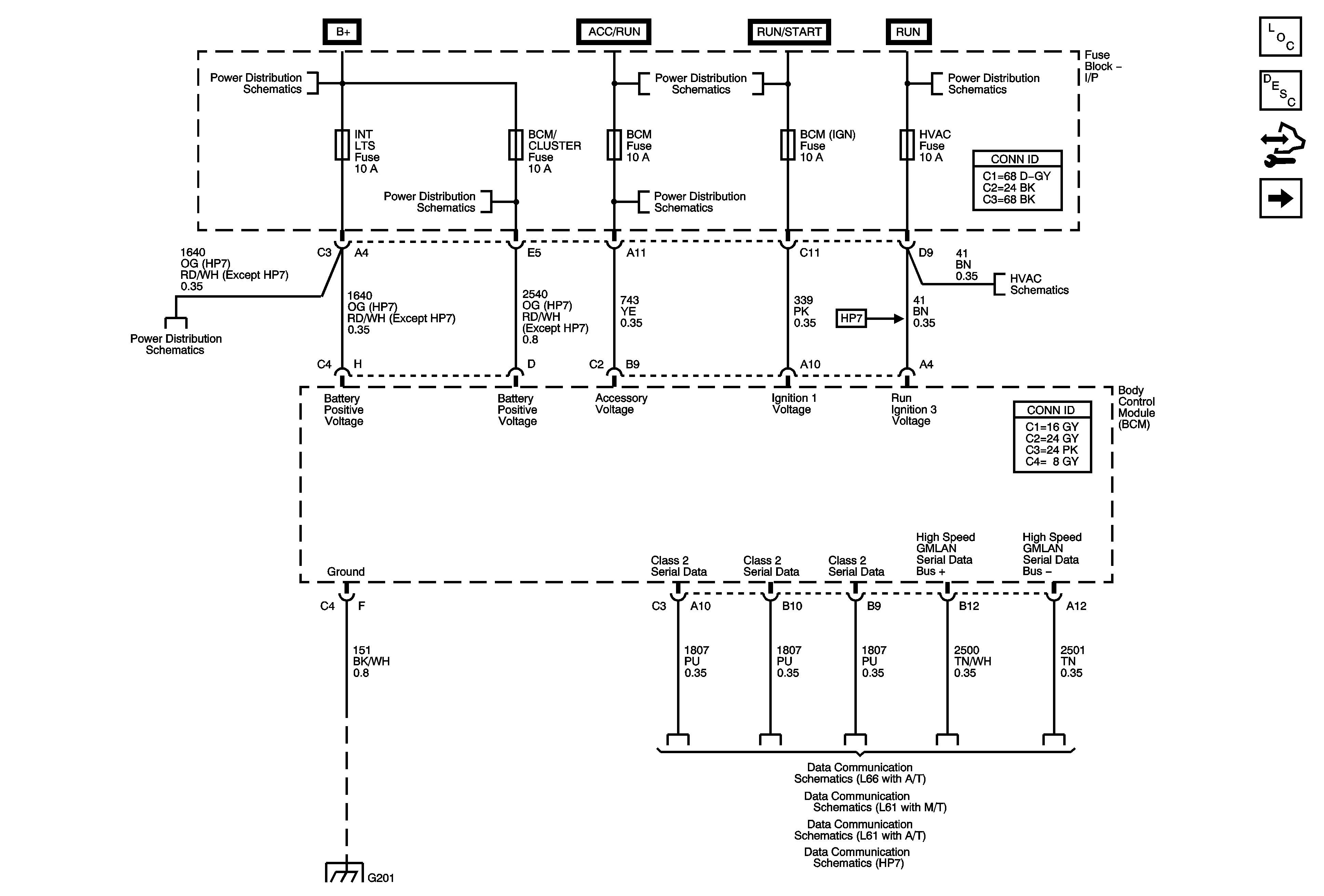
Figure
1:
Power, Ground, Serial Data
Master Electrical Component List
Body Control System Description and Operation
Control Module References
Lighting and Wiper/Washer
PWR SEAT Circuit Breaker, LH HDLP, RH HDLP, BRAKE, PREM AUD, BATT FEED, and HTD SEATS Fuses
IGN Fuse and Ignition Switch Circuits
IGN Fuse and Ignition Switch Circuits
RADIO, LOCK/MIRROR, BCM/CLUSTER, INT LTS, PARK, and HZRD Fuses
TURN, BCM, RADIO (IGN), HVAC, and HTD SEATS Fuse
RADIO, LOCK/MIRROR, BCM/CLUSTER, INT LTS, PARK, and HZRD Fuses
TURN, BCM, RADIO (IGN), HVAC, and HTD SEATS Fuse
L66 with 5AT
L61 with MG3
L61 with 4T45-E
HP7
G201
Figure
2:
Lighting and Wiper Washer
Master Electrical Component List
Body Control System Description and Operation
Control Module References
Controlled/Monitored Subsystem References
Power, Ground, Serial Data
w/ T82
Park Lamps w/ T82
Interior Lights
Fog Lights Schematics
Interior Lights Dimming Schematics
Front Wiper/Washer
w/ T82
Figure
3:
Controlled/Monitored Subsystem References
Master Electrical Component List
Body Control System Description and Operation
Control Module References
Lighting and Wiper/Washer
Door Lock Controls
Lock Switches and Ajar Signals
Passlock Sensor
Release System Schematics
Blower Controls
Audible Warnings Schematics
Except L66
Horn Schematics
Brake Warning System
TC Switch, Indicators, and Stop Lamp Switch Signal
Shift Lock Control Schematics
EVAP Temperature Sensor, Recirculation and Temperature Actuators
Defogger Schematics