GM Service Manual Online
For 1990-2009 cars only
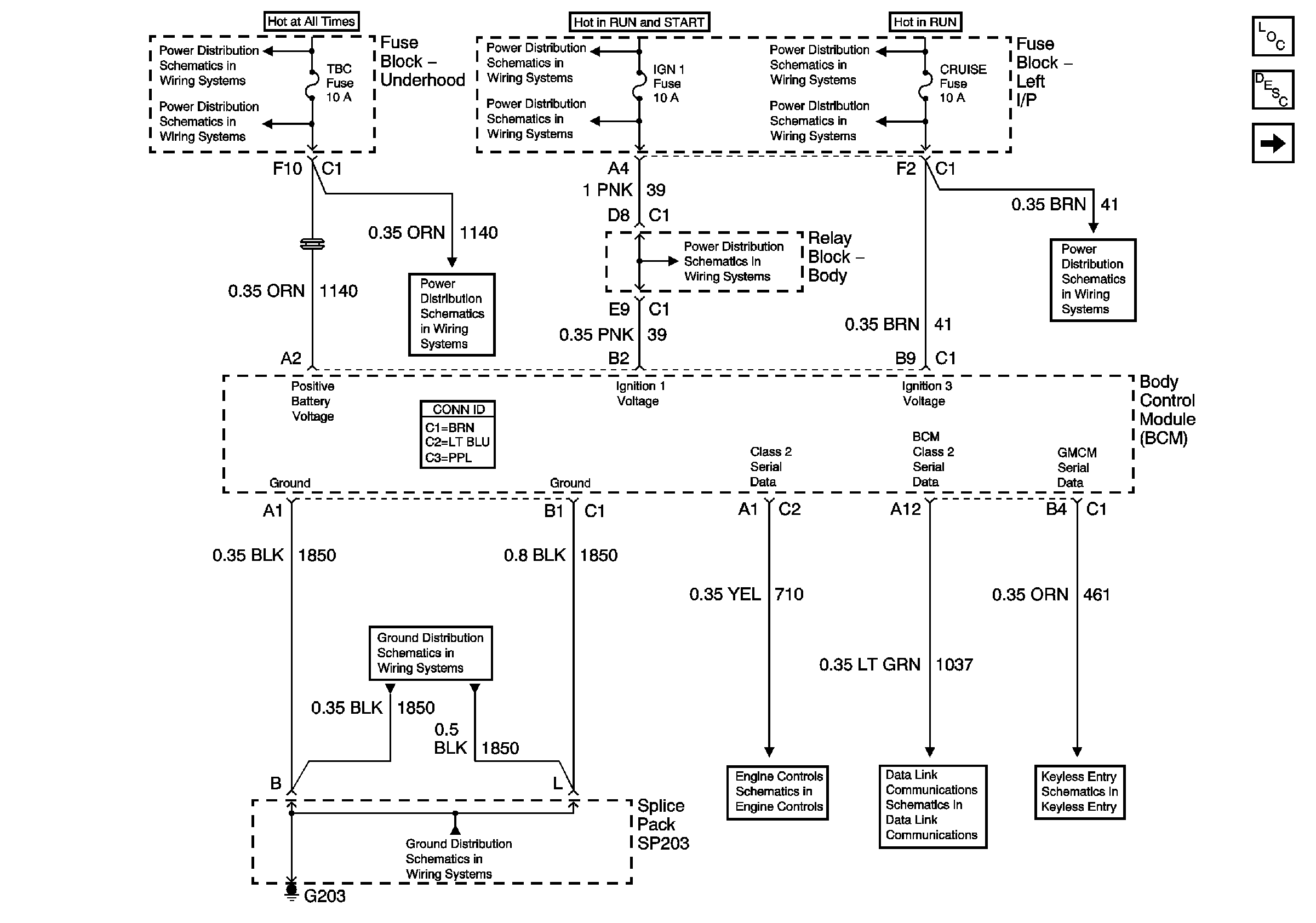
Figure 1:

Power, Ground and Serial Data


Object Number: 744656  Size: FS
Master Electrical Component List
Body Control System Description and Operation
Exterior Lighting Systems References
B+ Bus Bar
TBC, FOG LP, LT HDLP, and RT HDLP Fuses
B+ Bus Bar
IGNITION, RUN, ACCESSORY, and RAP Bus Bars - RAP #1 and RAP #2 Fuses
BRAKE, CRUISE, HTR A/C, RR WPR, WS WPR, and SEO ACCY Fuses
TBC, FOG LP, LT HDLP, and RT HDLP Fuses
BRAKE, CRUISE, HTR A/C, RR WPR, WS WPR, and SEO ACCY Fuses
G203 - 1 of 4
G203 - 1 of 4
Splice Pack SP205
Figure 2:

Exterior Lighting Systems References


Object Number: 744660  Size: FS
Master Electrical Component List
Body Control System Description and Operation
Interior Lighting Systems References
Power, Ground, and Serial Data
All Except Escalade
Escalade Only
Park Lamp Control
Park Lamp Control
Park Lamp Control
Park Lamp Control
Park Lamp Control
All Except Escalade
Escalade Only
Fog Lamps Schematics
All Except Escalade
Escalade Only
Park/Turn Signal Lamps
Park/Turn Signal Lamps
Park/Turn Signal Lamps
Park/Turn Signal Lamps
Park/Turn Signal Lamps
All Except Escalade
Escalade Only
Exterior Illumination Control
Exterior Illumination Control
Exterior Illumination Control
Exterior Illumination Control
Exterior Illumination Control
Figure 3:

Interior Lighting Systems References


Object Number: 744661  Size: FS
Master Electrical Component List
Body Control System Description and Operation
Controlled/Monitored Subsystem References
Exterior Lighting Systems References
I/P Compartment, Underhood and Map Lamps
Courtesy Lamp Supply - 3 of 5
Vanity Mirror, Map and Courtesy Reading Lamps (Uplevel)
Courtesy Lamp Supply - 1 of 5
Door Jamb Switches, Power Door Lock Switch-Front Passenger
Door Jamb Switches - RF, LR, RR
LED Dimming Control, IPC, Cargo/Fog Lamp Switch and DIC
LED Dimming Control, IPC, Cargo/Fog Lamp Switch and DIC
Cargo Lamps and Door Jamb Switch - LF - Uplevel
Courtesy Lamp Supply - 4 of 5
Parklamp Control, INT PRK and PARK LPS Fuses
Park Lamp Control, INTPRK and PARK LPS Fuse
Interior Parklamp Supply - 2 of 3
Park Lamp Control, INTPRK and PARK LPS Fuse
Figure 4:

Controlled/Monitored Subsystem References


Object Number: 744662  Size: FS
Master Electrical Component List
Body Control System Description and Operation
Interior Lighting Systems References
Seat Belt Switch
Tow/Haul and PNP Switch Inputs
2002 BCM, G100, Horns
RAP #1 Relay Control
Power, Ground, and Switches
Key in Ignition and Turn Signal Chime
Door Jamb and Key Switches
Steering Wheel Speed/Position Sensor, Passlock Sensor, DLC
w/o RTD
Gages, VSS, and Engine Oil Signals
Key in Ignition and Turn Signal Chime
2002 Brake Warning