GM Service Manual Online
For 1990-2009 cars only
Figure 1:

Module Power, Ground, and Serial Data


Object Number: 1907450  Size: FS
Master Electrical Component List
Body Control System Description and Operation
Control Module References
Power Moding and Interior Light References
ECM-BATT, HEADLAMP WASH, HVAC BATT, IPC, LTR, S/ROOF, and TCM-BATT Fuses
IS LAMPS, LT STOP TRN, OBS DET, REAR SEAT, and STOP LAMPS Fuses and LT DR Circuit Breaker
IS LAMPS, LT STOP TRN, OBS DET, REAR SEAT, and STOP LAMPS Fuses and LT DR Circuit Breaker
IS LAMPS, LT STOP TRN, OBS DET, REAR SEAT, and STOP LAMPS Fuses and LT DR Circuit Breaker
BCM, COOLED SEATS, CTSY, DDM, DIM, DSM, LBEC 1, MBEC 1, REAR HVAC, and RT STOP TRN Fuses and DRIVER SEAT 2, PASS SEAT 1, and RT DOORS Circuit Breakers
BCM, COOLED SEATS, CTSY, DDM, DIM, DSM, LBEC 1, MBEC 1, REAR HVAC, and RT STOP TRN Fuses and DRIVER SEAT 2, PASS SEAT 1, and RT DOORS Circuit Breakers
BCM, COOLED SEATS, CTSY, DDM, DIM, DSM, LBEC 1, MBEC 1, REAR HVAC, and RT STOP TRN Fuses and DRIVER SEAT 2, PASS SEAT 1, and RT DOORS Circuit Breakers
BCM, COOLED SEATS, CTSY, DDM, DIM, DSM, LBEC 1, MBEC 1, REAR HVAC, and RT STOP TRN Fuses and DRIVER SEAT 2, PASS SEAT 1, and RT DOORS Circuit Breakers
G201
G103, G110 and G111
Low Speed Bus - JX200 - 2 of 3
HIgh Speed Bus - 1 of 2
HIgh Speed Bus - 1 of 2
Serial Data Communication Enable and Wake-up Circuits
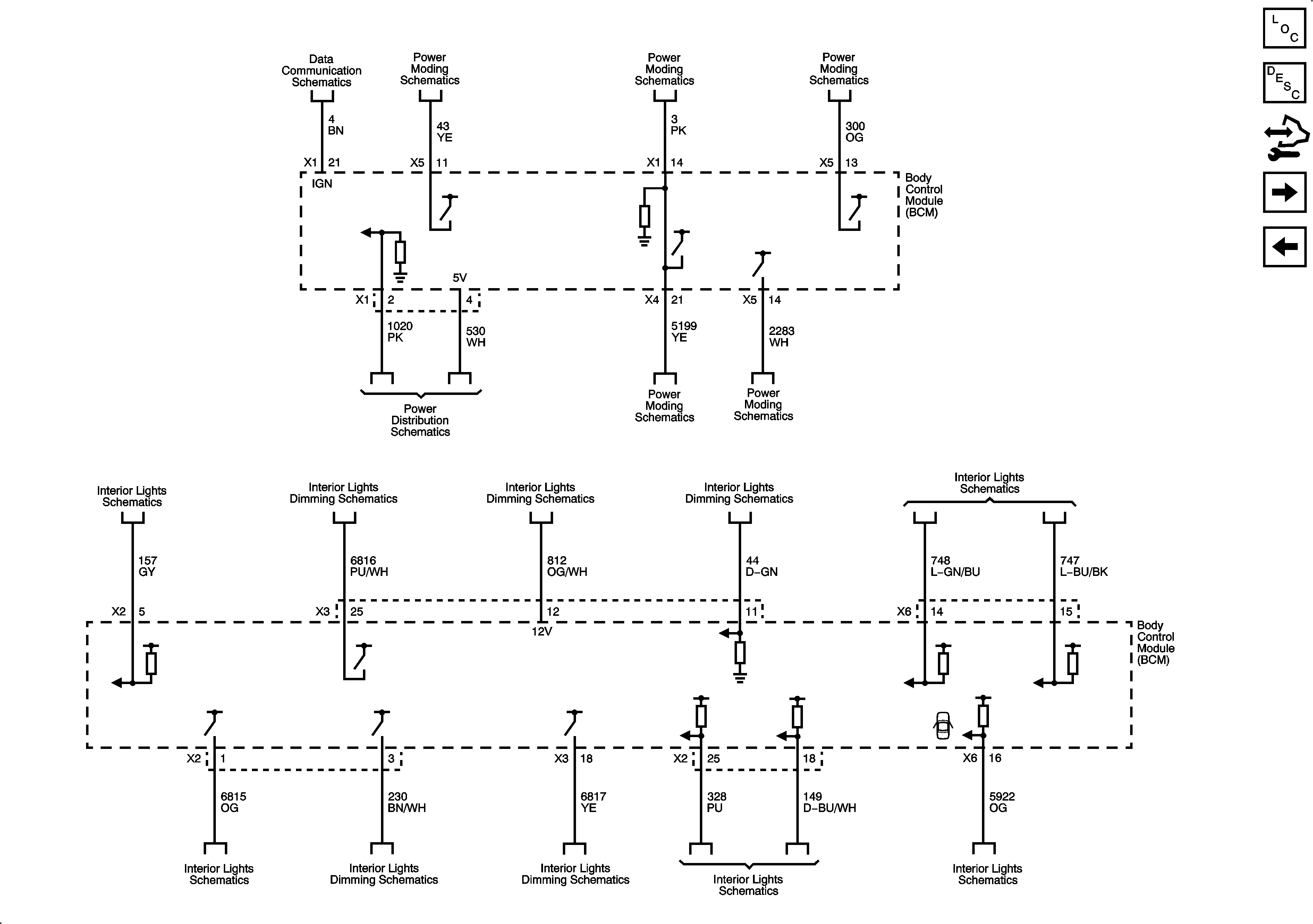
Figure 2:

Power Moding and Interior Light References


Object Number: 1907453  Size: FS
Master Electrical Component List
Body Control System Description and Operation
Control Module References
Exterior Light References
Module Power, Ground, and Serial Data
Serial Data Communication Enable and Wake-up Circuits
Ignition 3 and Accessory Voltage
Ignition 2/3 Voltage
Ignition 3 and Accessory Voltage
Courtesy Lamp Control
LED Dimming - 3 of 3
DLIS Fuse and Ignition Switch
Dimming Control and LED Dimming - 1 of 3
Ignition 2/3 Voltage
Ignition 1 Voltage
Dimming Control and LED Dimming - 1 of 3
Door Jamb Switches
Inadvertent Lamp Control
I/P Bulb Dimming
Dimming Control and LED Dimming - 1 of 3
Door Jamb Switches
Figure 3:

Exterior Light References


Object Number: 1907455  Size: FS
Master Electrical Component List
Body Control System Description and Operation
Control Module References
Vehicle Access and Wiper References
Power Moding and Interior Light References
Headlamp and Daytime Running Lamp Controls
Low Beam and Daytime Running Lamps - X88 or Z88
High Beams
Backup Lamps
Turn Signal Controls
Stop Lamps - Z75 with EXP, X88 or Z88
Stop Lamps - Domestic Z75
Front Turn Signal Lamps
Park Lamp Controls and Front Park Lamps
Stop Lamp Controls and CHMSL
Trailer Wiring - 1 of 2 (EXP) or 1 of 1 (without EXP)
Fog Lights Schematics
Stop Lamp Controls and CHMSL
Figure 4:

Vehicle Access and Wiper References


Object Number: 1907458  Size: FS
Master Electrical Component List
Body Control System Description and Operation
Control Module References
Brake, Horn, Transmission, Theft, and Secondary/Configurable Control References
Exterior Light References
Liftglass - E52
Rear
Outside Moisture Sensor
Left
Front
Right
Front
Figure 5:

Brake, Horn, Transmission, Theft, and Secondary Configurable Control References


Object Number: 1907461  Size: FS
Master Electrical Component List
Body Control System Description and Operation
Control Module References
Vehicle Access and Wiper References
Module Power, Ground, and Serial Data, Pump Motor and Brake Switch - JD9 Under 8600 GVW
Module Power, Ground and Serial Data, Pump Motor and Brake Switch - JH6 Over 8600 GVW
Module Power, Ground and Serial Data, Pump Motor and Brake Switch - HP2
Hydraulic Brake Schematics
Horn Schematics
Charging - HP2
Charging
Transmission Range Signals and Driver Shift Request
Transmission Range Signals and Driver Shift Request
PNP Signals, VSS Signal, and Tow/Haul Signal
Shift Lock Control Schematics
Except AN3
Folding Seat Controls - ARS
Steering Wheel/Secondary Configuarble Controls Schematics
Immobilizer Schematics
SPO Alarm